




如果您无法下载资料,请参考说明:
1、部分资料下载需要金币,请确保您的账户上有足够的金币
2、已购买过的文档,再次下载不重复扣费
3、资料包下载后请先用软件解压,在使用对应软件打开
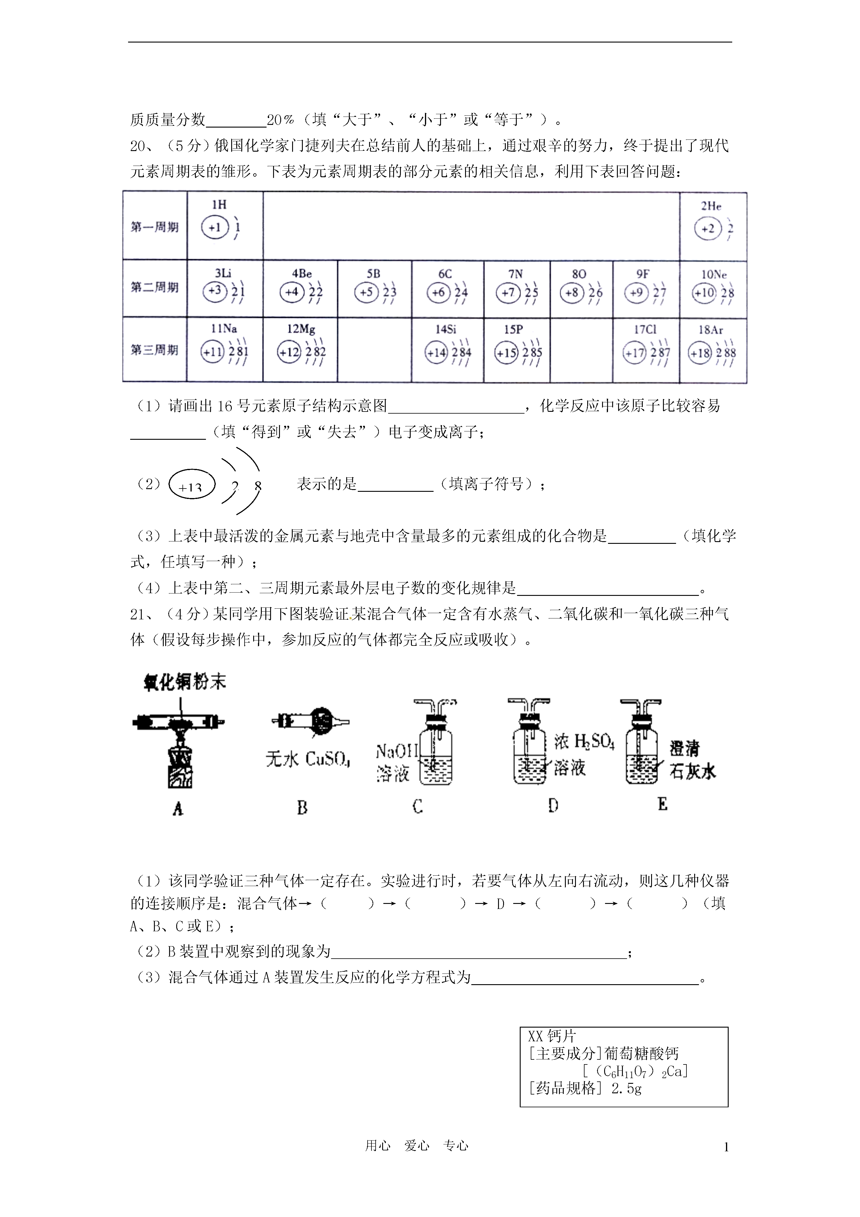
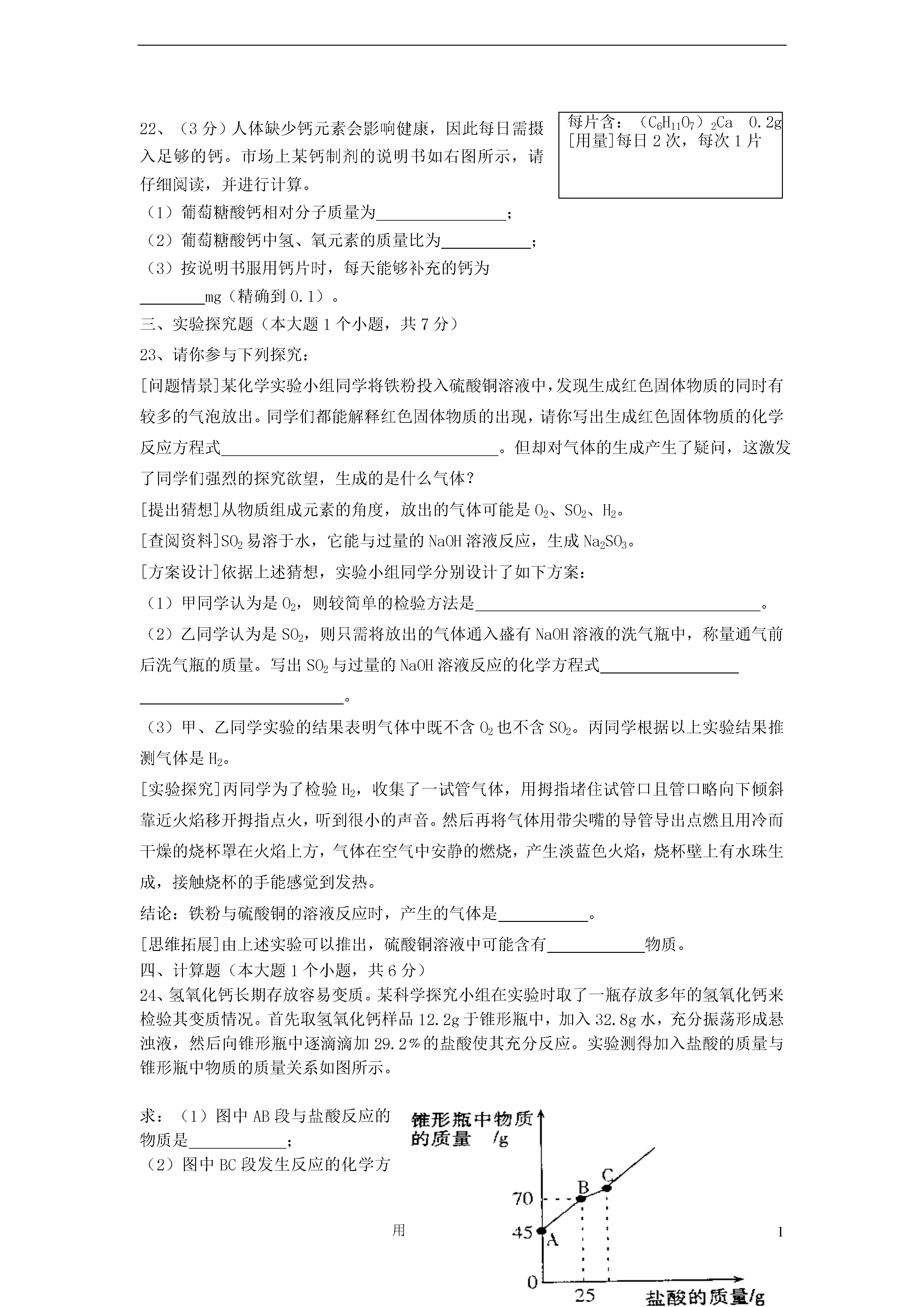
1用心爱心专心四川省眉山市2012年高中阶段教育学校招生考试化学试卷相对原子质量:O-16H—1C—12Cl—35.5Ca—40Mg—24Fe—56第Ⅰ卷选择题(共32分)一、选择题(每小题只有一个正确答案,共32分)1、下列物质的性质中,属于化学性质的是()A、家中食醋有酸味B、浓硫酸能使小木条变黑C、食盐能溶于水D、干冰能升华2、下列对于化学式“H2O”的各种表述不正确的是()A、表示水这种物质B、表示水分子由氢元素和氧元素组成C、表示一个水分子D、表示1个水分子由2个氢原子和1个氧原子构成3、物质的性质决定用途。下列的关说法正确的是()A、亚硝酸钠具有咸味,故可替代食盐烹调食物B、火碱具有碱性,故可用于改良酸性土壤C、一氧化碳具有还原性,故可用于冶金工业D、高锰酸钾受热分解生成氧气,故工业上常用此方法制取氧气4、2012年开始眉山市全面开展“创卫”工作,其中一项措施就是提倡保护我们身边的环境,营造一个舒适的生活空间。下列叙述不正确的是()A、尽量减少使用一次性塑料制品、一次性木筷等B、提倡乘座公共交通工具、骑自行车或步行等出行方式C、将麦桔、油菜杆等全部露天焚烧D、分类回收、利用垃圾、减少资源浪费5、下列各组物质在溶液中不发生化学反应而能共存的是()A、MgCl2AgNO3KNO3HClB、H2SO4BaCl2Na2SO4NaOHC、Na2SO4KNO3Na2CO3NaClD、NH4HCO3NaOHNaClHCl6、除去下列物质中的杂质,选用试剂或操作方法不正确的是()物质所含杂质除去杂质的试剂或方法ANa2CO3固体NaHCO3固体加热BCuFe加过量稀盐酸后过滤、洗涤、干燥CO2H2O通入盛有过量浓H2SO4的洗气瓶DCO2HCl通入盛有NaOH溶液的洗气瓶,然后干燥7、已知某两种物质在光照条件下能发生化学反应,其微观示意图如下(一种小球代表一种原子):则下列说法正确的是()A、参加反应的物质均为化合物B、该反应属于复分解反应C、该反应不符合质量守恒定律D、图中共有4种分子8、下列属于纯净物的是()A、盐酸B、液氧C、氨水D、钢铁9、下列有关物质的化学式、名称、俗名不完全对应的是()A、NaCl氯化钠食盐B、CaO氧化钙熟石灰C、Na2CO3碳酸钠纯碱D、NaOH氢氧化钠烧碱10、下列说法正确的是()A、雨水淋湿的自行车,先用布擦净后再用带油的布擦B、原子均由质子和中子构成C、含有氧元素的物质一定是氧化物D、CH4中碳元素为+4价11、只用水不能区分各组物质(物质均为固体)的是()A、生石灰氯化钠B、碳酸钡硝酸钾C、苏打小苏打D、氯化钠硝酸铵12、某同学用25℃的水溶解一定量的NaCl,充分搅拌后发现杯底还有部分NaCl晶体没有溶解。然后该同学又用酒精灯加热至60℃,固体全部溶解。则在加热前后,以下各量没有发生改变的是()A、NaCl的溶解度B、溶质的质量C、溶剂的质量D、溶质的质量分数13、下列叙述正确的是()A、实验室常采用二氧化锰或硫酸铜溶液作催化剂分解过氧化氢溶液的方法制取O2B、粗盐提纯的实验,在溶解时使用玻璃棒是为了防止液体四处飞溅C、实验室常用稀硫酸与石灰石反应制取二氧化碳D、NH4H2PO4不是复合肥料14、下列实验操作不正确的是()A、用酒精灯加热试管里的固体时先预热B、在稀释浓硫酸时,将水沿器壁慢慢注入浓硫酸里,并用玻璃棒搅拌C、气体发生装置在盛装药品前需检验装置气密性D、称量氢氧化钠固体时用小烧杯盛装15、向AgNO3和Cu(NO3)2混合溶液中加入一定量的锌粉,充分反应后再加入稀盐酸无明显现象。下列说法正确的是()A、一定有锌粉剩余B、所得溶液中一定有Zn2+、Cu2+C、一定有银粉生成D、所得溶液中一定有Cu2+、Ag+16、下列图像中有关量的变化趋势与对应叙述关系正确的是()第Ⅱ卷非选择题(38分)二、填空题(本大题6个小题,共25分)17、(4分)下面是某同学通过一年的化学学习,对所学化学知识进行归纳的情况。(1)对环境污染及治理方法连线正确的是;A、减缓“温室效应”——使用新型能源B、防止水的污染——提倡使用无磷洗衣粉C、控制酸雨——煤经过脱硫处理后再燃烧(2)下列化学处理措施与解释不吻合的是;A、木材着火用水泼灭——降低可燃物的着火点B、焊接金属时常用氮气作保护气——氮气的化学性质不活泼C、刚装修好的房间里放活性炭——活性炭有吸附性(3)对物质的组成或结构关系下列说法不正确的是;A、金刚石和石墨——碳原子排列不同B、氯原子和氯离子——质子数不同C、CO和CO2——分子构成不同(4)对物质的分类正确的是;A、甲烷

鸿朗****ka
实名认证
内容提供者


最近下载
一种胃肠道超声检查助显剂及其制备方法.pdf
201651206021+莫武林+浅析在互联网时代下酒店的营销策略——以湛江民大喜来登酒店为例.doc
201651206021+莫武林+浅析在互联网时代下酒店的营销策略——以湛江民大喜来登酒店为例.doc
用于空间热电转换的耐高温涡轮发电机转子及其装配方法.pdf
用于空间热电转换的耐高温涡轮发电机转子及其装配方法.pdf
用于空间热电转换的耐高温涡轮发电机转子及其装配方法.pdf
用于空间热电转换的耐高温涡轮发电机转子及其装配方法.pdf
用于空间热电转换的耐高温涡轮发电机转子及其装配方法.pdf
用于空间热电转换的耐高温涡轮发电机转子及其装配方法.pdf
论《离骚》诠释史中的“香草”意蕴.docx