




如果您无法下载资料,请参考说明:
1、部分资料下载需要金币,请确保您的账户上有足够的金币
2、已购买过的文档,再次下载不重复扣费
3、资料包下载后请先用软件解压,在使用对应软件打开
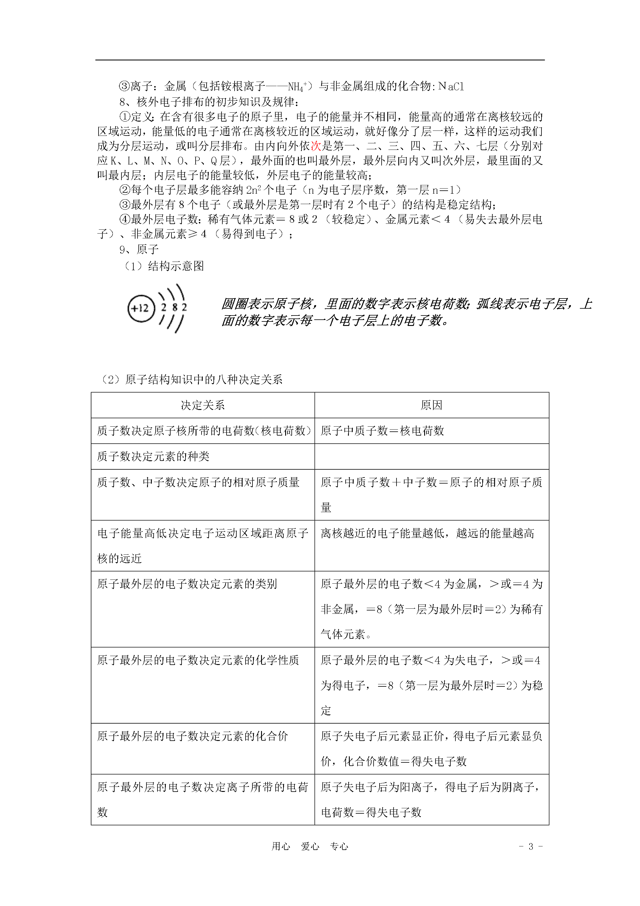
-5-用心爱心专心第四单元物质构成的奥秘1、原子的构成其中:核电荷数=质子数=核外电子数=原子序数2、相对原子质量:(符号为Ar)(1)定义:以一种碳原子(碳12)质量的1/12为标准,其他原子的质量跟它相比较所得到的比,作为这种原子的相对原子质量。相对原子质量是一个比值,单位为“1”一般不写。相对原子质量(Ar)=(2)表达式:某原子的实际质量(kg)标准碳原子的质量(kg)×1/12(3)相对原子质量=质子数+中子数3、相对分子质量:(符号为Mr)①相对分子质量的定义:化学式中各原子的相对原子质量的总和叫相对分子质量。它与相对原子质量采用的是同一个标准,它是一个比值,单位为“1”,符号为Mr,一般不写。②计算相对分子质量:相对分子质量=各原子相对原子质量的总和。4、元素:(1)元素的概念:具有相同核电荷数(即核内质子数)的一类原子的总称为元素。(2)元素与原子的区别和联系名称元素原子区别只表示一类原子的总称(质子数相同)只表示种类,不论个数,是宏观概念原子是微观概念,既表示种类,又表示数量含义化学变化中,元素的种类不变,但形态可能发生变化化学变化中,原子种类数量不变,但最外层电子数可能发生变化联系元素是同一类原子的总称,原子是构成元素的基本单元(3)元素符号:元素用元素符号表示,元素符号是用元素拉丁名称的第一个字母表示的,如果第一个字母相同,则再附加一个小写字母加以区别。(4)元素符号的意义:①元素符号不仅表示一种元素,还表示这种元素的1个原子;②如果元素符号前面加上系数,就只表示该原子的个数,只具有微观意义。③对于用元素符号表示的化学式,它的含义还包括物质及物质的组成。(5)常见元素的名称及化学符号氧氢氮氯碳磷硫钾钙钠镁铝锌铁铜汞银锰钡OHNClCPSKCaNaMgAlZnFeCuHgAgMnBa(6)地壳含量最多的元素是O、Si、Al、Fe。最多金属与最多非金属元素组成的化合物是Al2O3(7)人体中的元素:凡是占人体总重量的0.01%以上的元素,如碳、氢、氧、氮、钙、磷、镁、钠等,称为常量元素;凡是占人体总重量的0.01%以下的元素,如铁、锌、铜、锰、铬、硒、钼、钴、氟等,称为微量元素。(8)常见物质的俗名、学名、化学式俗名水银干冰煤气沼气天然气生石灰熟石灰消石灰石灰浆石灰水石灰石大理石学名汞二氧化碳一氧化碳甲烷氧化钙氢氧化钙碳酸钙化学式HgCO2COCH4CaOCa(OH)2CaCO3俗名PP粉灰锰氧酒精铁锈赤铁矿小苏打纯碱、苏打烧碱、苛性钠盐酸学名高锰酸钾乙醇三氧化二铁碳酸氢钠碳酸钠氢氧化钠氢氯酸化学式KMnO4C2H5OHFe2O3NaHCO3Na2CO3NaOHHCl俗名硫铵碳铵硝铵草木灰铜绿钡餐食盐学名硫酸铵碳酸氢铵硝酸铵碳酸钾碱式碳酸铜硫酸钡氯化钠化学式(NH4)2SO4NH4HCO3NH4NO3K2CO3Cu2(OH)2CO3BaSO4NaCl得失电子得失电子同一类原子总称构成组成构成构成构成5、物质、元素、分子、原子、离子之间的关系注意:宏观概念:只表示种类,不表示个数;微观概念:既表示种类,又表示个数;元素物质离子原子分子6、离子:①带电的原子或原子团叫离子。带正电的叫阳离子,带负电的叫阴离子。②常见的原子团:7、分子、原子、离子构成的物质:①分子:非金属气态单质:O2;非金属与非金属组成的化合物:CO2②原子:金属、稀有气体、碳单质(除了C60和纳米碳管,它们由分子构成);③离子:金属(包括铵根离子——NH4+)与非金属组成的化合物:NaCl8、核外电子排布的初步知识及规律:①定义:在含有很多电子的原子里,电子的能量并不相同,能量高的通常在离核较远的区域运动,能量低的电子通常在离核较近的区域运动,就好像分了层一样,这样的运动我们成为分层运动,或叫分层排布。由内向外依次是第一、二、三、四、五、六、七层(分别对应K、L、M、N、O、P、Q层),最外面的也叫最外层,最外层向内又叫次外层,最里面的又叫最内层;内层电子的能量较低,外层电子的能量较高;②每个电子层最多能容纳2n2个电子(n为电子层序数,第一层n=1)③最外层有8个电子(或最外层是第一层时有2个电子)的结构是稳定结构;④最外层电子数:稀有气体元素=8或2(较稳定)、金属元素<4(易失去最外层电子)、非金属元素≥4(易得到电子);9、原子(1)结构示意图圆圈表示原子核,里面的数字表示核电荷数;弧线表示电子层,上面的数字表示每一个电子层上的电子数。(2)原子结构知识中的八种决定关系决定关系原因质子数决定原子核所带的电荷数(核电荷数)原子中质子数=核电荷数质子数决定元素的种类质子数、中子数决定原子的相对原子质量原子中质子数+中子数=原子的相对原子质量电子能量高低决定电子运动区域距离原子核的远近离核越近的电子能量越低,越远的能量越高原子最外层的电子数决

鸿朗****ka
实名认证
内容提供者


最近下载
一种胃肠道超声检查助显剂及其制备方法.pdf
201651206021+莫武林+浅析在互联网时代下酒店的营销策略——以湛江民大喜来登酒店为例.doc
201651206021+莫武林+浅析在互联网时代下酒店的营销策略——以湛江民大喜来登酒店为例.doc
用于空间热电转换的耐高温涡轮发电机转子及其装配方法.pdf
用于空间热电转换的耐高温涡轮发电机转子及其装配方法.pdf
用于空间热电转换的耐高温涡轮发电机转子及其装配方法.pdf
用于空间热电转换的耐高温涡轮发电机转子及其装配方法.pdf
用于空间热电转换的耐高温涡轮发电机转子及其装配方法.pdf
用于空间热电转换的耐高温涡轮发电机转子及其装配方法.pdf
论《离骚》诠释史中的“香草”意蕴.docx