




如果您无法下载资料,请参考说明:
1、部分资料下载需要金币,请确保您的账户上有足够的金币
2、已购买过的文档,再次下载不重复扣费
3、资料包下载后请先用软件解压,在使用对应软件打开
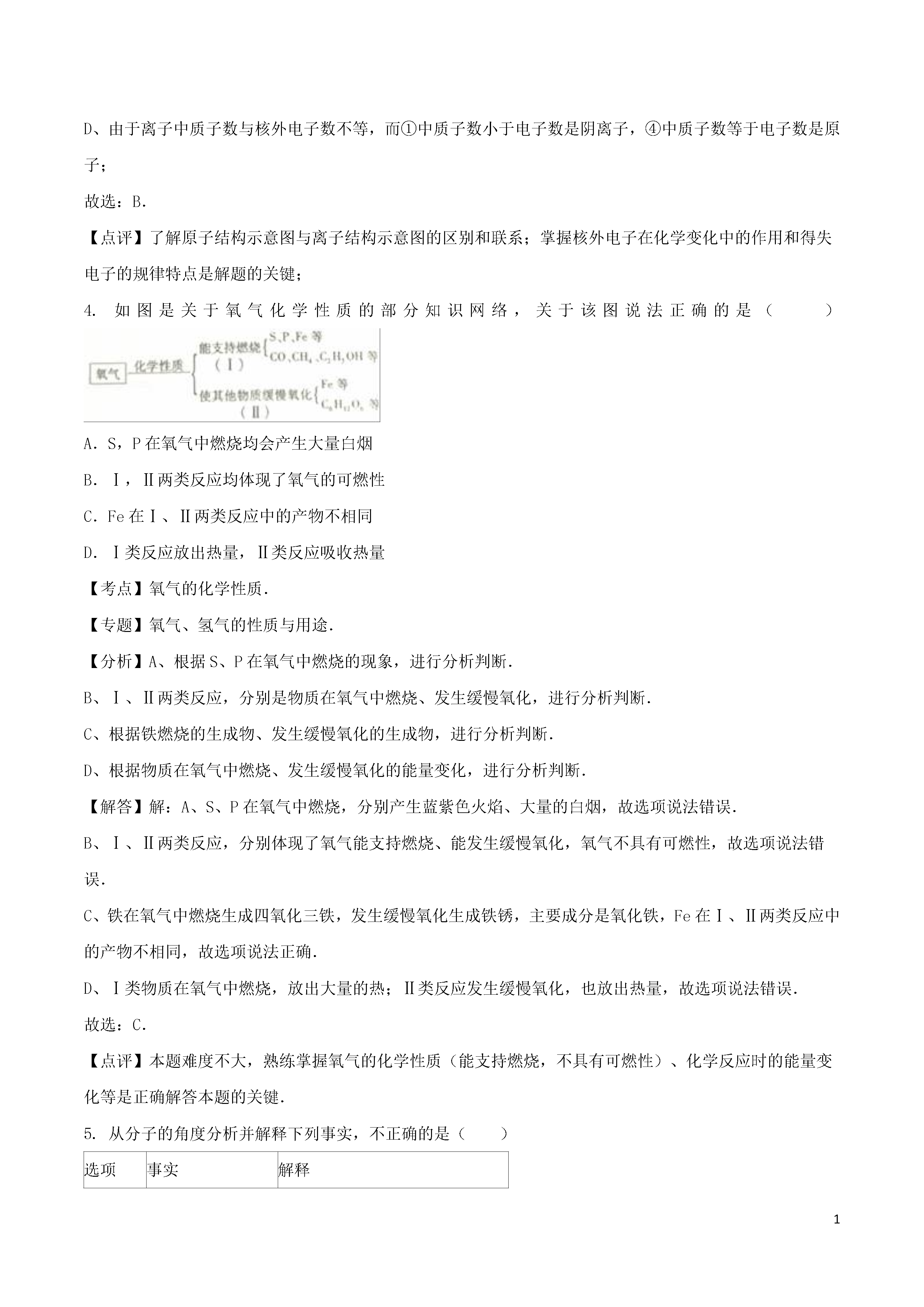
12016年山东省泰安市中考化学试卷一、选择题(本题包括20小题,每小题2分,共40分)1.在我们的日常生活中涉及到许多变化,下列变化中不包含化学变化的是()A.用石灰浆涂抹墙壁后,表面有水珠生成B.在口中咀嚼米饭或馒头时感到有甜味C.用干冰做制冷剂进行人工降雨D.使用煤气作燃料烧饭做菜【考点】化学变化和物理变化的判别.【专题】物质的变化与性质.【分析】化学变化是指有新物质生成的变化,物理变化是指没有新物质生成的变化,化学变化和物理变化的本质区别是否有新物质生成;据此分析判断.【解答】解:A、用石灰浆涂抹墙壁后,表面有水珠生成过程中有新物质生成,属于化学变化.B、在口中咀嚼米饭或馒头时感到有甜味过程中有新物质生成,属于化学变化.C、用干冰做制冷剂进行人工降雨过程中只是状态发生改变,没有新物质生成,属于物理变化.D、使用煤气作燃料烧饭做菜过程中有新物质生成,属于化学变化.故选C.【点评】本题难度不大,解答时要分析变化过程中是否有新物质生成,若没有新物质生成属于物理变化,若有新物质生成属于化学变化.2.下列选项中物质的俗名、化学式、类别、用途完全对应的是()A.纯碱Na2CO3碱制玻璃B.生石灰CaO氧化物补钙剂C.食盐NaCl盐除铁锈D.火碱NaOH碱生产橡胶【考点】化学式的书写及意义;生石灰的性质与用途;常见碱的特性和用途;常用盐的用途;常见的氧化物、酸、碱和盐的判别.【专题】物质的性质与用途;化学物质的分类思想;化学用语和质量守恒定律.【分析】根据常见化学物质的名称、俗称、化学式、所属类别、用途进行分析判断即可.【解答】解:A、碳酸钠俗称纯碱、苏打,其化学式为Na2CO3,是由钠离子和碳酸根离子构成的化合物,属于盐;故选项错误.B、生石灰是氧化钙的俗称,其化学式为CaO,是由钙元素和氧元素组成的化合物,属于氧化物;氧化钙与水反应生成氢氧化钙,该反应放出大量的热,生成的氢氧化钙具有腐蚀性,不能用作补钙剂;故选项错误.C、氯化钠的俗称是食盐,其化学式为NaCl,是由钠离子和碳酸根离子构成的化合物,属于盐;食盐不与铁锈的主要成分氧化铁反应,不能用于除铁锈,故选项错误.D、氢氧化钠俗称火碱、烧碱、苛性钠,其化学为NaOH,是由钠离子和氢氧根离子构成的化合物,属于碱;可用于生产橡胶,故选项正确.故选:D.【点评】本题难度不大,熟练掌握常见化学物质的名称、俗称、化学式、所属类别、用途是正确解答此类题的关键.3.下列关于四种粒子的结构示意图的说法中正确的是()A.①③是不同种元素B.②表示的元素在化合物中通常显+1价C.②③的化学性质相似D.①④表示的是离子【考点】原子结构示意图与离子结构示意图.【专题】化学用语和质量守恒定律.【分析】A、依据同种元素质子数相同分析判断;B、依据该原子最外层电子数的特点分析判断;C、依据元素的性质和最外层电子数关系密切分析解决;D、依据离子中质子数与核外电子数不等分析判断;【解答】解:A、同种元素质子数一定相同,①③的质子数都是17,所以两者属于同种元素;B、该原子最外层电子数是1,化学反应中易失掉这个电子而形成带一个单位正电荷的阳离子,所以②表示的元素在化合物中通常显+1价;C、因为元素的性质和最外层电子数关系密切,所以最外层电子数相同则化学性质相似,②③的最外层电子数分别是1、7,故性质不会相似;D、由于离子中质子数与核外电子数不等,而①中质子数小于电子数是阴离子,④中质子数等于电子数是原子;故选:B.【点评】了解原子结构示意图与离子结构示意图的区别和联系;掌握核外电子在化学变化中的作用和得失电子的规律特点是解题的关键;4.如图是关于氧气化学性质的部分知识网络,关于该图说法正确的是()A.S,P在氧气中燃烧均会产生大量白烟B.Ⅰ,Ⅱ两类反应均体现了氧气的可燃性C.Fe在Ⅰ、Ⅱ两类反应中的产物不相同D.Ⅰ类反应放出热量,Ⅱ类反应吸收热量【考点】氧气的化学性质.【专题】氧气、氢气的性质与用途.【分析】A、根据S、P在氧气中燃烧的现象,进行分析判断.B、Ⅰ、Ⅱ两类反应,分别是物质在氧气中燃烧、发生缓慢氧化,进行分析判断.C、根据铁燃烧的生成物、发生缓慢氧化的生成物,进行分析判断.D、根据物质在氧气中燃烧、发生缓慢氧化的能量变化,进行分析判断.【解答】解:A、S、P在氧气中燃烧,分别产生蓝紫色火焰、大量的白烟,故选项说法错误.B、Ⅰ、Ⅱ两类反应,分别体现了氧气能支持燃烧、能发生缓慢氧化,氧气不具有可燃性,故选项说法错误.C、铁在氧气中燃烧生成四氧化三铁,发生缓慢氧化生成铁锈,主要成分是氧化铁,Fe在Ⅰ、Ⅱ两类反应中的产物不相同,故选项说法正确.D、Ⅰ类物质在氧气中燃烧,放

努力****甲寅
实名认证
内容提供者


最近下载
一种胃肠道超声检查助显剂及其制备方法.pdf
201651206021+莫武林+浅析在互联网时代下酒店的营销策略——以湛江民大喜来登酒店为例.doc
201651206021+莫武林+浅析在互联网时代下酒店的营销策略——以湛江民大喜来登酒店为例.doc
用于空间热电转换的耐高温涡轮发电机转子及其装配方法.pdf
用于空间热电转换的耐高温涡轮发电机转子及其装配方法.pdf
用于空间热电转换的耐高温涡轮发电机转子及其装配方法.pdf
用于空间热电转换的耐高温涡轮发电机转子及其装配方法.pdf
用于空间热电转换的耐高温涡轮发电机转子及其装配方法.pdf
用于空间热电转换的耐高温涡轮发电机转子及其装配方法.pdf
论《离骚》诠释史中的“香草”意蕴.docx