




如果您无法下载资料,请参考说明:
1、部分资料下载需要金币,请确保您的账户上有足够的金币
2、已购买过的文档,再次下载不重复扣费
3、资料包下载后请先用软件解压,在使用对应软件打开
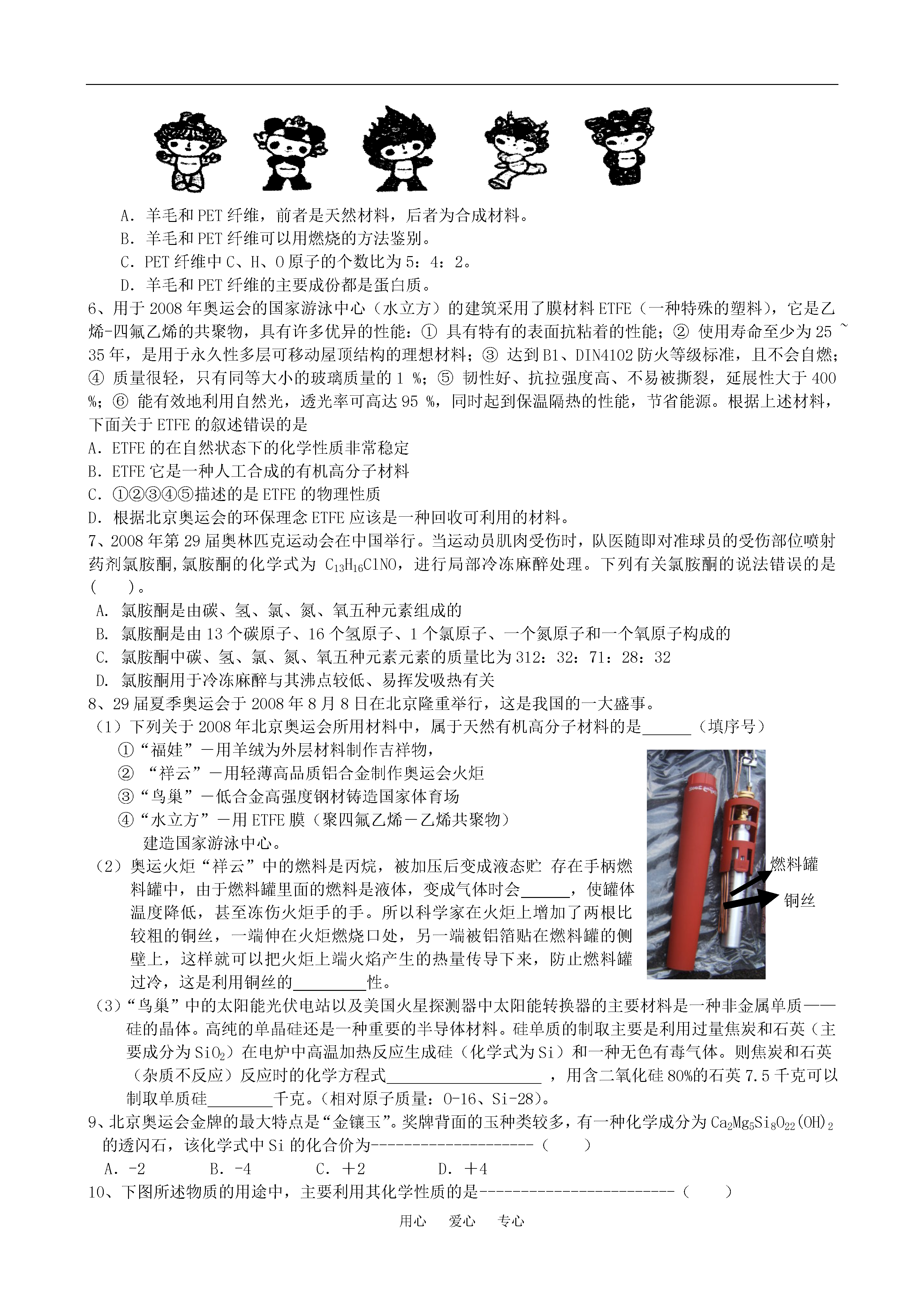
用心爱心专心南通市2009中考化学热点试题1、在手足口病患病儿的护理中,专家指出注意口腔皮肤清洁,每天用生理盐水清洁口腔。生理盐水是指浓度为的NaCl溶液。要配置1000克这样的溶液需要NaCl克,水毫升。2、在“三鹿”奶粉事件之前,关于奶粉在有些地区曾发生“毒奶粉”事件。劣质奶粉制造商为牟取暴利,大大降低了奶粉中蛋白质的含量,导致食用这种奶粉的众多婴幼儿严重营养不良乃至死亡。为了测定某牛奶样品中蛋白质的含量,现采用“盖尔达法”分解其中的蛋白质。其原理是把蛋白质中的氮元素完全转化为氨气(化学式为NH3),再用稀硫酸吸收氨气,反应的化学方程式为:2NH3+H2SO4=(NH4)2SO4,现取该奶粉样品100g,用“盖尔达法”分解其中的蛋白质,产生的氨气用7.5g溶质质量分数为19.6%的稀硫酸恰好完全吸收。计算并回答下列问题:(1)产生氨气的质量是多少?(计算结果精确到0.01,下同)(2)含氮元素的质量多少?(3)该奶粉中氮的含量是否达到了国家规定的标准。(奶粉中蛋白质的含量国家标准为:每100g婴幼儿奶粉中含12g~25g。蛋白质含氮元素的质量分数为16%)3、2008年9月,中国爆发三鹿婴幼儿奶粉受污染事件,导致食用了受污染奶粉的婴幼儿产生肾结石病症,其原因也是奶粉中含有三聚氰胺。三聚氰胺性状为纯白色单斜棱晶体,分子式C3N6H6[C3N3(NH2)3],无味,密度为1.573g/cm3(16℃)。常压熔点354℃(分解);快速加热升华,升华温度300℃。溶于热水,微溶于冷水,极微溶于热乙醇,不溶于醚、苯和四氯化碳,可溶于甲醇、甲醛、乙酸、热乙二醇、甘油、吡啶等。低毒。在一般情况下较稳定,但在高温下可能会分解放出氰化物。三聚氰胺呈弱碱性,与盐酸、硫酸、硝酸、乙酸、草酸等都能形成三聚氰胺盐。请根据以上信息,回答下列问题:(1)、下列描述属于三聚氰胺的化学性质的是:()A、三聚氰胺性状为纯白色单斜棱晶体,无味B、快速加热升华,升华温度300℃C、溶于热水,微溶于冷水,极微溶于热乙醇D、在一般情况下较稳定,但在高温下可能会分解放出氰化物(2)、三聚氰胺分子式为C3N6H6,相对子质量是_____,其含氮的质量分数为_________.三聚氰胺也被人称为“蛋白精”,价格便宜。牛奶和奶粉添加三聚氰胺,主要是因为它能冒充蛋白质。试解释三聚氰胺可以冒充蛋白质的原因_______________________。(3)、三聚氰胺目前较多采用以尿素硅胶为催化剂,在380~400℃温度下沸腾反应,并进一步缩合生成三聚氰胺,同时得到氨气和二氧化碳。试写出反应的方程式:___________________________.4、三鹿奶粉因掺有过量的三聚氰胺(化学式为C3H6N6)导致全国29.4万患儿出现泌尿系统疾病,这是震惊世界的重大食品生安全事故。为此,石家庄市政府于2008年12月25日正式宣布,三鹿集团进入破产程序。根据提供的信息回答以下问题:(1)三聚氰胺含有种元素,在物质的分类上三聚氰胺属于有机物,原因是。(2)已知三聚氰胺中C元素的化合价为+4价,则N元素的化合价是。(3)12月1日,沈阳共清查下架“三鹿”奶粉15.57t,全部进行了焚烧处理。焚烧时烟尘经过滤后排入空气中,三聚氰胺燃烧时生成三种物质,其中一种物质在空气中含量最多,三聚氰胺燃烧的化学方程式是5、下图是2008奥运吉祥物,其外材料为纯羊毛,内充PET纤维,化学式为(COC6H4COOCH2CH2O)n。下列说法中不正确的是()A.羊毛和PET纤维,前者是天然材料,后者为合成材料。B.羊毛和PET纤维可以用燃烧的方法鉴别。C.PET纤维中C、H、O原子的个数比为5:4:2。D.羊毛和PET纤维的主要成份都是蛋白质。6、用于2008年奥运会的国家游泳中心(水立方)的建筑采用了膜材料ETFE(一种特殊的塑料),它是乙烯-四氟乙烯的共聚物,具有许多优异的性能:①具有特有的表面抗粘着的性能;②使用寿命至少为25~35年,是用于永久性多层可移动屋顶结构的理想材料;③达到B1、DIN4102防火等级标准,且不会自燃;④质量很轻,只有同等大小的玻璃质量的1%;⑤韧性好、抗拉强度高、不易被撕裂,延展性大于400%;⑥能有效地利用自然光,透光率可高达95%,同时起到保温隔热的性能,节省能源。根据上述材料,下面关于ETFE的叙述错误的是A.ETFE的在自然状态下的化学性质非常稳定B.ETFE它是一种人工合成的有机高分子材料C.①②③④⑤描述的是ETFE的物理性质D.根据北京奥运会的环保理念ETFE应该是一种回收可利用的材料。7、2008年第29届奥林匹克运动会在中国举行。当运动员肌肉受伤时,队

努力****甲寅
实名认证
内容提供者


最近下载
一种胃肠道超声检查助显剂及其制备方法.pdf
201651206021+莫武林+浅析在互联网时代下酒店的营销策略——以湛江民大喜来登酒店为例.doc
201651206021+莫武林+浅析在互联网时代下酒店的营销策略——以湛江民大喜来登酒店为例.doc
用于空间热电转换的耐高温涡轮发电机转子及其装配方法.pdf
用于空间热电转换的耐高温涡轮发电机转子及其装配方法.pdf
用于空间热电转换的耐高温涡轮发电机转子及其装配方法.pdf
用于空间热电转换的耐高温涡轮发电机转子及其装配方法.pdf
用于空间热电转换的耐高温涡轮发电机转子及其装配方法.pdf
用于空间热电转换的耐高温涡轮发电机转子及其装配方法.pdf
论《离骚》诠释史中的“香草”意蕴.docx