




如果您无法下载资料,请参考说明:
1、部分资料下载需要金币,请确保您的账户上有足够的金币
2、已购买过的文档,再次下载不重复扣费
3、资料包下载后请先用软件解压,在使用对应软件打开
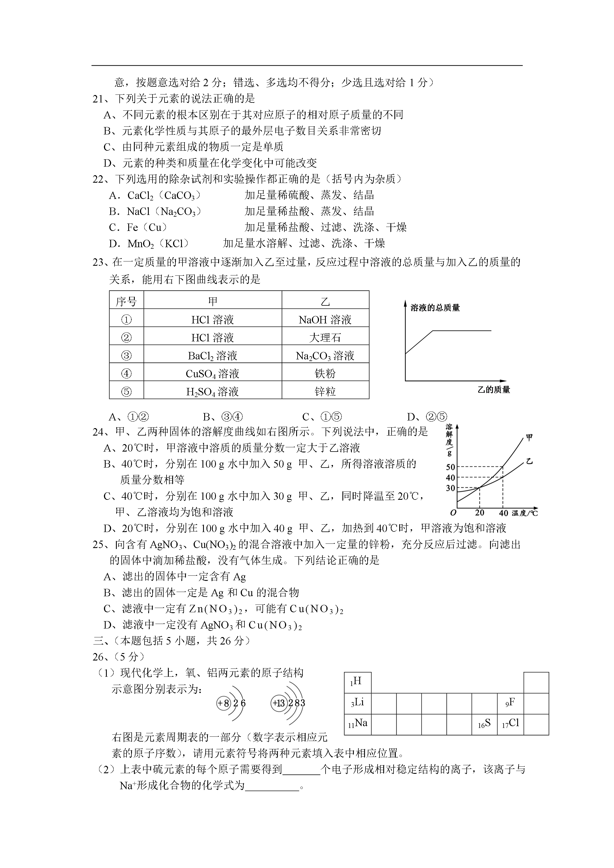
2010年江苏省无锡天一试验中学化学期中考试试卷(无答案)注意事项:①答案全部填在答题卷上,填写在试题卷上一律无效。②选用的相对原子质量在答题卷首。③考试时间:100分钟;试卷满分:100分。一、单项选择题(本题包括20小题,每小题1分,共20分。每小题只有1个选项符合题意)1、中国古代有许多发明和创造。下列叙述中不涉及到化学变化的是A、铸造青铜器皿B、烧制陶瓷C、粮食酿酒D、磨制玉石饰品2、下列常见物质中属于纯净物的是A、大理石B、生理盐水C、18K黄金D、蒸馏水3、蛋白质可以维持人体的生长发育和组织更新。下列食物中富含蛋白质的是A、馒头B、豆制品C、植物油D、蔬菜4、2009年12月在哥本哈根召开了世界气候大会。各国共同协商对策,以减少温室气体排放量。下列气体中不属于温室气体的是A、甲烷B、臭氧C、二氧化碳D、二氧化硫5、选择铸造硬币的金属材料不需要考虑的因素是A、硬度B、价格C、导电性D、耐腐蚀性6、如右图所示的新产品磨牙器能有效帮助去除牙齿表面的牙垢,磨牙器磨头采用50%橡胶与50%的金刚砂(主要成分为碳化硅)特制而成。已知碳化硅中碳元素显-4价,硅元素显+4价,则碳化硅的化学式为A、CSiB、SiCC、Si3C2D、SiC27、煤、石油、天然气是当今世界上最重要的化石燃料,对这三种燃料的叙述不正确的是A、都是混合物B、燃烧都会放出热量C、都是可再生能源D、都是重要的化工原料8、从探测“土卫六”发回的信息中得知“土卫六”酷似地球经常下“雨”,不过“雨”的成分是液态甲烷。下列叙述中错误的A、这种“雨”可以作为燃料来提供能量B、“土卫六”表面的温度比地球表面低C、“土卫六”上形成了甲烷的气-液循环D、“土卫六”表面是否存在有机物还无法确定9、下列实验基本操作正确的是A、取用固体B、点燃酒精灯C、溶解固体D、过滤10、某粒子的结构示意图如右图所示,下列有关说法正确的是A、该粒子易失去电子B、该粒子电子层结构属于稳定结构C、该元素属于非金属元素D、该元素的原子,核外有10个电子11、建筑材料有砖、钢筋、水泥、生石灰、大理石等。对上述一些建筑材料主要成分的分类不正确的是A、铁—单质B、钢筋—合金C、碳酸钙—酸D、生石灰—氧化物12、下列有关Ca(OH)2的说法,不正确的是A、俗称熟石灰或消石灰B、可用于治疗胃酸过多症C、可用于改良酸性土壤D、可用于处理硫酸厂排出的酸性废水13、下列关于现象的描述,正确的是A、氢氧化钠固体溶于水溶液温度降低B、铁丝在空气中剧烈燃烧,火星四射C、干冰在空气中升华周围出现白雾D、稀硫酸中滴入无色酚酞,酚酞变红14、进入09年春季以来,全球多国暴发甲型H1N1流感。一种治疗流感药物达菲是用莽草酸作为原料制取的,其化学式为C7H10O5,下列有关莽草酸的说法正确的是A、莽草酸的相对分子质量为l34B、一个莽草酸分子由7个碳原子和5个水分子组成C、莽草酸中碳元素、氢元素、氧元素的质量比为7:10:5D、一个莽草酸分子由7个碳原子、l0个氢原子和5个氧原子构成15、下列说法不正确的是A、用热水洗涤餐具的效果比用冷水好B、氮肥NH4HCO3与草木灰混合给农作物施肥肥效会降低C、为使石灰浆抹的墙壁快些干燥,可在室内生个炭火盆D、广泛使用酒精、沼气,既可以解决能源问题,也有利于减轻温室效应16、硝化甘油(C3H5N3O9)可用于治疗心绞痛,因为它在人体内被缓慢氧化生成A气体:4C3H5N3O9+5O2=12A+12CO2+10H2O,则A的化学式为A、NOB、NO2C、N2D、N2O17、根据实践经验,你认为下列家庭小实验不能成功的是A、用柠檬酸和小苏打自制汽水B、用紫卷心菜自制酸碱指示剂C、用食醋来区别烧碱和食盐D、用铅笔芯的粉末使锁的开启更灵活18、善于梳理化学知识,能使你头脑更聪明。以下有错误的一组A化学变化中的能量变化B微粒观点解释现象蜡烛燃烧—放热反应碳还原二氧化碳—吸热反应花香四溢—分子在不断运动热胀冷缩—分子大小发生变化C元素与人体健康D化学原理解释生活常识缺锌—易引起食欲不振,发育不良缺钙—易骨质疏松或得佝偻病用洗涤剂除去油污—乳化作用用汽油除去油污—溶解作用19、“归纳与比较”是化学学习的重要方法,下列有关CO2与CO的知识归纳错误的是A、构成1个二氧化碳分子比1个一氧化碳分子多1个氧原子。B、性质都是无色无味的气体;都能溶于水,水溶液显酸性;都能与碱反应;都能燃烧等。C、用途CO2可用于光合作用、灭火、化工产品的原料和气体肥料,“干冰”可用于人工降雨等;CO可用作气体燃料、冶炼金属的还原剂等。D、危害CO2会造成“温室效应”;CO极易与血液中的血红蛋白结合引起中毒等。20、汽车用铅蓄电池中需要质量分数为28%的稀硫酸。若在实验室中用10g质量分数为98%的浓硫酸(密度为1.84g/cm3)配制2

Ro****44
实名认证
内容提供者


最近下载
一种胃肠道超声检查助显剂及其制备方法.pdf
201651206021+莫武林+浅析在互联网时代下酒店的营销策略——以湛江民大喜来登酒店为例.doc
201651206021+莫武林+浅析在互联网时代下酒店的营销策略——以湛江民大喜来登酒店为例.doc
用于空间热电转换的耐高温涡轮发电机转子及其装配方法.pdf
用于空间热电转换的耐高温涡轮发电机转子及其装配方法.pdf
用于空间热电转换的耐高温涡轮发电机转子及其装配方法.pdf
用于空间热电转换的耐高温涡轮发电机转子及其装配方法.pdf
用于空间热电转换的耐高温涡轮发电机转子及其装配方法.pdf
用于空间热电转换的耐高温涡轮发电机转子及其装配方法.pdf
论《离骚》诠释史中的“香草”意蕴.docx