




如果您无法下载资料,请参考说明:
1、部分资料下载需要金币,请确保您的账户上有足够的金币
2、已购买过的文档,再次下载不重复扣费
3、资料包下载后请先用软件解压,在使用对应软件打开
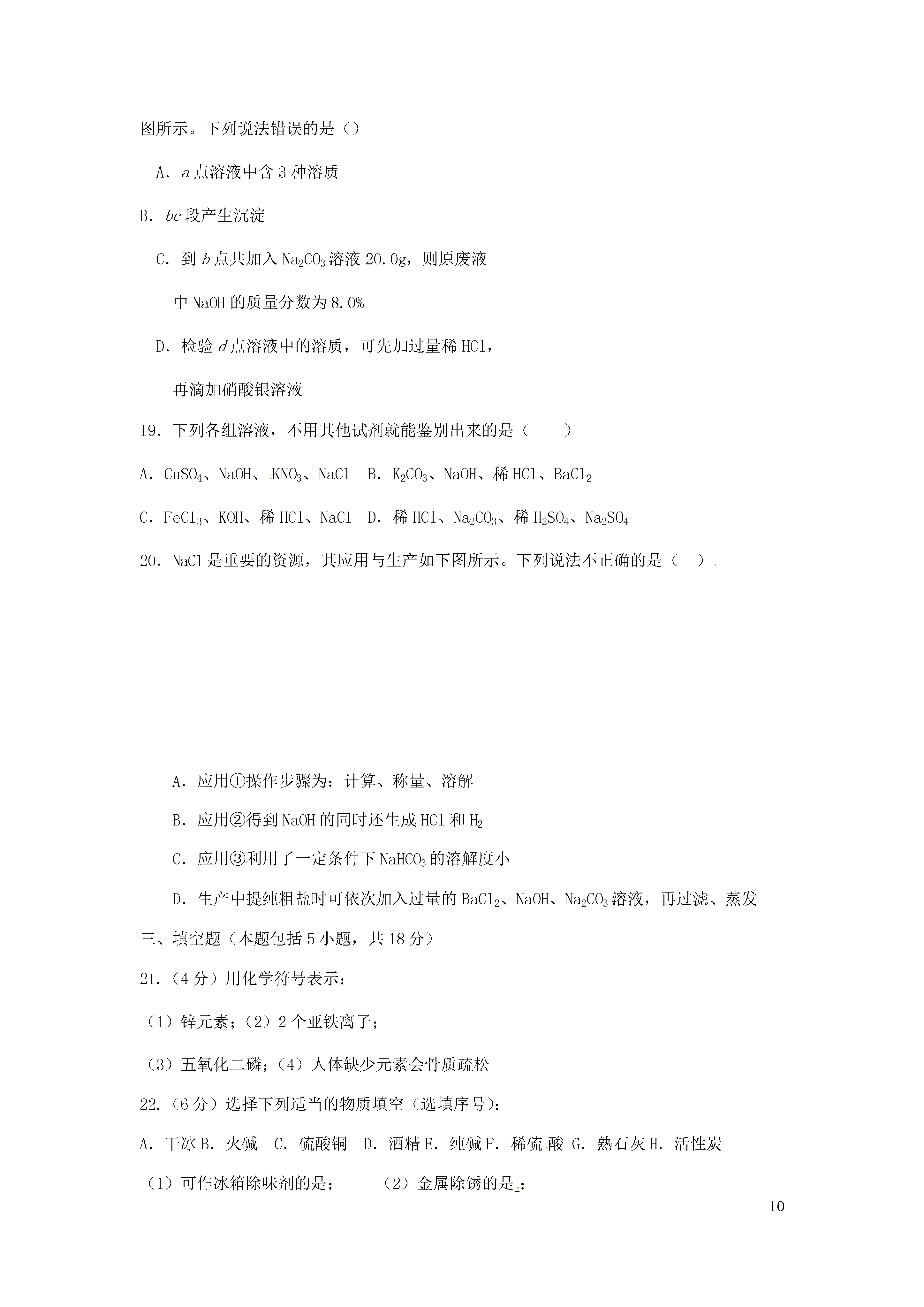
10江苏省镇江市丹徒区2019届九年级化学3月份调研考试试题可能用到的相对原子质量是N-14C-12Na-23O-16Ca-40H-1Mg-24Fe-56S-32一、单项选择题(本题包括15小题,每题2分,共30分。每小题只有一个选项符合题意)1.下列属于化学变化的是()A.面包发酵B酒精挥发C海水晒盐D甘蔗榨汁2.下列属于纯净物的是()A.牛奶B.青铜C.空气D.冰水3.下列物质俗称与化学式相对应的是()A.水银—AgB.烧碱—NaOHC.小苏打—Na2CO3D.生石灰—Ca(OH)24.下列说法错误的是()A.煤气泄漏,应关阀开窗B.明矾净水,能杀菌消毒C.煤炭脱硫,可防止酸雨D.金属回收,使资源再生5.下列对物质的归类正确的是()选项归类物质A氧化物水、双氧水、氢氧化钾B可燃气体氢气、一氧化碳、天然气C复合肥料KNO3、NH4H2PO4、NH4NO3D大气污染物粉尘、氮氧化物、二氧化碳6.某同学演示酸碱中和并利用反应后的溶液制得Na2SO4固体。下列操作错误的是()A.甲:溶解B.乙:稀释C.丙:中和D.丁:蒸发7.下列说法错误的是()A.用肥皂水可区分硬水和软水B.用水可区分硝酸铵和氢氧化钠固体C.用酚酞试液可区分盐酸和食盐水D.用高锰酸钾溶液区别二氧化碳、二氧化硫N2NH3HNO3硬铝生铁青铜B.使用合金年代:A.氮元素的化合价:8.下列排列顺序正确的是()由先到后由低到高CaCO3Ca(OH)2CaCl2Cu2OCuOCuS由低到高D.铜元素的质量分数:C.物质的溶解性由弱到强9.下列对实验现象的描述或实验操作正确的是()A.红磷在空气中燃烧,产生大量白雾B.稀硫酸和氧化铁反应后溶液为浅绿色C.二氧化碳通入氯化钙溶液中产生白色沉淀D.点燃或加热可燃性气体前,检验其纯度10.下图是某反应的微观示意图,下列说法错误的是()A.乙和丁为氧化物,一定条件下可相互反应B.反应生成丙和丁的个数比为1:1C.甲中C和N元素质量比为3:7D.反应前后原子的种类和个数不变11.下列指定反应的化学方程式正确的是()A.正常雨水显酸性的原因:CO2+H2OH2CO3B.比较铜和银的活动性:Cu+2AgCl===2Ag+CuCl2C.用含有还原性铁粉的麦片补铁:2Fe+6HCl===2FeCl3+3H2↑D.用熟石灰浆处理二氧化硫:Ca(OH)2+SO2===CaSO4+H2O12.物质性质决定用途。下列说法正确的是()A.二氧化碳不可燃,但不能用于所有火灾的灭火B.浓H2SO4具有吸水性,可用于干燥氨气C.氢氧化钠具有碱性,可用于治疗胃酸过多D.铵态氮肥能增大土壤酸性,应和碱性物质混合使用13.下列实验操作中(括号内为待检验物质或杂质)不能达到实验目的的是()选项物质目的主要实验操作ACO、CH4气体鉴别点燃,火焰上方罩干冷烧杯,观察现象BNa2CO3(NaOH)溶液检验滴加酚酞试液,观察溶液颜色的变化CNa2CO3(NaHCO3)固体除杂充分加热至固体质量不变DMnO2、KCl固体分离溶解、过滤、洗涤、烘干、蒸发H2O2Ca(OH)2NaOHCaCO3Na2CO3Fe/点燃Fe2O3O214.在给定条件下,下列选项所示物质间转化均能一步实现的是()稀H2SO4Fe2(SO4)3点燃SO2H2SO3H2SO4NaOHFe(OH)3O2H2OB.C.D.Fe15.有NaHCO3和Na2CO3的固体混合物27.4g,将其充分加热至固体质量不再减少,得剩余固体。将产生的气体通入足量的Ca(OH)2溶液中,产生10g沉淀。下列说法正确的是()A.剩余固体为混合物B.剩余固体的质量为10.6gC.原混合物中Na2CO3的质量大于NaHCO3D.将剩余固体溶于足量的稀盐酸,产生8.8gCO2二、不定项选择题(本题包括5小题,每小题2分,共10分。每小题有一个或两个选项符合题意,错选、多选不给分。若有二个正确选项,只选一个且正确给1分)16.下列说法正确的是()A.溶液中析出晶体时,溶质减少,则溶质的质量分数一定减小B.向固体中滴加稀盐酸,有气泡产生,该固体一定是碳酸盐C.酸碱中和反应生成盐和水,生成盐和水的反应不一定是中和反应D.向无色溶液中滴入酚酞试液,溶液变红,说明该溶液一定是碱溶液17.NH4Cl和Na2SO4的溶解度表及溶解度曲线如图.下列说法正确的是()温度/℃102030405060溶解度S/gNH4Cl33.337.241.445.850.460.2Na2SO49.620.240.848.447.547.0A.甲为NH4ClB.t2应介于30℃

努力****甲寅
实名认证
内容提供者


最近下载
一种胃肠道超声检查助显剂及其制备方法.pdf
201651206021+莫武林+浅析在互联网时代下酒店的营销策略——以湛江民大喜来登酒店为例.doc
201651206021+莫武林+浅析在互联网时代下酒店的营销策略——以湛江民大喜来登酒店为例.doc
用于空间热电转换的耐高温涡轮发电机转子及其装配方法.pdf
用于空间热电转换的耐高温涡轮发电机转子及其装配方法.pdf
用于空间热电转换的耐高温涡轮发电机转子及其装配方法.pdf
用于空间热电转换的耐高温涡轮发电机转子及其装配方法.pdf
用于空间热电转换的耐高温涡轮发电机转子及其装配方法.pdf
用于空间热电转换的耐高温涡轮发电机转子及其装配方法.pdf
论《离骚》诠释史中的“香草”意蕴.docx