教案-全国-2019_五年级数学下册 第一单元 观察物体(第1课时)教案 新人教版.doc 立即下载
2023-03-05
约1.3千字
约3页
0
142KB
举报 版权申诉
预览加载中,请您耐心等待几秒...

教案-全国-2019_五年级数学下册 第一单元 观察物体(第1课时)教案 新人教版.doc

教案-全国-2019_五年级数学下册 第一单元 观察物体(第1课时)教案 新人教版.doc

预览

在线预览结束,喜欢就下载吧,查找使用更方便

10 金币

下载文档

如果您无法下载资料,请参考说明:

1、部分资料下载需要金币,请确保您的账户上有足够的金币

2、已购买过的文档,再次下载不重复扣费

3、资料包下载后请先用软件解压,在使用对应软件打开

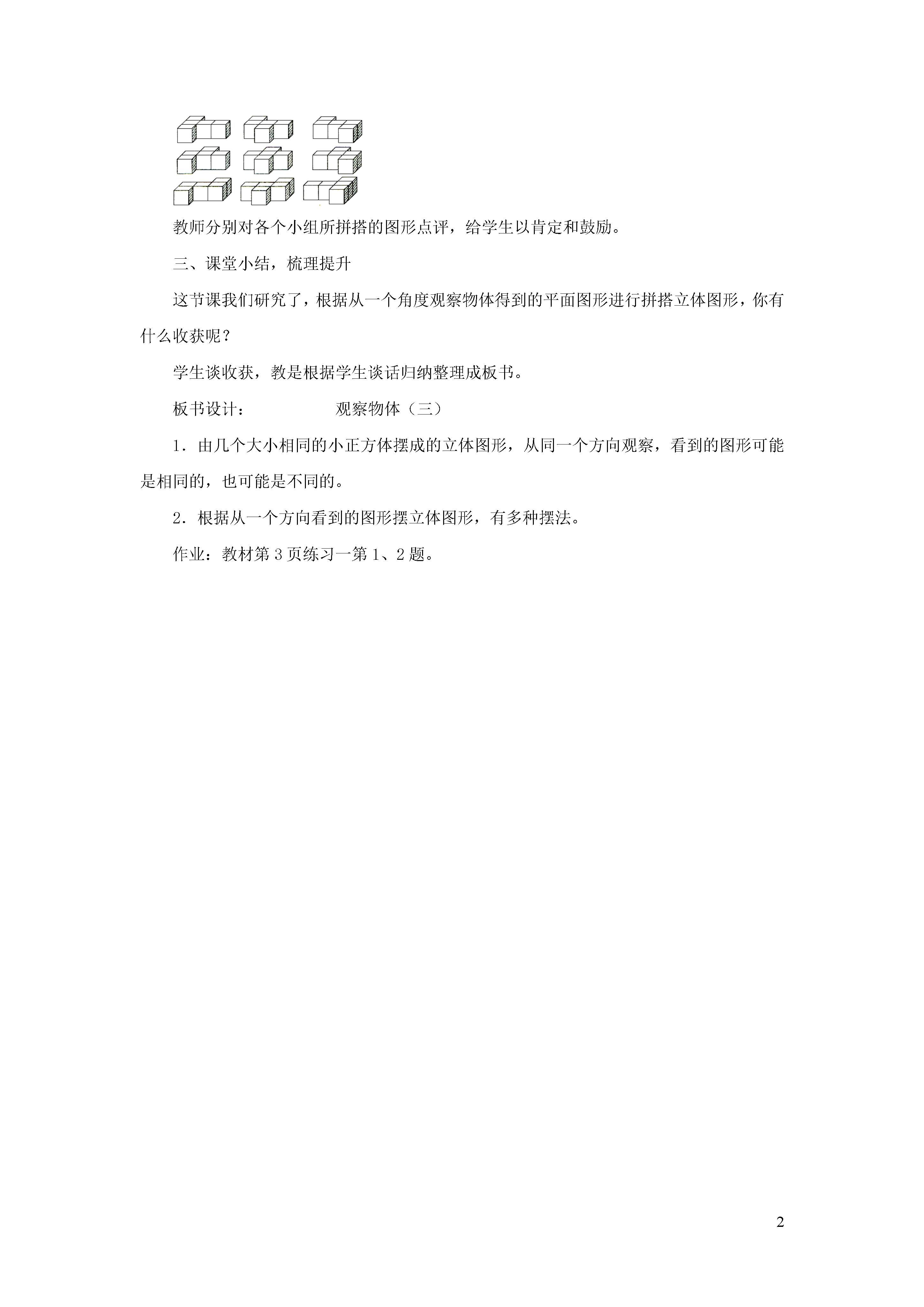
2第一单元:观察物体第一课时教学内容:教材例1及练习一第1、2题。教学目标知识与技能:能根据从一个方向看到的图形摆立体图形。能分析和分辨从不同角度观察立体图形的情况。过程与方法:通过推测和拼搭图形的方式,引导学生简化过程,培养学生的空间想象力和思维能力。情感、态度与价值观:通过让学生自己拼摆,得出结论,激发学生对数学的求知欲及探求数学知识的兴趣。教学重点:能根据从正面、上面或左面看到的平面图形推测出小正方体的拼搭方式。教学难点:培养学生的空间想象力和抽象思维能力。教学方法:启发式教学法与直观演示法。教学准备:若干个小正方体、多媒体。教学过程:一、创设情境,激趣导入同学们都玩过积木吧,老师给你们4个小正方体木块,请你们摆出从正面看到的是下图的图形。今天我们就来一起研究这个问题,板书:观察物体(三)。二、探究体验,经历过程1.学生探究。学生分成若干个小组,每个小组若干个小正方体。师:现在同学们每个小组都有若干个小正方体,请你们自主探究一下,怎样拼搭立体图形,才能从正面看到的是,看一看哪个小组得出的方法最多。学生分组探究,教师巡视指导。学生动手操作,小组成员之间进行讨论交流。2.探究结果汇报。(1)一共有4个小正方体,从正面看到的是,可以先一行摆3个小正方体,剩下的1个小正方体的摆放位置有如下几种情况:①可以摆在这3个小正方体任意1个的后面,如下图。②可以摆在这3个小正方体任意1个的前面,如下图。师:摆出的立体图形的形状是不同的,但是从正面观察时,看到的图形是相同的。还有其他的拼搭方法吗?学生思考,动手实验。学生接着展示:大家在拼搭的过程中要多思考,从不同的角度考虑问题,我们会发现不同的结论。3.学生探究。师:如果再增加一个同样的小正方体,也就是用5个同样的小正方体,要保证从正面看的形状不变,应该怎样拼搭呢?下面就请各小组的同学用手中的小正方体进行拼搭,看哪个小组得出的结论最多。学生分小组动手操作,教师巡视指导。提示学生按照一定的顺序摆放,既可避免重复也可避免遗漏学生分组自主探究,相互交流。4.汇报探究结果。小组分别汇报自己小组拼搭的图形。①可以摆在这3个小正方体任意2个的后面,如下图。②可以摆在这3个小正方体任意2个的前面,如下图。③可以摆在这3个小正方体任意1个的后面,如下图。④可以摆在这3个小正方体任意1个的前面,如下图。⑤可以把1个摆在后面,1个摆在前面,如下图。教师分别对各个小组所拼搭的图形点评,给学生以肯定和鼓励。三、课堂小结,梳理提升这节课我们研究了,根据从一个角度观察物体得到的平面图形进行拼搭立体图形,你有什么收获呢?学生谈收获,教是根据学生谈话归纳整理成板书。板书设计:观察物体(三)1.由几个大小相同的小正方体摆成的立体图形,从同一个方向观察,看到的图形可能是相同的,也可能是不同的。2.根据从一个方向看到的图形摆立体图形,有多种摆法。作业:教材练习一第1、2题。
查看更多
单篇购买
VIP会员(1亿+VIP文档免费下)

扫码即表示接受《下载须知》

教案-全国-2019_五年级数学下册 第一单元 观察物体(第1课时)教案 新人教版

文档大小:142KB

限时特价:扫码查看

• 请登录后再进行扫码购买
• 使用微信/支付宝扫码注册及付费下载,详阅 用户协议 隐私政策
• 如已在其他页面进行付款,请刷新当前页面重试
• 付费购买成功后,此文档可永久免费下载
全场最划算
12个月
199.0
¥360.0
限时特惠
3个月
69.9
¥90.0
新人专享
1个月
19.9
¥30.0
24个月
398.0
¥720.0
6个月会员
139.9
¥180.0

6亿VIP文档任选,共次下载特权。

已优惠

微信/支付宝扫码完成支付,可开具发票

VIP尽享专属权益

VIP文档免费下载

赠送VIP文档免费下载次数

阅读免打扰

去除文档详情页间广告

专属身份标识

尊贵的VIP专属身份标识

高级客服

一对一高级客服服务

多端互通

电脑端/手机端权益通用