




如果您无法下载资料,请参考说明:
1、部分资料下载需要金币,请确保您的账户上有足够的金币
2、已购买过的文档,再次下载不重复扣费
3、资料包下载后请先用软件解压,在使用对应软件打开
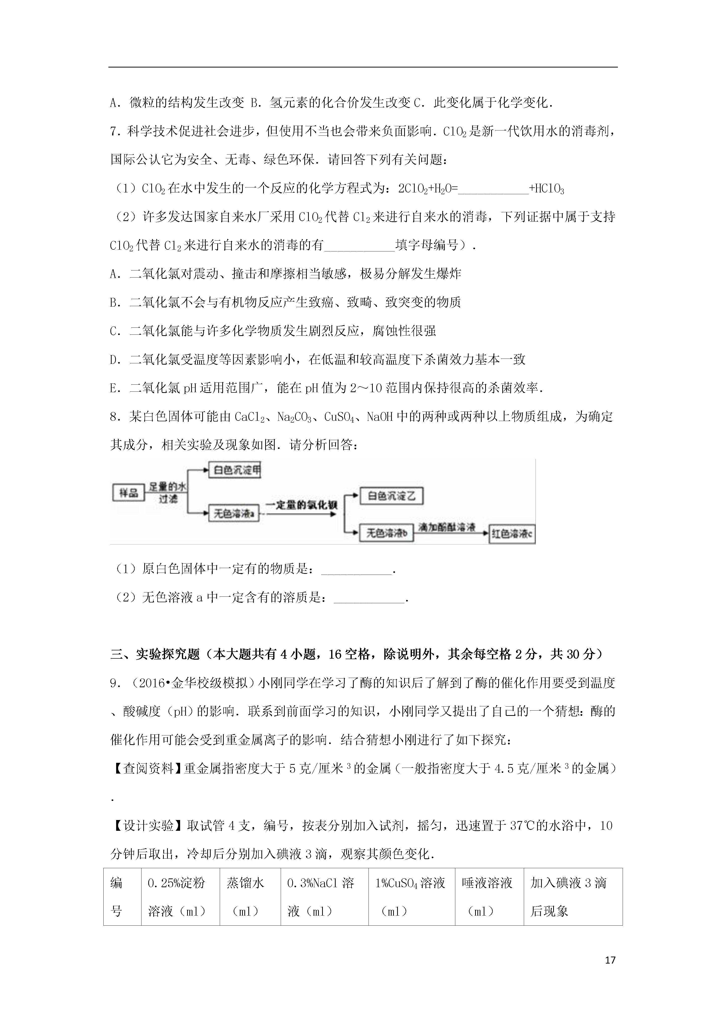
17浙江省金华四中、金华五中联考2016年中考化学模拟试卷(5月份)一、选择题(本大题共有15小题,每小题3分,共45分.每小题只有一个选项是正确的,不选、多选、错选均不得分)1.科学与人类生产、生活、社会可持续发展密切相关,下列说法不正确的是()A.大力开发和应用氢能源有利于实现低碳经济B.为防止富脂食品氧化变质,常在包装袋中放入生石灰C.开发新能源,减少对化石燃料的依赖,可以促进低碳经济D.“燃烧固硫”、“汽车尾气催化净化”都能提高空气质量2.分析下列实验操作正确的是()A.稀释浓硫酸B.称量氢氧化钠固体C.测定溶液的pHD.a处进气收集H23.我国民间有端午节挂艾草的习俗,艾草含丰富的黄酮素,黄酮素的化学式为C15H10O2,下列说法正确的是()A.黄酮素中碳、氢、氧三种元素的质量比为15:10:2B.黄酮素的相对分子质量为222gC.黄酮素由碳原子、氢原子和氧气分子构成D.黄酮素中碳元素的含量最高4.为了探究影响锌与盐酸反应剧烈程度的因素,某学习小组设计了如图实验.下列说法不正确的是()A.对比实验①和②,可研究盐酸的溶质质量分数对反应剧烈程度的影响B.对比实验①和③,可研究温度对反应剧烈程度的影响C.对比实验②和③,可研究盐酸的溶质质量分数对反应剧烈程度的影响D.此实验运用了控制变量法与对比实验法5.有一溶液是由盐酸、硫酸、硫酸铁、氯化铁、稀硝酸、硝酸铁几种中的两种混合而成,向该溶液中加Ba(OH)2溶液的体积与生成沉淀的质量关系如图所示,则该溶液可能是()A.盐酸、氯化铁B.硫酸、氯化铁C.硫酸铁、硝酸铁D.盐酸、硫酸铁二、填空题(本大题共有10小题,20空格,每空格2分,共40分)6.水是科学研究中常用的一种试剂.(1)把150g的硝酸钾溶液进行如图所示的操作,则需要加水___________g.(2)水分子在特定条件下容易得到一个H+,形成水合氢离子(H3O+).下列对水分子变成水合氢离子的过程描述不合理的一项是___________(填字母编号).A.微粒的结构发生改变B.氢元素的化合价发生改变C.此变化属于化学变化.7.科学技术促进社会进步,但使用不当也会带来负面影响.ClO2是新一代饮用水的消毒剂,国际公认它为安全、无毒、绿色环保.请回答下列有关问题:(1)ClO2在水中发生的一个反应的化学方程式为:2ClO2+H2O=___________+HClO3(2)许多发达国家自来水厂采用ClO2代替Cl2来进行自来水的消毒,下列证据中属于支持ClO2代替Cl2来进行自来水的消毒的有___________填字母编号).A.二氧化氯对震动、撞击和摩擦相当敏感,极易分解发生爆炸B.二氧化氯不会与有机物反应产生致癌、致畸、致突变的物质C.二氧化氯能与许多化学物质发生剧烈反应,腐蚀性很强D.二氧化氯受温度等因素影响小,在低温和较高温度下杀菌效力基本一致E.二氧化氯pH适用范围广,能在pH值为2~10范围内保持很高的杀菌效率.8.某白色固体可能由CaCl2、Na2CO3、CuSO4、NaOH中的两种或两种以上物质组成,为确定其成分,相关实验及现象如图.请分析回答:(1)原白色固体中一定有的物质是:___________.(2)无色溶液a中一定含有的溶质是:___________.三、实验探究题(本大题共有4小题,16空格,除说明外,其余每空格2分,共30分)9.(2016•金华校级模拟)小刚同学在学习了酶的知识后了解到了酶的催化作用要受到温度、酸碱度(pH)的影响.联系到前面学习的知识,小刚同学又提出了自己的一个猜想:酶的催化作用可能会受到重金属离子的影响.结合猜想小刚进行了如下探究:【查阅资料】重金属指密度大于5克/厘米3的金属(一般指密度大于4.5克/厘米3的金属).【设计实验】取试管4支,编号,按表分别加入试剂,摇匀,迅速置于37℃的水浴中,10分钟后取出,冷却后分别加入碘液3滴,观察其颜色变化.编号0.25%淀粉溶液(ml)蒸馏水(ml)0.3%NaCl溶液(ml)1%CuSO4溶液(ml)唾液溶液(ml)加入碘液3滴后现象132﹣﹣﹣变蓝色231﹣﹣1不变蓝33﹣1﹣1不变蓝43﹣﹣11变蓝色【实验结论】酶的催化作用要受到重金属离子的影响.根据小刚同学的探究过程回答下列问题:(1)比较上述实验中的1号和2号试管及观察到的现象,你可得出的结论是:___________.(2)在看了小刚的设计及实验后,同桌的小王认为凭上述实验还不足以证明小刚的猜想.小王提出应该将实验中的CuSO4溶液更换成CuCl2溶液才更有说服力.如果你也同小王一起探究,你还可以建议小刚作怎样的更换?_________

努力****甲寅
实名认证
内容提供者


最近下载
一种胃肠道超声检查助显剂及其制备方法.pdf
201651206021+莫武林+浅析在互联网时代下酒店的营销策略——以湛江民大喜来登酒店为例.doc
201651206021+莫武林+浅析在互联网时代下酒店的营销策略——以湛江民大喜来登酒店为例.doc
用于空间热电转换的耐高温涡轮发电机转子及其装配方法.pdf
用于空间热电转换的耐高温涡轮发电机转子及其装配方法.pdf
用于空间热电转换的耐高温涡轮发电机转子及其装配方法.pdf
用于空间热电转换的耐高温涡轮发电机转子及其装配方法.pdf
用于空间热电转换的耐高温涡轮发电机转子及其装配方法.pdf
用于空间热电转换的耐高温涡轮发电机转子及其装配方法.pdf
论《离骚》诠释史中的“香草”意蕴.docx