




如果您无法下载资料,请参考说明:
1、部分资料下载需要金币,请确保您的账户上有足够的金币
2、已购买过的文档,再次下载不重复扣费
3、资料包下载后请先用软件解压,在使用对应软件打开
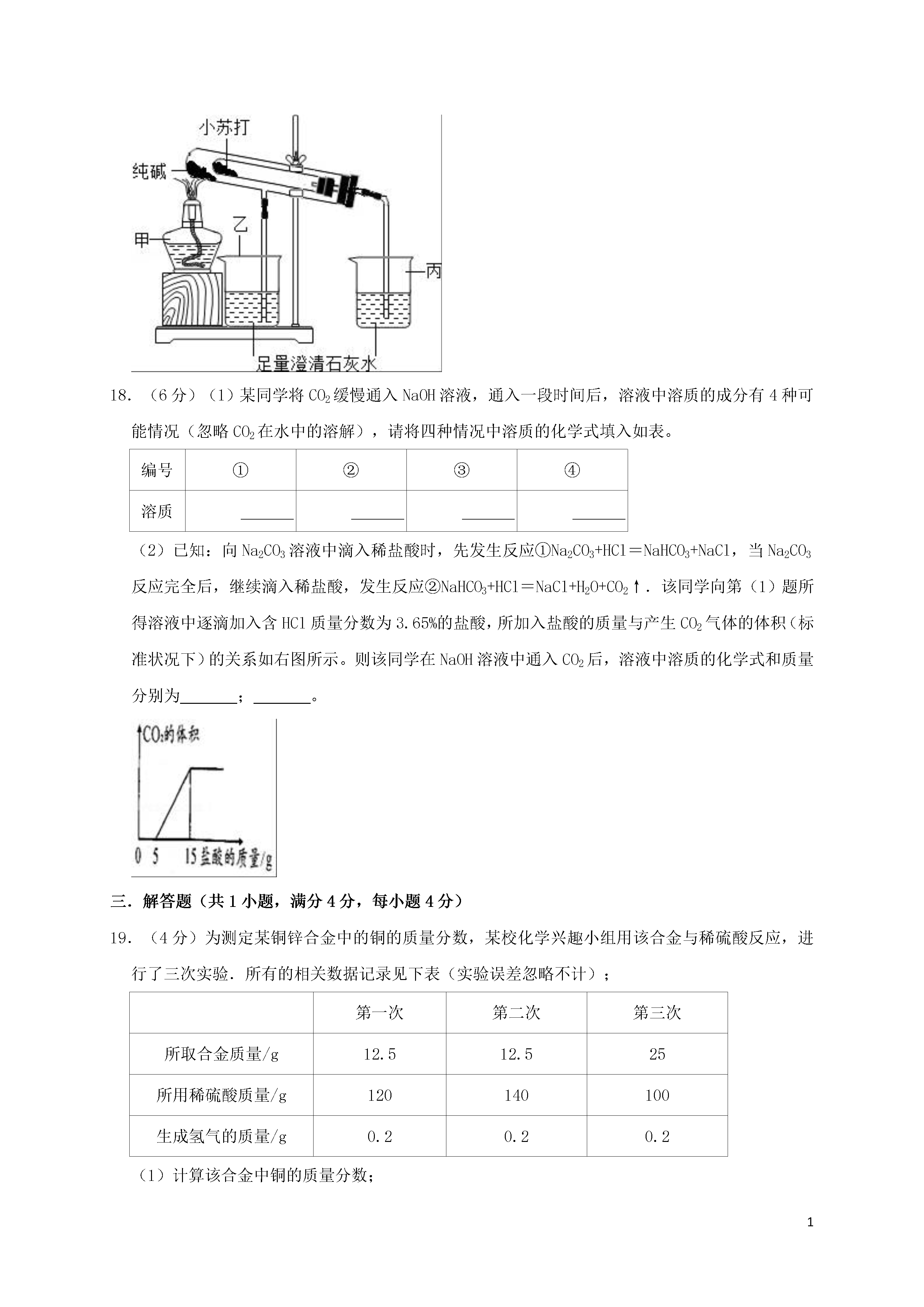
12019年湖北省黄冈中学联考中考化学三模试卷一.选择题(共12小题,满分12分,每小题1分)1.化学为人类社会进步作出了重要的贡献,下列对化学的认识中正确的是()A.食用加碘食盐能够有效预防大脖子病,因此我们应该尽可能多的补充加碘食盐.B.减少化石燃料的燃烧,有助于节能减排,增强发展的可持续性C.KNO3和Ca3(PO4)2都是复合肥料,为植物生长提供N、P、K等营养元素D.为减少水体污染,农业上应禁止使用农药和化肥2.有两种粒子,他们的核内质子数不相等,核外电子数相等,这两种粒子不可能是()①不同元素的原子②不同的分子③分子和离子④不同的离子A.①②④B.①②C.①②③D.②③④3.归纳总结正确的是()A、化学之最B、化学与生活①天然存在的最硬的物质:金刚石②地壳中含量最高的金属元素:铁①煤气泄露:开排风扇②水壶中的水垢:用食醋除去C、性质与用途D、环境保护①木炭有可燃性:作燃料②稀有气体通电后发出有色光:作电光源①废旧电池:随意丢弃②工业污水:处理后排放A.AB.BC.CD.D4.物质与水发生复分解反应称为水解反应.例如:Al2S3+6H2O=2Al(OH)3↓+3H2S↑.根据上述观点,下列说法中不正确的是()A.NaF的水解产物是NaOH和HFB.CaO2的水解产物是Ca(OH)2和H2O2C.PCl3的水解产物之一是PH3D.Mg3N2水解产物是Mg(OH)2和NH35.小金做了如下实验:将4.2克铁粉和4.0克氧化铜粉末均匀混合,然后一次性投入盛有200克9.8%稀硫酸的大烧杯中。观察到如下现象:立即出现红色固体,前阶段没有明显的气泡产生,后阶段产生大量无色气泡,充分反应后上层清液是浅绿色。由此小金作出下列判断,其中不合理的是()A.“立即出现红色固体”是由于很快发生了如下转化:CuOCuSO4CuB.“产生大量无色气泡”是由于铁粉和稀硫酸发生了反应C.该实验条件下,硫酸铜比稀硫酸更容易跟铁粉发生反应D.在不同浓度的硫酸铜和稀硫酸的混合溶液中投入铁粉,都是硫酸铜先跟铁粉反应6.一包不纯的氯化钾粉末,所含杂质可能是氯化钠、硝酸钾、硝酸钙、氯化铜、碳酸钠中的一种或几种。为确定其成分,某兴趣小组的同学们进行如下实验:(1)取少量该粉末于烧杯中,加蒸馏水,充分搅拌,得无色澄清溶液。(2)取上述无色溶液少许于试管中,滴加氯化钡溶液有白色沉淀生成。(3)另称取14.9g该粉末于烧杯中,加入蒸馏水溶解,再加入足量的硝酸银溶液和稀硝酸,充分反应后生成28.7g白色沉淀。根据上述实验判断,下列说法正确的是()A.杂质中可能含有硝酸钾、氯化钠B.杂质中肯定不含硝酸钙、氯化铜、碳酸钠C.杂质中肯定含有碳酸钠,可能含有氯化钠D.杂质中肯定含有氯化钠、碳酸钠,可能含有硝酸钾7.下列说法中错误的是()A.凡有盐和水生成的反应就是中和反应B.中和反应属于复分解反应C.酸跟碱作用,生成盐和水的反应一定是中和反应D.可以利用中和反应原理来改良土壤8.已知物质X是下列四种物质中的一种,下表记录了物质X的溶液分别加入的另外三种物质中产生的现象。则物质X可能是()加入物质硝酸银溶液氧化铜氢氧化钠溶液实验现象白色沉淀溶解,溶液变蓝无明显现象A.NaCl溶液B.碳酸钠溶液C.稀硝酸D.稀盐酸9.已知同温同压下等体积的不同气体含有相同的分子数,又知空气中混入氢气的体积达到总体积的4%﹣74.2%时点燃就会发生爆炸,下面列出了氢气混入空气时所占的不同体积分数,按理论计算最猛烈的可能是()(提示:氢气与氧气完全反应时爆炸最剧烈)A.氢气占10%B.氢气占29%C.氢气占50%D.氢气占70%10.已知La(镧)是活动性比锌还强的金属,它的氧化物La2O3及其对应的碱La(OH)3均难溶于水,LaCl3、La(NO3)3都溶于水,下列各组物质中,在一般情况下,难于直接反应制得LaCl3的是()A.La和HClB.La2O3和HClC.La(OH)3和MgCl2D.La(OH)3和HCl11.碱溶液中都含有OH﹣,因此不同的碱表现出一些共同的性质.下列关于Ba(OH)2性质的描述中不属于碱的共同性质的是()A.能使紫色石蕊溶液变蓝色B.能与盐酸反应生成水C.能与CO2反应生成水D.能与Na2SO4溶液反应生成BaSO4沉淀12.向一定质量CaCl2和HCl的混合溶液中逐滴加入溶质质量分数为10%的Na2CO3溶液.反应过程中加入的Na2CO3溶液的质量与产生沉淀或气体的质量关系如图所示,下列说法正确的是()A.图中oa段表示生成沉淀的质量B.b点对应的溶液中溶质为2种C.c点溶液的PH=7D.X的值为106二.填空题(共6小题,满分28分)1

Ro****44
实名认证
内容提供者


最近下载
一种胃肠道超声检查助显剂及其制备方法.pdf
201651206021+莫武林+浅析在互联网时代下酒店的营销策略——以湛江民大喜来登酒店为例.doc
201651206021+莫武林+浅析在互联网时代下酒店的营销策略——以湛江民大喜来登酒店为例.doc
用于空间热电转换的耐高温涡轮发电机转子及其装配方法.pdf
用于空间热电转换的耐高温涡轮发电机转子及其装配方法.pdf
用于空间热电转换的耐高温涡轮发电机转子及其装配方法.pdf
用于空间热电转换的耐高温涡轮发电机转子及其装配方法.pdf
用于空间热电转换的耐高温涡轮发电机转子及其装配方法.pdf
用于空间热电转换的耐高温涡轮发电机转子及其装配方法.pdf
论《离骚》诠释史中的“香草”意蕴.docx