




如果您无法下载资料,请参考说明:
1、部分资料下载需要金币,请确保您的账户上有足够的金币
2、已购买过的文档,再次下载不重复扣费
3、资料包下载后请先用软件解压,在使用对应软件打开
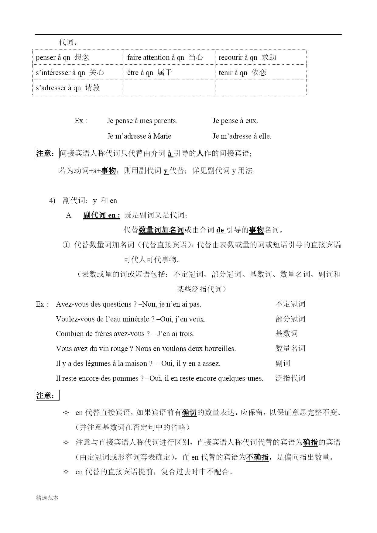
. 精选范本 代词Lespronoms I.代词: 用法:用于代替人、事和物。 特点:相当于一个名词,故后不再跟名词。 (有些恰是为了省略名词,避免重复,故而使用代词形式。) II.代词的分类: 人称代词;Lespronomspersonnels 主语人称代词;(可代人可代事物)Lespronomspersonnelssujets 重读人称代词;(可代人可代事物)Lespronomspersonnelstoniques 宾语人称代词:Lespronomscomplémentsd’objet 直接宾语人称代词;(可代人可代事物) Lespronomscomplémentsd’objetdirect 间接宾语人称代词;(只可代人) Lespronomscomplémentsd’objetindirect 副代词;(根据其用法确定能代替的对象,可代人可代事物) Lespronomsadverbiaux 中性代词(代事物)Lespronomneutre 自反代词(可代人可代事物)Lespronomsréfléchis 关系代词(根据代词不同确定代替对象)Lespronomsrelatifs 简单关系代词; 复合关系代词; 泛指代词;(可代人可代事物)Lespronomsindéfinis 指示代词;(可代人可代事物)Lespronomsdémonstratifs 主有代词;(可代人可代事物)Lespronomspossessifs 疑问代词Lespronomsinterrogatifs III.代词的使用: 1.人称代词:代替人或事物,避免重复,使句子更加简洁。 主语人称代词:作主语,不能单独使用。 JeTuIlElleNousVousIlsElles 重读人称代词:为主语人称代词的重读形式。 不做主语,作同位语,表语,介词补语等。 JeTuIlElleNousVousIlsEllesMoiToiLuiElleNousVousEuxElles Ex:Elle,jelaconnaisbien.Cen’estpasmoi.Trèsbien,ettoi?Jevaisaucinémaaveceux.Elleestplusjeunequemoi. 宾语人称代词:代替动词后面所接的宾语。 直接宾语人称代词:代替直接宾语。可代人可代事物。 JeTuIlElleNousVousIlsEllesMeTeLeLaNousVousLes Ex:Elle,jel’aivuehier.Cettevoiture,jel’aimebien.Tum’écoutes?MadameChirac?Lavoilà!Ilsnousinvitentàdînerchezeux.注意:复合过去时中,直接宾语提前,过去分词与直接宾语配合。 间接宾语人称代词:代替介词à引导的间接宾语;只能代替人。 (也可代替由pour引导的间接宾语,但不太常用) JeTuIlElleNousVousIlsEllesMeTeLuiNousVousLeur Ex:Elle,jeluiaiparléhier.Tumetéléphones?注意:某些动词+à+间接宾语,不能用间接宾语人称代词代替,而就在原位置用重读人称代词。 penseràqn想念faireattentionàqn当心recouriràqn求助s’intéresseràqn关心êtreàqn属于teniràqn依恋s’adresseràqn请教 Ex:Jepenseàmesparents.Jepenseàeux.Jem’adresseàMarieJem’adresseàelle.注意:间接宾语人称代词只代替由介词à引导的人作的间接宾语; 若为动词+à+事物,则用副代词y代替;详见副代词y用法。 副代词:y和en 副代词en:既是副词又是代词; 代替数量词加名词或由介词de引导的事物名词。 ①代替数量词加名词(代替直接宾语):代替由表数或量的词或短语引导的直接宾语;可代人可代事物。 (表数或量的词或短语包括:不定冠词、部分冠词、基数词、数量名词、副词和某些泛指代词) Ex:Avez-vousdesquestions?–Non,jen’enaipas.不定冠词Voulez-vousdel’eauminérale?–Oui,j’enveux.部分冠词Combiendefrèresavez-vous?–J’enaitrois.基数词Vousavezduvinrouge?Nousenvoulonsdeuxbouteilles.数量名词Ilyadeslégumesàlamaison?--Oui,ilyenaassez.副词Ilresteencoredespommes?–Oui,ilenresteencorequelques-unes.泛

天马****23
实名认证
内容提供者


最近下载
一种胃肠道超声检查助显剂及其制备方法.pdf
201651206021+莫武林+浅析在互联网时代下酒店的营销策略——以湛江民大喜来登酒店为例.doc
201651206021+莫武林+浅析在互联网时代下酒店的营销策略——以湛江民大喜来登酒店为例.doc
用于空间热电转换的耐高温涡轮发电机转子及其装配方法.pdf
用于空间热电转换的耐高温涡轮发电机转子及其装配方法.pdf
用于空间热电转换的耐高温涡轮发电机转子及其装配方法.pdf
用于空间热电转换的耐高温涡轮发电机转子及其装配方法.pdf
用于空间热电转换的耐高温涡轮发电机转子及其装配方法.pdf
用于空间热电转换的耐高温涡轮发电机转子及其装配方法.pdf
论《离骚》诠释史中的“香草”意蕴.docx