




如果您无法下载资料,请参考说明:
1、部分资料下载需要金币,请确保您的账户上有足够的金币
2、已购买过的文档,再次下载不重复扣费
3、资料包下载后请先用软件解压,在使用对应软件打开
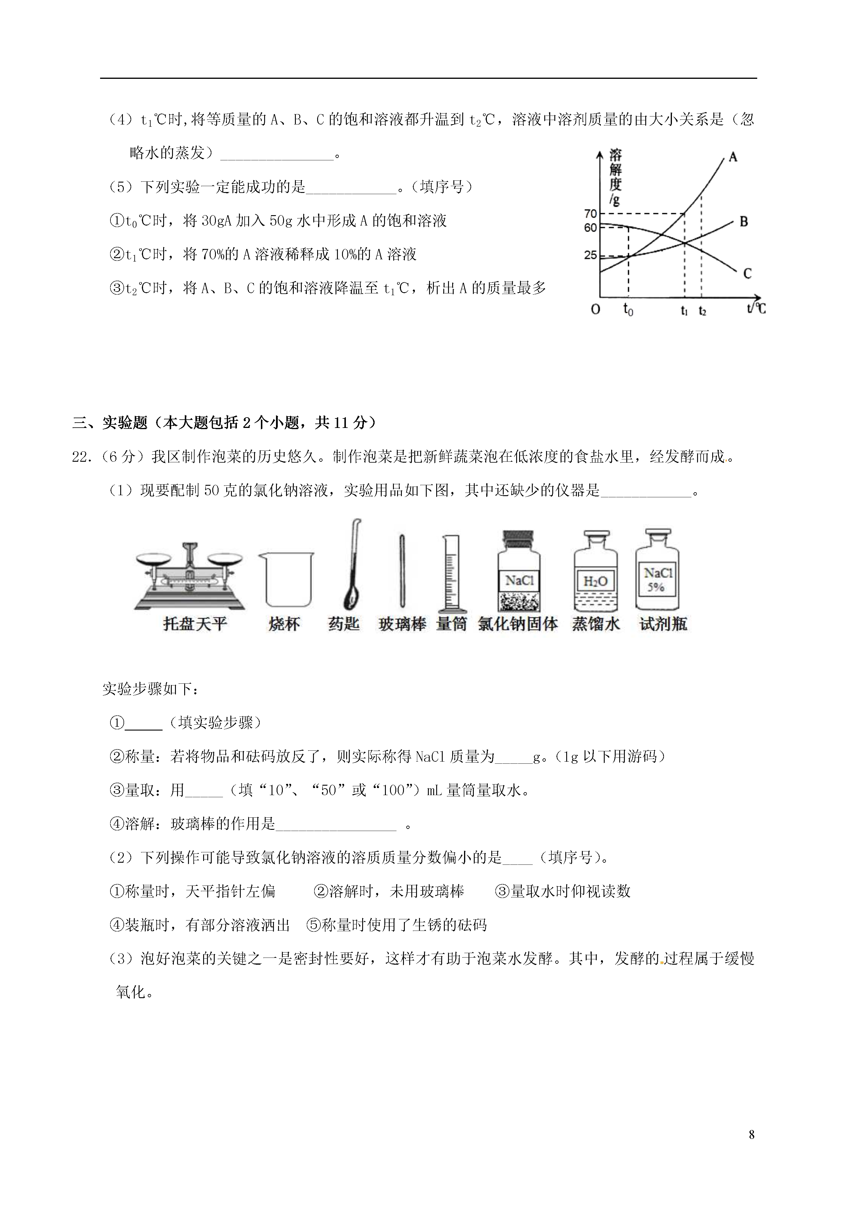
8重庆市2017届九年级化学下学期第一学月模拟试题理化合堂时间共120分钟分值共70分可能用到的相对原子质量:C-12H-1O-16NS-32Cl-35.5Mg-24Cu-64Fe-56Zn-65一、选择题(本大题共16小题,每小题2分,共32分。每小题只有一个选项符合题意)1.下列变化中一定包含化学变化的是()A.将钢锭拉成钢丝B.工业炼铁C.冶铁时将铁矿石粉碎D.用砂纸打磨铁制品表面的锈2.下列物质:①鸡汤②矿泉水③酒精④生理盐水⑤面汤,不属于溶液的是()A.②④B.③④C.①③⑤D.②③⑤3.下列关于金属材料的说法正确的是()A.氧化铝属于合金的一种,有着广泛的用途B.制作机床底座时应努力实现用纯铁替代生铁C.切过肉的菜刀比切过蔬菜的菜刀更耐腐蚀D.铁是地壳中含量最高的金属,也是世界上年产量最高的金属4.下列洗涤原理与汽油除油污原理相同的是()A.水洗试管内的高锰酸钾B.洗洁精洗碗C.洗发水洗头D.肥皂洗衣服5.下列有关实验现象或事实叙述错误的是()A.切完西瓜的菜刀洗净擦干放在通风干燥处可以防止生锈B.光亮的铜丝放入稀硫酸中有气泡产生C.铁丝在氧气中燃烧,火星四射,生成黑色固体D.铝丝在硫酸铜溶液中能形成“铜树”点燃6.下列化学方程式书写和基本类型均正确的是()高温A.2Fe+6HCl=2FeCl3+3H2↑(置换反应)B.4Fe+3O2=====2Fe2O3(化合反应)C.Cu+AgNO3=CuNO3+Ag(置换反应)D.CaCO3=====CO2↑+CaO(分解反应)7.下列有关溶液的特征说法正确的是()A.食盐水任意部分味道相同B.硫酸铜溶液为蓝色C.水是常用的溶剂D.在溶液中进行反应时速度较快8.下列说法正确的是()A.相同温度下饱和溶液一定比不饱和溶液浓B.饱和溶液降温后溶质质量分数一定减小C.饱和溶液就是不能再溶解任何物质的溶液D.一定温度下,固体物质A的不饱和溶液中,加足量A一定能变成饱和溶液9.下列现象和事实,可用金属活动性作合理解释的是()①金属镁在空气中比铝更容易燃烧,说明镁比铝的活动性强②金属铝比金属锌更耐腐蚀,说明锌比铝活动性强③用硫酸铜、石灰水配置农药波尔多液时,不能用铁制容器④尽管金属的种类很多,但在自然界中,仅有少数金属(银、铂、金)以单质形式存在.A.①②B.①③④C.③④D.①②③④10.某温度时,将20gKNO3溶解在100g水中恰好饱和,关于该饱和溶液的叙述正确的是()A.m(溶质):m(溶剂)=20:120B.升温后,溶质的质量分数增大C.降温后,有固体析出D.溶质的质量分数为20%11.区分下列各组物质,选择的实验方法不能达到目的的是()A.黄铜(铜锌合金)饰品和黄金饰品:加硝酸银溶液B.蒸馏水和食盐水:蒸发C.NaCl固体和NaOH固体:加水D.铁粉和炭粉:观察颜色12.甲、乙两种固体的溶解度曲线如图所示,下列说法正确的是()A.甲的溶解度大于乙B.℃时,点表示乙的饱和溶液C.甲溶液从℃降温到℃,一定有晶体析出D.℃时,将甲和乙各15g分别加入100g水中,均能完全溶解13.两个烧杯中装有等质量的金属锌和镁,然后分别逐渐加入同浓度的稀硫酸,产生氢气的质量与加入硫酸的质量关系如图所示。下列说法正确的是()A.该图反映出镁比锌的金属活动性强B.a点时,两个烧杯中的酸都恰好完全反应Fe2O3C.b点时,两个烧杯中产生氢气的质量相同D.c点时,两个烧杯中都有金属剩余14.右图是一氧化碳还原氧化铁的实验。下列有关该实验的说法不正确的是()A.该装置缺少尾气处理装置,会污染空气B.点燃酒精灯前应持续通入CO防止发生爆炸C.改用二氧化碳进行该实验也能看到完全相同的现象D.利用反应前后固体质量之差能算出参加反应的一氧化碳的质量15.除去下列物质中少量杂质的方法,正确的是()选项物质杂质除杂方法ACO2CO通入氧气点燃BCaOCaCO3加水后过滤CCuFe加入足量稀盐酸后过滤DKClKClO3加二氧化锰加热16.下列图像表示的内容不正确的是()A.向一定量的大理石中加入足量的稀盐酸B.将1g二氧化锰添加到2.45g氯酸钾中加热制氧气C.将粗细、形状、质量相等的镁、锌分别投入到两份足量的完全相同的稀盐酸中D.将1g硫酸钠加入到一定量的水中做电解水实验二、填空题(本大题包括5个小题,共20分)17.(3分)用化学用语填空。(1)包糖果的“锡纸”是________;(2)生理盐水中的溶质_______________;(3)碘酒中的溶剂________________。18.(4分)从右图实验可得出铁生锈与__________(填

鸿朗****ka
实名认证
内容提供者


最近下载
一种胃肠道超声检查助显剂及其制备方法.pdf
201651206021+莫武林+浅析在互联网时代下酒店的营销策略——以湛江民大喜来登酒店为例.doc
201651206021+莫武林+浅析在互联网时代下酒店的营销策略——以湛江民大喜来登酒店为例.doc
用于空间热电转换的耐高温涡轮发电机转子及其装配方法.pdf
用于空间热电转换的耐高温涡轮发电机转子及其装配方法.pdf
用于空间热电转换的耐高温涡轮发电机转子及其装配方法.pdf
用于空间热电转换的耐高温涡轮发电机转子及其装配方法.pdf
用于空间热电转换的耐高温涡轮发电机转子及其装配方法.pdf
用于空间热电转换的耐高温涡轮发电机转子及其装配方法.pdf
论《离骚》诠释史中的“香草”意蕴.docx