




如果您无法下载资料,请参考说明:
1、部分资料下载需要金币,请确保您的账户上有足够的金币
2、已购买过的文档,再次下载不重复扣费
3、资料包下载后请先用软件解压,在使用对应软件打开
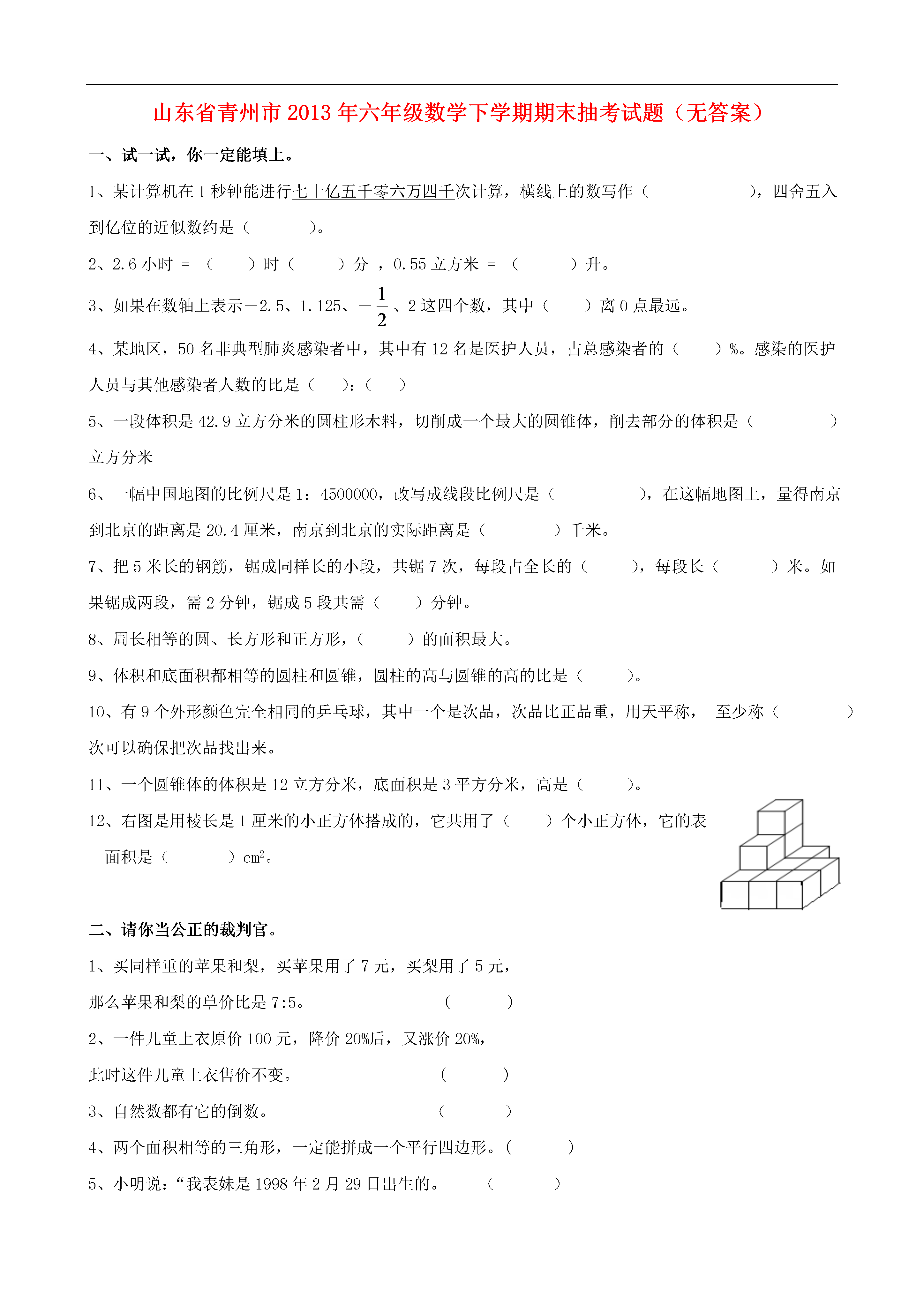
山东省青州市2013年六年级数学下学期期末抽考试题(无答案)一、试一试,你一定能填上。1、某计算机在1秒钟能进行七十亿五千零六万四千次计算,横线上的数写作(),四舍五入到亿位的近似数约是()。2、2.6小时=()时()分,0.55立方米=()升。3、如果在数轴上表示-2.5、1.125、-、2这四个数,其中()离0点最远。4、某地区,50名非典型肺炎感染者中,其中有12名是医护人员,占总感染者的()%。感染的医护人员与其他感染者人数的比是():()5、一段体积是42.9立方分米的圆柱形木料,切削成一个最大的圆锥体,削去部分的体积是()立方分米6、一幅中国地图的比例尺是1:4500000,改写成线段比例尺是(),在这幅地图上,量得南京到北京的距离是20.4厘米,南京到北京的实际距离是()千米。7、把5米长的钢筋,锯成同样长的小段,共锯7次,每段占全长的(),每段长()米。如果锯成两段,需2分钟,锯成5段共需()分钟。8、周长相等的圆、长方形和正方形,()的面积最大。9、体积和底面积都相等的圆柱和圆锥,圆柱的高与圆锥的高的比是()。10、有9个外形颜色完全相同的乒乓球,其中一个是次品,次品比正品重,用天平称,至少称()次可以确保把次品找出来。11、一个圆锥体的体积是12立方分米,底面积是3平方分米,高是()。12、右图是用棱长是1厘米的小正方体搭成的,它共用了()个小正方体,它的表面积是()cm2。二、请你当公正的裁判官。1、买同样重的苹果和梨,买苹果用了7元,买梨用了5元,那么苹果和梨的单价比是7:5。()2、一件儿童上衣原价100元,降价20%后,又涨价20%,此时这件儿童上衣售价不变。()3、自然数都有它的倒数。()4、两个面积相等的三角形,一定能拼成一个平行四边形。()5、小明说:“我表妹是1998年2月29日出生的。()6、圆锥的底面积一定,高和体积成反比例。()三、对号入座。1、在下面平面图形中,对称轴最多的是()。A、长方形B、正方形C、等边三角形D、扇形2、下面几种说法,不正确的是()A、正方形面积与边长成反比例B、圆是轴对称图形C、正方形是特殊的长方形D、画一条4厘米长的线段3、一个圆柱体,如果它的底面半径扩大2倍,高不变,那么它的体积扩大()倍。A、6B、2C、8D、44、运输队的大卡车每次可运10吨,收费200元,小卡车每次可运4吨,收费90元,有62吨货物要一次运走,运输队安排了不同的出车情况,()最省钱。A、6辆大卡车,1辆小卡车。B、5辆大卡车,3辆小卡车。C、4辆大卡车,6辆小卡车。D、5辆大卡车,2辆小卡车。5、如果=,那么a与b()比例。A、成正比例B、成反比例C、不成正比例四、请你算一算。1、能简算的要简算。()×7×57.89×16.5+21.1×1.65EQ\F(5,11)×[(EQ\F(2,5)+EQ\F(1,3))÷EQ\F(5,6)]2、解比例或解方程。2-EQ\F(1,5)x=EQ\F(12,25)EQ\F(3,5):EQ\F(6,7)=x:EQ\F(5,4)五、操作题。1、在方格纸上按以下要求画出图形B和图形C。(1)以直线MN为对称轴画图图形A的对称图形B。(2)将图形B向右平移4格得到图形C。2、在方格纸上分别画出从正面、左面和上面看到的图形。六、解决问题。1、在一幅比例尺是1:2000000的地图上,量得甲乙两地的距离是6厘米。一辆汽车以每小时80千米的速度从甲地开往乙地,需要几小时?2、学校为庆祝“元旦”举行了唱歌比赛,共有48名选手参赛,组委会准备把的选手评为一等奖,剩下的按3:4分别评为二、三等奖,获一、二、三等奖的各有多少人?3、把一个底面周长是31.4分米,高9分米的圆柱体铁块熔铸成一个底面半径是6分米的圆锥体,圆锥的高是多少分米?4、工程队修一条水渠,每天工作5小时18天可以完成,如果工作效率不变。每天工作6小时,可以提前多少天完成任务?5、.用一根长24分米的铁丝做成一个长方体框架,使它的长、宽、高的比是5:4:3.在这个长方体框架外边糊一层纸,至少需要多少平方分米的纸?

Ro****44
实名认证
内容提供者


最近下载
一种胃肠道超声检查助显剂及其制备方法.pdf
201651206021+莫武林+浅析在互联网时代下酒店的营销策略——以湛江民大喜来登酒店为例.doc
201651206021+莫武林+浅析在互联网时代下酒店的营销策略——以湛江民大喜来登酒店为例.doc
用于空间热电转换的耐高温涡轮发电机转子及其装配方法.pdf
用于空间热电转换的耐高温涡轮发电机转子及其装配方法.pdf
用于空间热电转换的耐高温涡轮发电机转子及其装配方法.pdf
用于空间热电转换的耐高温涡轮发电机转子及其装配方法.pdf
用于空间热电转换的耐高温涡轮发电机转子及其装配方法.pdf
用于空间热电转换的耐高温涡轮发电机转子及其装配方法.pdf
论《离骚》诠释史中的“香草”意蕴.docx