




如果您无法下载资料,请参考说明:
1、部分资料下载需要金币,请确保您的账户上有足够的金币
2、已购买过的文档,再次下载不重复扣费
3、资料包下载后请先用软件解压,在使用对应软件打开
1化学方程式质量守恒定律(含解析)一、单选题1.现有0.1mol氯酸钾和二氧化锰混合,加热一段时间后,剩余固体中氯元素的质量为3.55g,判断氯酸钾分解程度是()A.完全分解B.部分分解C.没有分解D.无法确定2.密闭容器内有四种物质,在一定条件下充分反应,测得反应前后各物质的质量如表:物质ABCD反应前质量/g19.78.731.60.4反应后质量/g待测17.403.6下列推理正确的是()A.C一定是化合物,D可能是单质B.反应过程中,B与D变化的质量比为87:36C.反应后密闭容器中A的质量为19.7gD.该反应是化合反应3.密闭容器中,将3molCO和2molO2混合,一定条件下充分反应.下列说法正确的是()A.反应后所得的气体是纯净物B.反应后气体与原混合气体的物质的量之比为3:4C.参加反应的CO和O2的物质的量之比为3:2D.反应后的气体中C、O原子的物质的量之比为3:74.CH4和某种氮氧化物反应的化学方程式为CH4+2口N2+CO2+2H2O,则框内物质的化学式是()A.NOB.NO2C.N2OD.N2O55.发射“嫦娥一号’’的长三甲火箭燃料是偏二甲肼(x),氧化剂是四氧化二氮(N2O4),反应的化学方程式为X+2N2O4=3N2+2CO2+4H2O,则X的化学式为()A.H2B.CH4C.C2H8ND.C2H8N26.下列实验能够直接用于验证质量守恒定律的是()A.B.C.D.7.人们常用金属器皿来盛水,也常用铁、铝或铜制的水壶来烧水,说明这几种金属与热水是不反应的,但金属钠却能与水发生以下反应:2Na+2H2O=2R+H2↑,而R是()。A.NaB.Na2OC.Na2O2D.NaOH8.某种降解塑料[(C4H4O2)n]能在乳酸菌作用下迅速分解成无毒物质,该降解塑料可制成餐具.下列有关降解塑料的叙述错误的是()A.废弃它会带来白色污染B.它的相对分子质量很大C.它是一种有机合成材料D.它完全燃烧产物是CO2和H2O9.山茶油是一种绿色保健食品,其主要成分是柠檬醛.现从山茶油中提取7.6g柠檬醛,使其在氧气中充分燃烧,生成22g二氧化碳和7.2g水,则柠檬醛中()A.只含碳、氢元素B.一定含有碳、氢元素,可能含有氧元素C.一定含有碳、氢、氧元素D.含有的元素无法判断10.在一密闭容器中,有甲、乙、丙、丁四种物质,在一定条件下存在某个反应,测得反应前后各物质的质量如下表:对该反应,下列描述正确的是()物质甲乙丙丁反应前物质/g20m2020反应后物质/g2待测3226A.该反应中甲、丙、丁的质量比为1:16:13B.乙在该反应中一定是催化剂C.待测质量一定为4gD.该反应是分解反应11.下列有关叙述正确的是()A.有机物都是含碳元素的化合物,则含碳元素的化合物一定是有机物B.保持温度一定,往氢氧化钙饱和溶液中加氧化钙,溶

Ro****44
实名认证
内容提供者


最近下载
一种胃肠道超声检查助显剂及其制备方法.pdf
201651206021+莫武林+浅析在互联网时代下酒店的营销策略——以湛江民大喜来登酒店为例.doc
201651206021+莫武林+浅析在互联网时代下酒店的营销策略——以湛江民大喜来登酒店为例.doc
用于空间热电转换的耐高温涡轮发电机转子及其装配方法.pdf
用于空间热电转换的耐高温涡轮发电机转子及其装配方法.pdf
用于空间热电转换的耐高温涡轮发电机转子及其装配方法.pdf
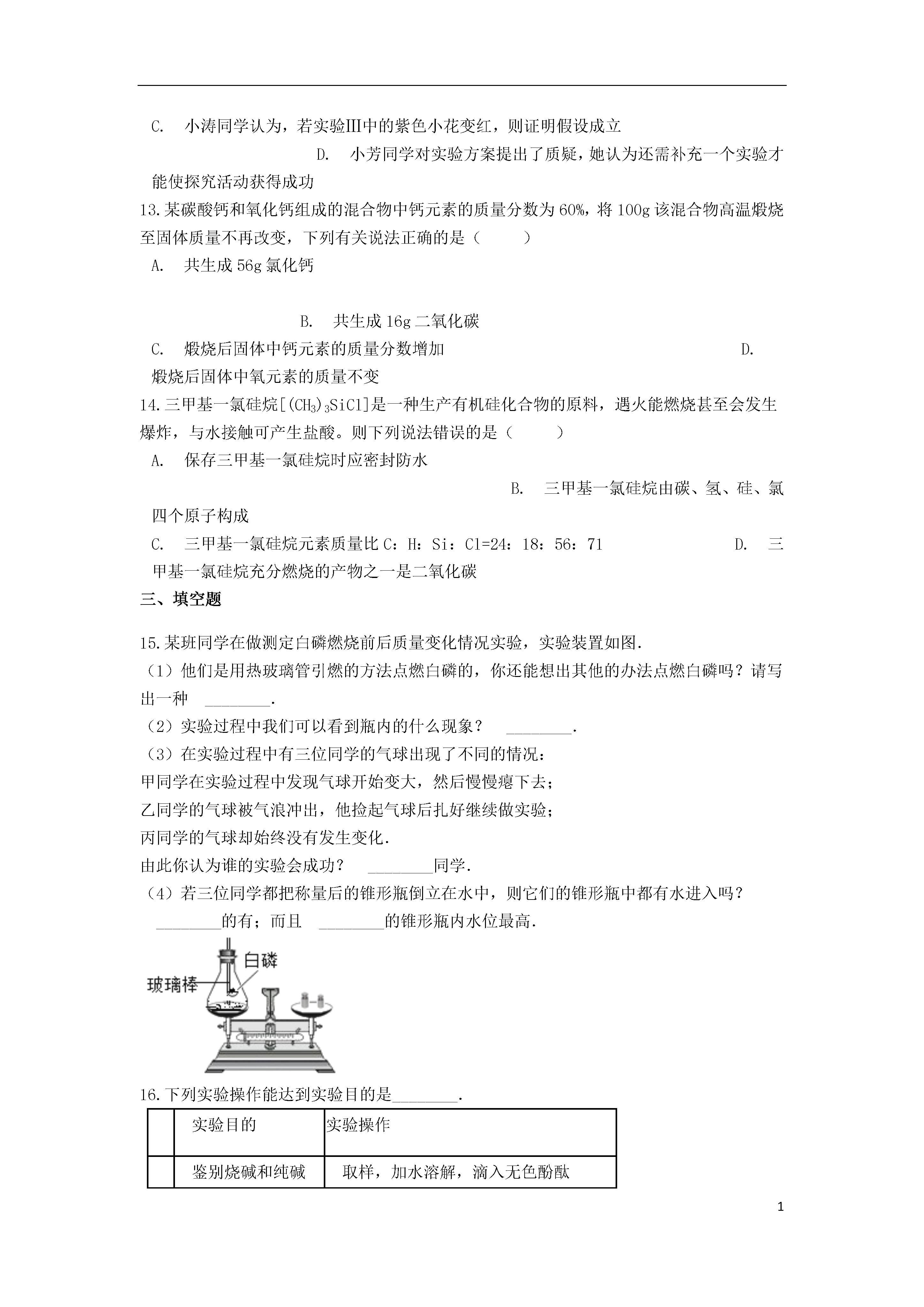
用于空间热电转换的耐高温涡轮发电机转子及其装配方法.pdf
用于空间热电转换的耐高温涡轮发电机转子及其装配方法.pdf
用于空间热电转换的耐高温涡轮发电机转子及其装配方法.pdf
论《离骚》诠释史中的“香草”意蕴.docx