




如果您无法下载资料,请参考说明:
1、部分资料下载需要金币,请确保您的账户上有足够的金币
2、已购买过的文档,再次下载不重复扣费
3、资料包下载后请先用软件解压,在使用对应软件打开
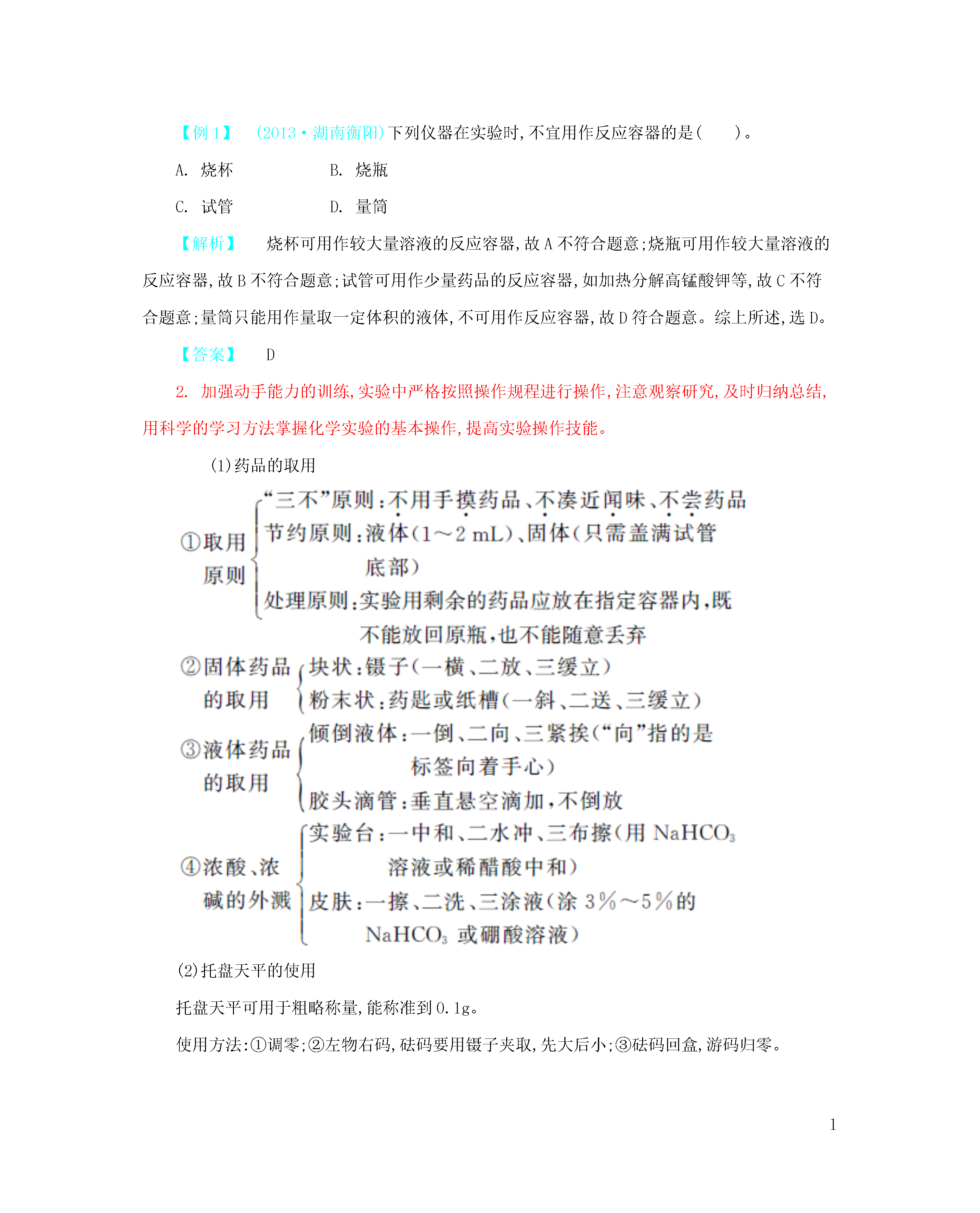
1常见仪器与实验基本操作易错清单1.基本操作错误。【例1】(2013·湖南株洲)下列图示实验操作中正确的是()。【解析】向试管中滴加液体时,胶头滴管要竖直悬空于试管口正上方,不能伸入试管内,故A错;给试管内液体加热时,试管内液体量不能超过试管容积的,手握长柄,不能按短柄,故B错;称量食盐时左右两盘上应该放相同质量的纸,且食盐放在左盘,砝码放在右盘,故C错;装置气密性检查的方法:连接装置,将导管一端浸入水中,再用手紧握试管外壁,看导管口是否有气泡产生。故D正确。综上所述,选D。【答案】D【误区纠错】不要忽视实验操作中类似于加热试管中液体不超过试管容积的量化的问题及细节。【例2】(2014·广东汕尾)下列实验操作中正确的是()。A.未经清洗的滴管再吸取其他试剂B.在稀释浓硫酸时应将水直接倒入浓硫酸中C.给试管内液体加热,试管口不要对着自己或他人D.称量任何固体药品时,均要在天平的左右托盘上各放一张相同的纸片【解析】A.未经清洗的滴管中还残留有一定的药品,再吸取其他试剂就会污染后来的试剂,故A错误;B.在稀释浓硫酸时将水直接倒入浓硫酸中,由于水的密度比浓硫酸的小,水浮在上面,产生的热量使水沸腾,造成浓硫酸液滴飞溅发生危险,故B错误;C.给试管内液体加热,试管口不要对着自己或他人,防止喷出的液体伤人,故C正确;D.称量固体药品时,要在天平的左右托盘上各放一张相同的纸片,但如果是有腐蚀性或易潮解的药品,应把它放在玻璃器皿里称量,而不能直接放在纸上,故D错误;故答案为C。【答案】C【误区纠错】实验安全问题是前提,遵守实验规则是确保实验安全和实验成功的必要条件。名师点拨化学是一门以实验为基础的自然科学,具备一些基本的实验操作技能是进行化学和科学探究的基础和保障。中考命题中,本部分内容是不可缺少的,难度不大,但许多知识都能以不同的形式表现出来:1.以文字叙述形式或图片形式展示各实验操作的正误,组合在同一选择题中,既考查学生的判断能力,又考查学生将图示语言转化为文字语言的能力。2.将常用仪器的名称、用途和一些基本的实验操作与其他知识点一同纳入填空题和实验题中考查学生综合知识的能力。提分策略1.结合实物,识记常用仪器的名称、图形和用途,明确其适用范围。【例1】(2013·湖南衡阳)下列仪器在实验时,不宜用作反应容器的是()。A.烧杯B.烧瓶C.试管D.量筒【解析】烧杯可用作较大量溶液的反应容器,故A不符合题意;烧瓶可用作较大量溶液的反应容器,故B不符合题意;试管可用作少量药品的反应容器,如加热分解高锰酸钾等,故C不符合题意;量筒只能用作量取一定体积的液体,不可用作反应容器,故D符合题意。综上所述,选D。【答案】D2.加强动手能力的训练,实验中严格按照操作规程进行操作,注意观察研究,及时归纳总结,用科学的学习方法掌握化学实验的基本操作,提高实验操作技能。(1)药品的取用(2)托盘天平的使用托盘天平可用于粗略称量,能称准到0.1g。使用方法:①调零;②左物右码,砝码要用镊子夹取,先大后小;③砝码回盒,游码归零。注意事项:称量干燥的固体药品前,应在两个托盘上各放一张相同质量的纸,然后把药品放在纸上称量。易潮解的药品,必须放在玻璃器皿(小烧杯、表面皿)中称量。(3)量筒的使用(4)连接仪器装置顺序自下而上,从左到右,先长后短。方法:连接的一端用水润湿。(5)装置气密性的检查导管入水,手握外壁,气泡冒出,气密性好。(6)物质的加热①酒精灯的使用方法酒精量≤2/3酒精灯容积灯焰:焰心、内焰、外焰(温度最高)②可受热仪器加热液体:试管、烧杯、蒸发皿、烧瓶加热固体:试管、蒸发皿③用试管加热(7)过滤:能除去液体中混有的难溶固体①仪器:烧杯、玻璃棒、漏斗、铁架台(带铁圈)②操作要点“一贴”:滤纸紧贴漏斗内壁(8)蒸发:能除去溶液里的溶剂①仪器:玻璃棒、蒸发皿、酒精灯、铁架台(带铁圈)(9)洗涤仪器干净标准:内壁的水既不聚成水滴,也不成股流下(10)粗盐提纯:除去粗盐中难溶于水的泥沙①主要步骤:溶解、过滤、蒸发、转移(11)配制一定溶质质量分数的溶液主要步骤:①计算;②称量或量取;③溶解。特别注意:1.用量筒量取液体时,仰视读数偏低,量得的液体偏多;俯视读数偏高,量得的液体偏少。2.向酒精灯内添加酒精时,不能超过酒精灯容积的2/3,也不能少于其容积的1/4;给液体加热时,液体体积不要超过试管容积的1/3;烧杯、蒸发皿等容器内液体一般不超过其容积的2/3。3.过滤和蒸发都可用来分离混合物。过滤能分离液体中混有的难溶固体,蒸发能分离溶液中的溶质和溶剂。4.化学实验基本操作中的“先”与“后”(1)仪器装配完后,

韶敏****ab
实名认证
内容提供者


最近下载
一种胃肠道超声检查助显剂及其制备方法.pdf
201651206021+莫武林+浅析在互联网时代下酒店的营销策略——以湛江民大喜来登酒店为例.doc
201651206021+莫武林+浅析在互联网时代下酒店的营销策略——以湛江民大喜来登酒店为例.doc
用于空间热电转换的耐高温涡轮发电机转子及其装配方法.pdf
用于空间热电转换的耐高温涡轮发电机转子及其装配方法.pdf
用于空间热电转换的耐高温涡轮发电机转子及其装配方法.pdf
用于空间热电转换的耐高温涡轮发电机转子及其装配方法.pdf
用于空间热电转换的耐高温涡轮发电机转子及其装配方法.pdf
用于空间热电转换的耐高温涡轮发电机转子及其装配方法.pdf
论《离骚》诠释史中的“香草”意蕴.docx