




如果您无法下载资料,请参考说明:
1、部分资料下载需要金币,请确保您的账户上有足够的金币
2、已购买过的文档,再次下载不重复扣费
3、资料包下载后请先用软件解压,在使用对应软件打开
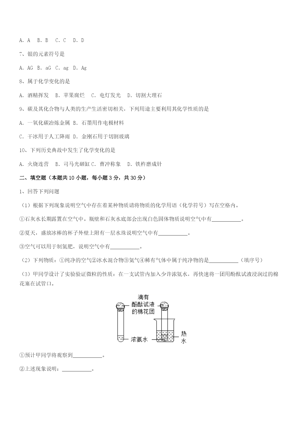
难点详解天津南开大附属中化学九年级上册期中专题练习试卷(含答案详解版) 一、单项选择题(本题共10小题,每小题2分,共20分) 1、正确的实验操作对实验结果、人身安全都非常重要。下列实验操作正确合理的是 A.量取9.5mL液体 B.检查气密性 C.闻气体气味 D.点燃酒精灯 2、下列事实不能用分子理论解释的是 A.尘土随风飘扬 B.气体比固体易压缩 C.10ml水与10m1酒精混合后,总体积小于20ml D.在无外力作用下,花粉会在平静的水面上移动 3、空气成分中,能供给呼吸的是 A.稀有气体 B.氮气 C.氧气 D.二氧化碳 4、下列实验操作能达到相应实验目的的是 A.A B.B C.C D.D 5、下列化学用语使用规范的是 A.8个硫原子:S8 B.氧化铁:Fe2O3 C.干冰中碳元素的化合价: D.硫酸根离子: 6、下列实验操作能达到实验目的的是 A.A B.B C.C D.D 7、银的元素符号是 A.AG B.aG C.ag D.Ag 8、属于化学变化的是 A.酒精挥发 B.苹果腐烂 C.电灯发光 D.切割大理石 9、碳及其化合物与人类的生产生活密切相关,下列用途主要利用其化学性质的是 A.一氧化碳冶炼金属 B.石墨用作电极材料 C.干冰用于人工降雨 D.金刚石用于切割玻璃 10、下列历史典故中发生了化学变化的是 A.火烧连营 B.司马光砸缸 C.曹冲称象 D.铁杵磨成针 二、填空题(本题共10小题,每小题3分,共30分) 1、回答下列问题 (1)根据下列现象说明空气中存在着某种物质请将物质的化学用语(化学符号)写在空格内。 ①石灰水长期露置在空气中。瓶壁和石灰水底部会出现白色固体物质说明空气中有___________。 ②夏天,盛放冰棒的杯子外壁上附有一层水珠说明空气中有___________。 ③空气可以用于制氮肥,说明空气中有___________。 (2)下列物质:①纯净的空气②冰水混合物③氦气④稀有气体中属于纯净物的是___________(填序号) (3)甲同学设计了实验验证微粒的性质:在一支试管内加入少许浓氨水,再快速将一团用酚酞试液浸润过的棉花塞在试管口。 ①预计甲同学将观察到___________。 ②上述现象说明:___________。 ③同学乙仿照甲同学的方法,设计了一组对比实验,如图所示。你认为乙同学设计这组实验的目的可能是:___________。 2、水煤气变换是重要的化工过程,主要用于合成氨、制氢等工业领域,反应的化学方程式为。提供44.8L的一氧化碳(密度为1.25g/L),理论上可制出氢气的质量是_____? 3、化学用语是学习化学的基本工具请用化学符号填空。 (1)氮气___________; (2)两个碳酸根离子___________; (3)氧化铝中铝元素显+3价___________; (4)自然界中最硬的物质的化学式是___________; (5)淡黄色固体燃烧后生成有刺激性气味的气体的化学式为___________; (6)人体中含量最多的金属元素是___________。 4、四川眉山水资源丰富,但分布不均。有些村民用地下水作为生活用水,人们常用_____检验地下水是硬水还是软水;生活中可用_____方法降低水的硬度;某同学自制如图所示简易净器,图中活性炭主要作用_____,小卵石的作用是_____。 5、甲醇(CH3OH)是一种有毒,有酒的气味的可燃性液体。甲醇在氧气中不完全燃烧可发生如下反应:。请计算: (1)m值是___________;n值是___________; (2)甲醛分子中碳、氢、氧元素的质量比:___________(最简比)。 6、化学实验基本操作在化学学习和研究中具有重要作用。请填上适合的仪器。 (1)用于加热的仪器是______; (2)吸取或滴加少量液体______; (3)用作量度液体体积______; (4)有些仪器不能直接加热,需要垫上______; (5)用于收集或贮存少量气体______; (6)用于取用大块状固体______。 7、掌握化学基础知识是学好化学的关键,请按下列要求填空。 (1)图1是某微粒的结构示意图,其中X=______,该微粒的元素处在元素周期表的第______周期:图2中获得的信息有______(只写一条信息)。 (2)图3是汽车尾气治理过程中某反应的微观示意图。请按要求回答问题。图3中体现了在化学变化前后一定不变的是______(填序号)。 A.元素种类 B.原子种类 C.分子数目 D.原子数目 E.各元素的质量 F.物质的种类 8、实验是学习化学的一条重要途经,正确的实验操作是实验成功的关键,造成下列实验后果的原因可能是什么? (1)加热固体时试管炸裂___________; (2)用高锰酸钾制

努力****晓骞
实名认证
内容提供者


最近下载
一种基于双轨缆道的牵引式雷达波在线测流系统.pdf
一种基于双轨缆道的牵引式雷达波在线测流系统.pdf
一种胃肠道超声检查助显剂及其制备方法.pdf
201651206021+莫武林+浅析在互联网时代下酒店的营销策略——以湛江民大喜来登酒店为例.doc
201651206021+莫武林+浅析在互联网时代下酒店的营销策略——以湛江民大喜来登酒店为例.doc
用于空间热电转换的耐高温涡轮发电机转子及其装配方法.pdf
用于空间热电转换的耐高温涡轮发电机转子及其装配方法.pdf
用于空间热电转换的耐高温涡轮发电机转子及其装配方法.pdf
用于空间热电转换的耐高温涡轮发电机转子及其装配方法.pdf
用于空间热电转换的耐高温涡轮发电机转子及其装配方法.pdf