




如果您无法下载资料,请参考说明:
1、部分资料下载需要金币,请确保您的账户上有足够的金币
2、已购买过的文档,再次下载不重复扣费
3、资料包下载后请先用软件解压,在使用对应软件打开
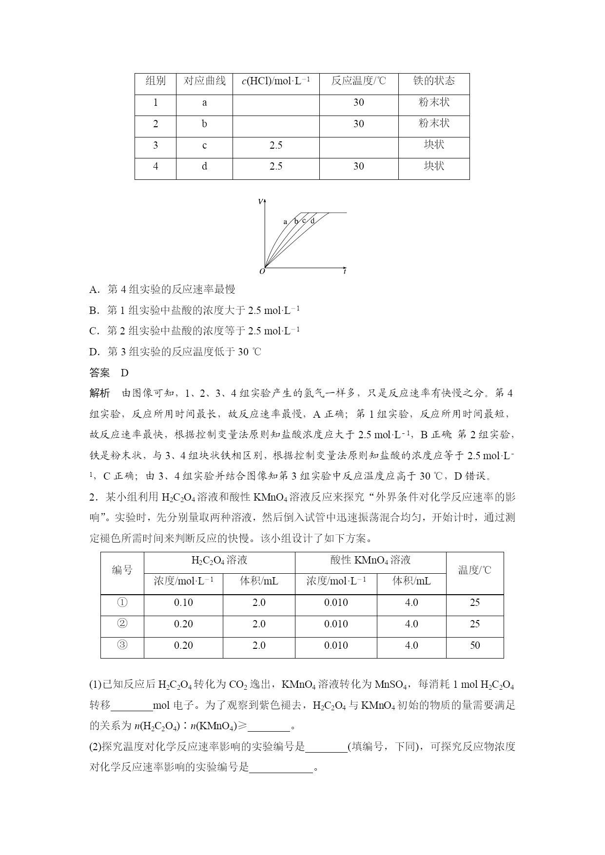
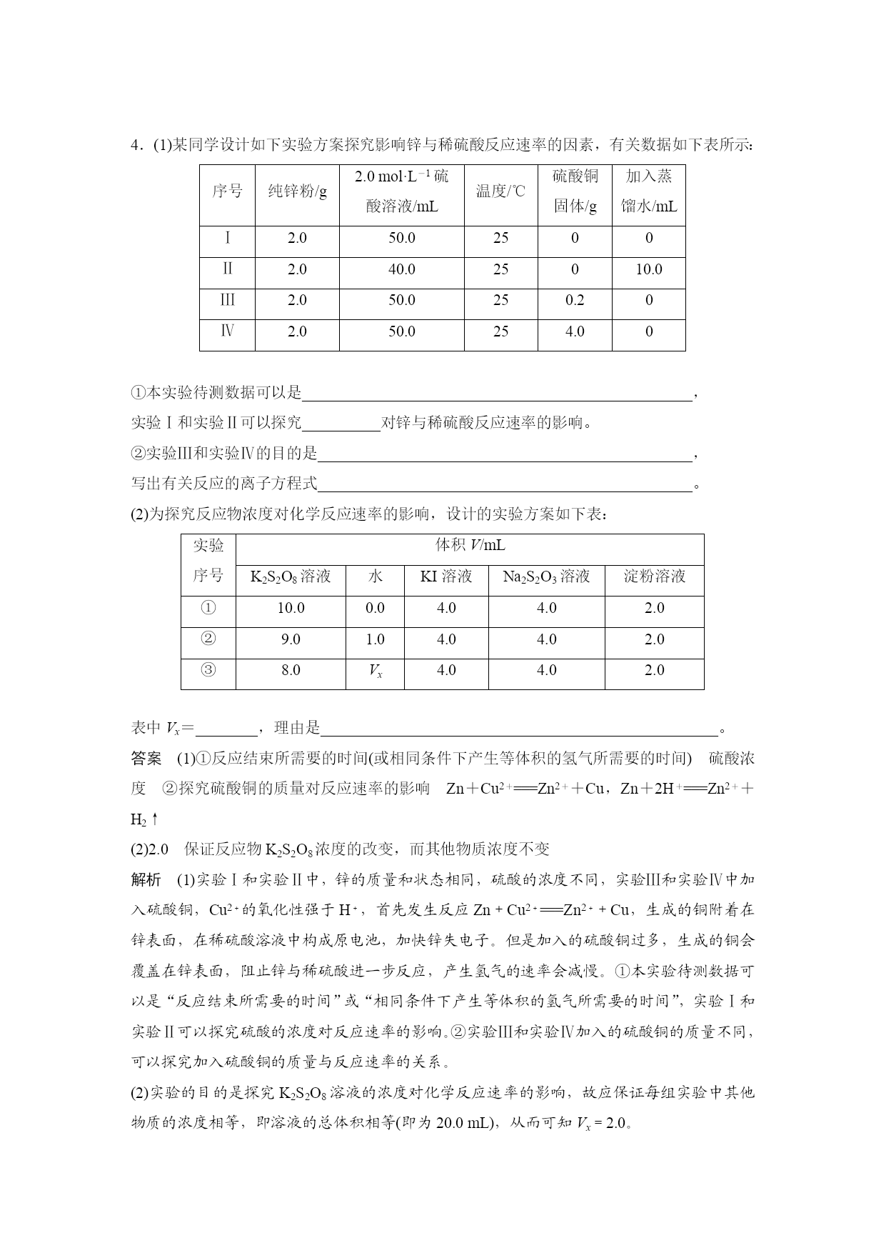
专题突破24控制变量探究影响化学反应速率的因素 在研究影响化学反应速率的因素时,由于外界影响因素较多,故为搞清某个因素的影响均需控制其他因素相同或不变,再进行实验。因此,常用控制变量思想解决该类问题。 1.常见考查形式 (1)以表格的形式给出多组实验数据,让学生找出每组数据的变化对化学反应速率的影响。 (2)给出影响化学反应速率的几种因素,让学生设计实验分析各因素对化学反应速率的影响。 2.解题策略 (1)确定变量 解答这类题目时首先要认真审题,理清影响实验探究结果的因素有哪些。 (2)定多变一 在探究时,应该先确定其他的因素不变,只变化一种因素,看这种因素与探究的问题存在怎样的关系;这样确定一种以后,再确定另一种,通过分析每种因素与所探究问题之间的关系,得出所有影响因素与所探究问题之间的关系。 (3)数据有效 解答时注意选择数据(或设置实验)要有效,且变量统一,否则无法作出正确判断。 3.实例分析 探究温度、催化剂对反应:2H2O2===2H2O+O2↑的影响,可以确定催化剂(是否加入MnO2)和温度(加热、常温)作为可变量,其他的则控制为不变量。 探究对象的反应2H2O2===2H2O+O2↑控制的可变量催化剂温度控制的不变量浓度、温度等浓度、催化剂等实验方案取相同量的5%H2O2溶液于两支规格相同的试管中,向其中一支试管中加入少量MnO2,另一支不加,在常温下观察取相同量的5%H2O2溶液于两支规格相同的试管中,给其中一支试管加热,另一支不加热,观察 1.(2019·洛阳月考)等质量的铁与过量的盐酸在不同的实验条件下进行反应,测得在不同时间(t)内产生气体体积(V)的数据如图所示,根据图示分析实验条件,下列说法中一定不正确的是() 组别对应曲线c(HCl)/mol·L-1反应温度/℃铁的状态1a30粉末状2b30粉末状3c2.5块状4d2.530块状 A.第4组实验的反应速率最慢 B.第1组实验中盐酸的浓度大于2.5mol·L-1 C.第2组实验中盐酸的浓度等于2.5mol·L-1 D.第3组实验的反应温度低于30℃ 答案D 解析由图像可知,1、2、3、4组实验产生的氢气一样多,只是反应速率有快慢之分。第4组实验,反应所用时间最长,故反应速率最慢,A正确;第1组实验,反应所用时间最短,故反应速率最快,根据控制变量法原则知盐酸浓度应大于2.5mol·L-1,B正确;第2组实验,铁是粉末状,与3、4组块状铁相区别,根据控制变量法原则知盐酸的浓度应等于2.5mol·L-1,C正确;由3、4组实验并结合图像知第3组实验中反应温度应高于30℃,D错误。 2.某小组利用H2C2O4溶液和酸性KMnO4溶液反应来探究“外界条件对化学反应速率的影响”。实验时,先分别量取两种溶液,然后倒入试管中迅速振荡混合均匀,开始计时,通过测定褪色所需时间来判断反应的快慢。该小组设计了如下方案。 编号H2C2O4溶液酸性KMnO4溶液温度/℃浓度/mol·L-1体积/mL浓度/mol·L-1体积/mL①0.102.00.0104.025②0.202.00.0104.025③0.202.00.0104.050 (1)已知反应后H2C2O4转化为CO2逸出,KMnO4溶液转化为MnSO4,每消耗1molH2C2O4转移________mol电子。为了观察到紫色褪去,H2C2O4与KMnO4初始的物质的量需要满足的关系为n(H2C2O4)∶n(KMnO4)≥________。 (2)探究温度对化学反应速率影响的实验编号是________(填编号,下同),可探究反应物浓度对化学反应速率影响的实验编号是____________。 (3)已知50℃时c(MnOeq\o\al(-,4))~反应时间t的变化曲线如图。若保持其他条件不变,请在坐标图中,画出25℃时c(MnOeq\o\al(-,4))~t的变化曲线示意图。 答案(1)25∶2(2)②和③①和② (3) 解析(1)H2C2O4中碳的化合价是+3价,CO2中碳的化合价为+4价,故每消耗1molH2C2O4转移2mol电子,反应的化学方程式为2KMnO4+5H2C2O4+3H2SO4===K2SO4+2MnSO4+10CO2↑+8H2O,为保证KMnO4完全反应,c(H2C2O4)∶c(KMnO4)≥5∶2。 (2)探究温度对反应速率的影响,则浓度必然相同,则为实验②和③;同理探究浓度对反应速率的影响的实验是①和②。(3)温度降低,化学反应速率减小,故KMnO4褪色时间延长,故作图时要同时体现25℃MnOeq\o\al(-,4)浓度降低比50℃时MnOeq\o\al(-,4)的浓度降低缓慢和反应完全时间比50℃时“拖后”。 3.(2020·天津第一中学月考)为了进一步探究硫酸铜的

听容****55
实名认证
内容提供者


最近下载
一种基于双轨缆道的牵引式雷达波在线测流系统.pdf
一种基于双轨缆道的牵引式雷达波在线测流系统.pdf
一种胃肠道超声检查助显剂及其制备方法.pdf
201651206021+莫武林+浅析在互联网时代下酒店的营销策略——以湛江民大喜来登酒店为例.doc
201651206021+莫武林+浅析在互联网时代下酒店的营销策略——以湛江民大喜来登酒店为例.doc
用于空间热电转换的耐高温涡轮发电机转子及其装配方法.pdf
用于空间热电转换的耐高温涡轮发电机转子及其装配方法.pdf
用于空间热电转换的耐高温涡轮发电机转子及其装配方法.pdf
用于空间热电转换的耐高温涡轮发电机转子及其装配方法.pdf
用于空间热电转换的耐高温涡轮发电机转子及其装配方法.pdf