




如果您无法下载资料,请参考说明:
1、部分资料下载需要金币,请确保您的账户上有足够的金币
2、已购买过的文档,再次下载不重复扣费
3、资料包下载后请先用软件解压,在使用对应软件打开
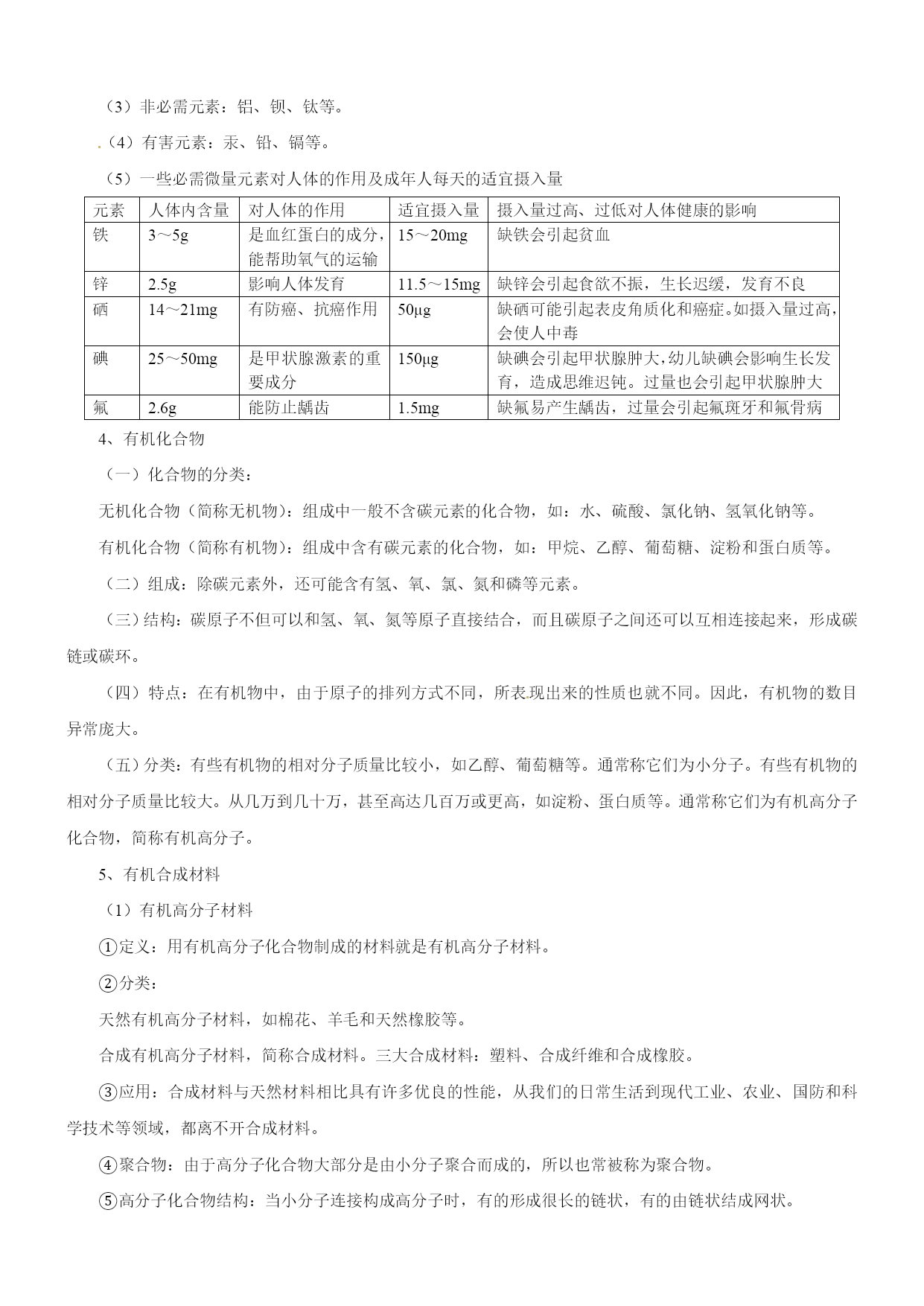
备战2014中考二轮复习之《考点突击——重点突出》 专题2-7化学与环境、生活 考纲解读 化学来源于生产、生活,也服务于生产、生活,与生产、生活相关的化学知识,关乎我们的生存、健康和社会的发展,是中考热点之一。化学与环境、生活等问题考查内容广泛,立意新颖,具有起点高,落点低,区分度好的优点,该类题目已成为近几年来考查的热点。所以平时我们要关注生活、生产和社会中各类化学问题,关心社会,提高自己的化学素养。该专题包括环境污染、新能源、新材料的开发利用、医药保健和体育卫生、工农业生产、最新科学技术和跟初中化学有关的生活知识等。 中考题揭秘 1.(2014年福建泉州)在日常生活中,下列做法正确的是() A.用甲醛浸泡虾仁B.焙制糕点时添加含小苏打的发酵粉 C.用霉变的谷物做饲料D.为防止骨质疏松,长期摄入过量的钙元素 2.(2014年北京市)下列物品所使用的主要材料属于有机合成材料的是() A.塑料瓶B.纯棉衣服C.玻璃杯 D.羊毛围巾 3.(2014年甘肃省武威市)2月29日,新发布的《环境空气质量标准》中增加了PM2.5监测指标.PM2.5是指大气中直径小于或等于2.5微米的颗粒物,对人体健康影响更大,主要来源之一是化石燃料的燃烧.下列措施能减少PM2.5污染的是() A.鼓励开私家车出行 B.鼓励使用太阳能热水器 C.鼓励用煤火力发电 D.鼓励用液化石油气作燃料 要点归纳 1、化学与环境 (一)化学与水 (1)水污染:指排放到水中的污染物超过了水体的自净能力使水质恶化。 A、水污染物:工业“三废”(废渣、废液、废气);农药、化肥的不合理施用;生活污水的任意排放。 B、防止水污染:工业三废经处理达标排放、提倡零排放;生活污水要集中处理达标排放、提倡零排放;合理施用农药、化肥,提倡使用农家肥;加强水质监测。 (2)爱护水资源: A、节约用水,提高水的利用率节约用水,一方面要防止浪费水,另一方面要通过使用新技术,改革工艺和改变习惯来减少大量工农业和生活用水,提高水的利用率。 B、防治水体污染的办法:减少污染物的产生;对被污染的水体进行处理使之符合排放标准;农业上提倡使用农家肥,合理使用化肥和农药;生活污水集中处理后再排放。 化学与空气 (1)空气污染的污染物是有害气体和烟尘。污染源包括煤、石油等化石燃料燃烧产生的二氧化硫、二氧化氮、一氧化碳(三大有害气体),还包括工业废气等方面。 (2)计入空气污染指数的项目为:二氧化硫、一氧化碳、二氧化氮、可吸入颗粒物和臭氧等。 (3)空气污染的危害:造成世界三大环境问题(温室效应、臭氧层破坏、酸雨)、损害人体健康、破坏生态平衡、影响作物生长、破坏生态平衡等。 (4)防治空气污染:加强大气质量监测;改善环境状况;减少使用化石燃料;使用清洁能源;积极植树、造林、种草;禁止露天焚烧垃圾等。 化学与肥料 (1)使用化肥、农药对环境的影响 ①土壤污染:重金属元素、有毒有机物、放射性物质;②大气污染:NO2、NH3、H2S、SO2;③引起水体污染:N、P过多,导致水体富营养化,赤潮、水华等现象。 (2)合理使用化肥 ①根据土壤情况和农作物种类选择化肥;②农家肥和化肥合理配用。 化学与白色污染 (1)白色污染产生的原因: 大部分塑料在自然环境中很难降解,长期堆放会破坏土壤,污染地下水,危害海洋生物的生存;而且如果焚烧含氯塑料会产生有刺激性气味的氯化氢气体等,从而对空气造成污染。由于废旧塑料包装物大多呈白色,因此造成的环境污染被称为“白色污染”。 (2)防止白色污染的措施: ①减少使用不必要的塑料制品,如用布袋代替塑料袋等; ②重复使用某些塑料制品如塑料袋、塑料盒等; ③使用一些新型的、可降解的塑料,如微生物降解塑料和光降解塑料等: ④回收各种废弃塑料。 2、人体需要的营养物质 (一)营养素之蛋白质 (1)营养素是指蛋白质、糖类、油脂、维生素、无机盐和水等六大类。 (2)蛋白质 ①作用:a、蛋白质是构成细胞的基本物质,是机体生长及修补受损组织的主要原料。b、提供能量。 ②存在:a、动物肌肉、皮肤、毛发、蹄、角等的主要成分。b、肉、蛋、奶、鱼、大豆及豆制品、花生等食物中。 ③结构:由多种氨基酸构成的极为复杂的化合物,相对分子质量从几万到几百万。 ④在人体内的转换:人体通过食物获得的蛋白质,在胃肠道里与水发生反应,生成氨基酸。氨基酸通过肠壁进入血液循环,一部分氨基酸被氧化,生成尿素、二氧化碳和水等排出体外,同时放出能量供人体活动的需要。另一部分氨基酸再重新组成人体所需要的各种蛋白质,维持人体的生长发育和组织更新。 ⑤血红蛋白:功能—血液中的血红蛋白在吸入氧气和呼出二氧化碳的过程中起着载体的作用。构成:血红蛋白是由蛋白质和血红素构成的。氧合血红蛋白实质:血红蛋白中血红素的与氧结合成为氧合血红蛋白。即血红蛋白+O2

一吃****成益
实名认证
内容提供者


最近下载
一种基于双轨缆道的牵引式雷达波在线测流系统.pdf
一种基于双轨缆道的牵引式雷达波在线测流系统.pdf
一种胃肠道超声检查助显剂及其制备方法.pdf
201651206021+莫武林+浅析在互联网时代下酒店的营销策略——以湛江民大喜来登酒店为例.doc
201651206021+莫武林+浅析在互联网时代下酒店的营销策略——以湛江民大喜来登酒店为例.doc
用于空间热电转换的耐高温涡轮发电机转子及其装配方法.pdf
用于空间热电转换的耐高温涡轮发电机转子及其装配方法.pdf
用于空间热电转换的耐高温涡轮发电机转子及其装配方法.pdf
用于空间热电转换的耐高温涡轮发电机转子及其装配方法.pdf
用于空间热电转换的耐高温涡轮发电机转子及其装配方法.pdf