




如果您无法下载资料,请参考说明:
1、部分资料下载需要金币,请确保您的账户上有足够的金币
2、已购买过的文档,再次下载不重复扣费
3、资料包下载后请先用软件解压,在使用对应软件打开
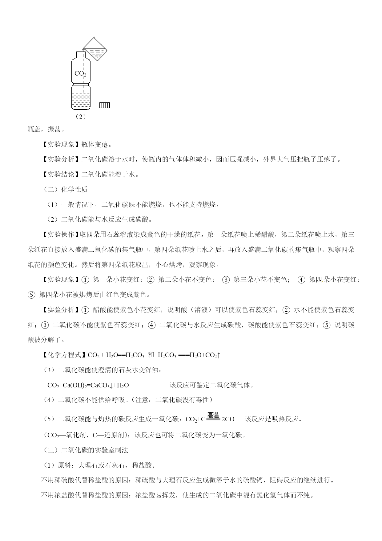
备战2017中考二轮复习之《考点突击——重点突出》 专题2-2碳和碳的化合物 考纲解读 碳和碳的化合物种类繁多,况且也是学习有机物的基础,涉及的知识点较多,在初中化学基本概念和基本理论知识模块中占有极其重要的地位,是历年中考的热点,也是每年中考的必考内容。有关碳和碳的化合物这一考点有:碳的不同单质的结构、性质及应用;一氧化碳、二氧化碳的性质及用途;二氧化碳的实验室制法;含碳物质的计算,碳的循环等。在中考命题中形式多样,主要考查学生环保低碳意识,对化学基本概念的理解和实验探究能力,考查学生运用知识解决生活、生产中的实际问题的能力。 中考题揭秘 1.(2014年重庆市A)“碳海绵”是已知最轻的固体材料,主要成分是石墨烯和碳纳米管(两者都是碳单质),具有疏松多孔结构。下列关于“碳海绵”性质的推测一定有错误的是()[来源:学_科_网][来源:学科网ZXXK][来源:Z+xx+k.Com] A.碳海绵有吸附作用B.碳海绵是灰黑色固体 C.碳海绵易溶解于水D.碳海绵燃烧会产生二氧化碳 2.(2014年湖南省益阳市)下图是实验室依次制备、收集、验证、验满CO2的装置,其中正确的是 A B C D 3.(2014年浙江省台州市)证明汽水中含有CO2气体,最合理的做法是 将燃着的木条伸进汽水中,观察是否熄灭 用手在瓶口轻轻扇动,闻有无刺激性气味 [来源:学科网ZXXK] 振荡汽水瓶,将喷出的气体通入澄清石灰水,观察是否变浑浊 振荡汽水瓶,观察瓶子是否变扁 AB CD 要点归纳 1、碳单质 (一)碳的几种单质 (1)金刚石(C)是自然界中最硬的物质,可用于制钻石、刻划玻璃、钻探机的钻头等。 (2)石墨(C)是最软的矿物之一,有优良的导电性,润滑性。 ①可用于制铅笔芯、干电池的电极、电车的电刷等。 注意:铅笔不含铅,是石墨和黏土混合而成的混合物。 ②无定形碳:焦炭、木炭、活性炭、炭黑等,由石墨的微小晶体和少量杂质构成。 活性炭、木炭具有疏松多孔的结构,所以有强烈的吸附性,可用于:制糖工业、防毒面具里的滤毒罐。 C60是一种由60个碳原子构成的分子,形似足球,性质很稳定。 金刚石和石墨的物理性质有很大差异的原因是:碳原子的排列不同。 CO和CO2的化学性质有很大差异的原因是:分子的构成不同。 碳单质的化学性质 单质碳的物理性质各异,而各种单质碳的化学性质却完全相同。 (1)常温下,化学性质稳定 碳原子的最外层有4个电子,既不容易得电子,也不容易失去电子,因此常温下碳的化学性质比较稳定。 档案材料一般用碳素墨水书写;古代书画历经百年也安然无恙;木质电线杆埋入地下部分用火烧焦可防腐都是利用这个原理。 (2)碳具有可燃性: C+O2CO2(充分燃烧) 2C+O22CO(不充分燃烧) 碳在氧气中燃烧现象:燃烧剧烈,发出白光;放热;生成能使澄清石灰水变浑浊的气体。 (3)碳具有还原性:可用于冶金工业。 木炭+氧化铜 澄清的石灰水 2Fe2O3+3C4Fe+3CO2↑ 木炭还原氧化铜的实验(见右图) 【实验现象】澄清的石灰水变浑浊;黑色固体逐渐变成红色。 【化学方程式】C+2CuO2Cu+CO2↑ 反应开始的标志:澄清的石灰水变浑浊。 在酒精灯上加网罩的目的:使火焰集中并提高温度。 配制混合物时木炭粉应稍过量的目的:防止已经还原的铜被氧气重新氧化。 实验完毕后先熄灭酒精灯的后果:石灰水倒吸入热的试管中使试管炸裂。 3、二氧化碳 (一)物理性质对应的探究实验 无色无味,常温常压下为气体。固态的二氧化碳叫干冰。 (1)一般情况下,二氧化碳的密度比空气的密度大。 【实验操作】如图(1),将CO2气体慢慢倒入杯中。 【实验现象】蜡烛自下而上依次熄灭。CO2 图(1) 【实验分析】二氧化碳气体沿烧杯内壁流下,先聚集在底部, 然后逐渐上升,把杯内的空气自下而上排出。 【实验结论】①一般情况下,二氧化碳既不能燃烧,也不能支持燃烧; ②一般情况下,二氧化碳的密度比空气的密度大。 (2)二氧化碳能溶于水。 【实验操作】如图(2)向一个收集满二氧化碳气体的质地较软的塑料瓶中加入约1/3体积的水,立即旋紧瓶盖,振荡。CO2 (2) 【实验现象】瓶体变瘪。 【实验分析】二氧化碳溶于水时,使瓶内的气体体积减小,因而压强减小,外界大气压把瓶子压瘪了。 【实验结论】二氧化碳能溶于水。 化学性质 (1)一般情况下,二氧化碳既不能燃烧,也不能支持燃烧。 (2)二氧化碳能与水反应生成碳酸。 【实验操作】取四朵用石蕊溶液染成紫色的干燥的纸花。第一朵纸花喷上稀醋酸,第二朵纸花喷上水,第三朵纸花直接放入盛满二氧化碳的集气瓶中,第四朵纸花喷上水之后,再放入盛满二氧化碳的集气瓶中,观察四朵纸花的颜色变化。然后将第四朵纸花取出,小心烘烤,观察现象。 【实验现象】①第一

是笛****加盟
实名认证
内容提供者


最近下载
一种基于双轨缆道的牵引式雷达波在线测流系统.pdf
一种基于双轨缆道的牵引式雷达波在线测流系统.pdf
一种胃肠道超声检查助显剂及其制备方法.pdf
201651206021+莫武林+浅析在互联网时代下酒店的营销策略——以湛江民大喜来登酒店为例.doc
201651206021+莫武林+浅析在互联网时代下酒店的营销策略——以湛江民大喜来登酒店为例.doc
用于空间热电转换的耐高温涡轮发电机转子及其装配方法.pdf
用于空间热电转换的耐高温涡轮发电机转子及其装配方法.pdf
用于空间热电转换的耐高温涡轮发电机转子及其装配方法.pdf
用于空间热电转换的耐高温涡轮发电机转子及其装配方法.pdf
用于空间热电转换的耐高温涡轮发电机转子及其装配方法.pdf