




如果您无法下载资料,请参考说明:
1、部分资料下载需要金币,请确保您的账户上有足够的金币
2、已购买过的文档,再次下载不重复扣费
3、资料包下载后请先用软件解压,在使用对应软件打开
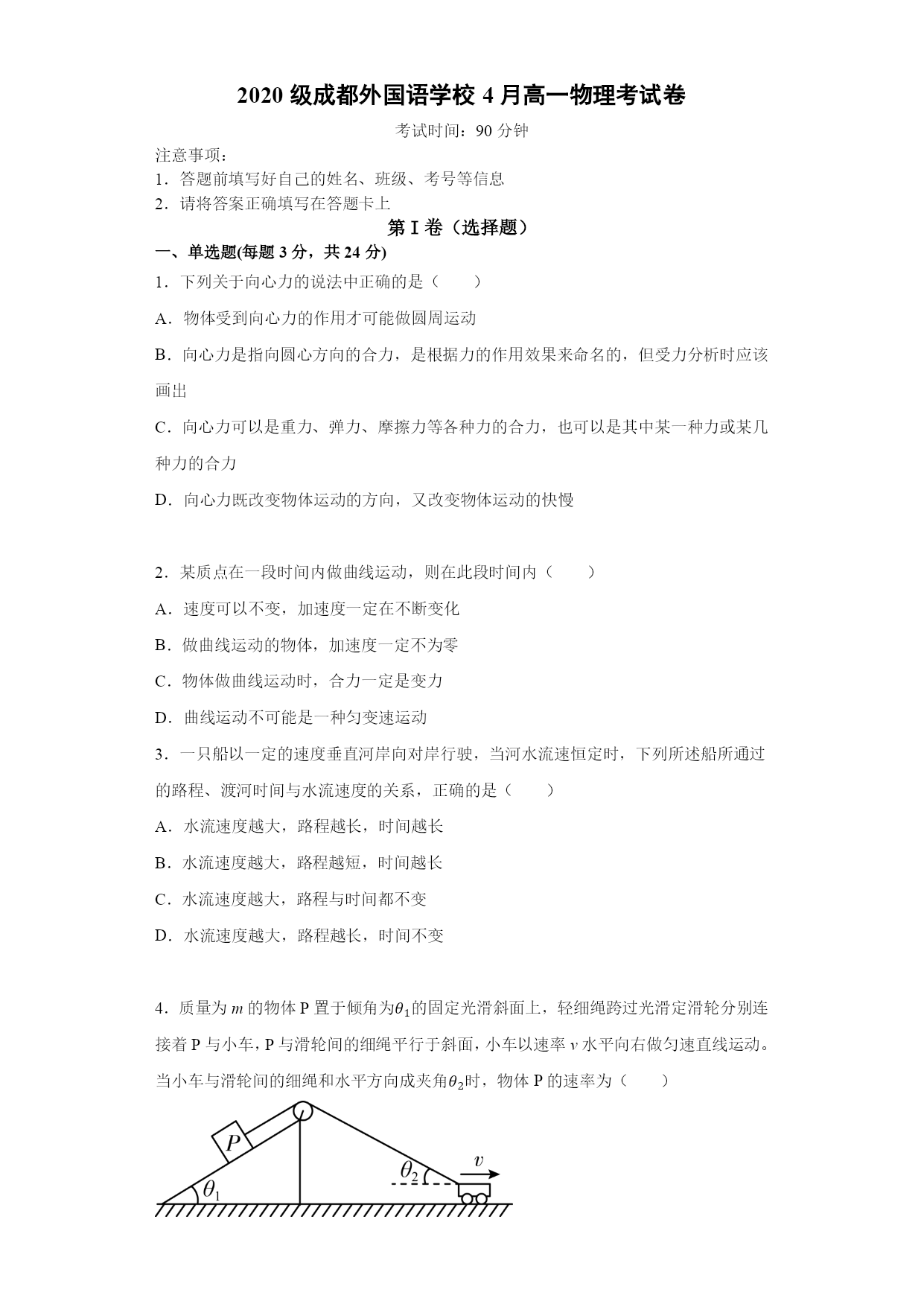
2020级成都外国语学校4月高一物理考试卷 考试时间:90分钟 注意事项: 1.答题前填写好自己的姓名、班级、考号等信息 2.请将答案正确填写在答题卡上 第I卷(选择题) 一、单选题(每题3分,共24分) 1.下列关于向心力的说法中正确的是() A.物体受到向心力的作用才可能做圆周运动 B.向心力是指向圆心方向的合力,是根据力的作用效果来命名的,但受力分析时应该画出 C.向心力可以是重力、弹力、摩擦力等各种力的合力,也可以是其中某一种力或某几种力的合力 D.向心力既改变物体运动的方向,又改变物体运动的快慢 2.某质点在一段时间内做曲线运动,则在此段时间内() A.速度可以不变,加速度一定在不断变化 B.做曲线运动的物体,加速度一定不为零 C.物体做曲线运动时,合力一定是变力 D.曲线运动不可能是一种匀变速运动 3.一只船以一定的速度垂直河岸向对岸行驶,当河水流速恒定时,下列所述船所通过的路程、渡河时间与水流速度的关系,正确的是() A.水流速度越大,路程越长,时间越长 B.水流速度越大,路程越短,时间越长 C.水流速度越大,路程与时间都不变 D.水流速度越大,路程越长,时间不变 4.质量为m的物体P置于倾角为θ1的固定光滑斜面上,轻细绳跨过光滑定滑轮分别连接着P与小车,P与滑轮间的细绳平行于斜面,小车以速率v水平向右做匀速直线运动。当小车与滑轮间的细绳和水平方向成夹角θ2时,物体P的速率为() A.vcosθ2 B.vcosθ2 C.vsinθ2 D.vsinθ2 5.2022年北京将迎来中国历史上的第一次冬季奥运会。跳台滑雪是冬奥会的传统项目,其运动过程可以简化成如图所示模型。运动员从雪坡斜面顶端A点以不同的初速度水平飞出,分别落在斜面上B、C点,AB=BC,落到B、C点对应的起跳初速度分别为v1、v2,下落的时间分别为t1、t2,不计空气阻力。下列判断正确的是() A.两次下落的时间之比t1:t2=1:2 B.两次落在斜面上时速度与斜面的夹角之比为1:2 C.两次初速度大小之比为v1:v2=1:2 D.两次落在斜面上时速度大小之比为1:2 6.如图所示,一质量为M的人站在台秤上,一根长为R的悬线一端系一个质量为m的小球,手拿悬线另一端,小球绕悬线另一端点在竖直平面内做圆周运动,且小球恰好能通过圆轨道最高点,则下列说法正确的是() A.小球运动到最高点时,小球的速度为零 B.当小球运动到最高点时,台秤的示数最小,且为(M-m)g C.小球在a、b、c三个位置时,台秤的示数相同 D.小球从最高点运动到最低点的过程中台秤的示数增大,人处于超重状态 7.在杯子内有质量分别为2m和m的A、B两个光滑小球,它们分别在如图所示的水平面内做匀速圆周运动,则() A.A物体的线速度必定大于B物体的线速度 B.A物体角速度必定等于B物体角速度 C.A物体运动所需的向心力必定小于B物体运动的向心力 D.A物体对筒壁的压力必定大于B物体对筒壁的压力 8.质量为m的小球由轻绳a和b分别系于一轻质细杆的B点和A点,如图所示,绳a与水平方向成θ角,绳b在水平方向且长为l。当轻杆绕轴AB以角速度ω匀速转动时,小球在水平面内做匀速圆周运动,则下列说法正确的是() A.a绳的张力可能为零 B.a绳的张力随角速度的增大而增大 C.当角速度ω>gcotθl,b绳将出现弹力 D.若b绳突然被剪断,则a绳的弹力一定发生变化 二、多选题(每题4分,少选得2分,错选得0分,共24分) 9.有关圆周运动的基本模型,下列说法正确的是() A.如图a,汽车通过拱桥的最高点处于超重状态 B.如图b所示是一圆锥摆,增大θ,但保持圆锥的高度不变,则圆锥摆的角速度不变 C.如图c,同一小球在光滑而固定的圆锥筒内的A、B位置先后分别做匀速圆周运动,则在A位置小球所受筒壁的支持力要大于在B位置时的支持力 D.如图d,火车转弯超过规定速度行驶时,外轨对外轮缘会有挤压作用 10.公路急转弯处通常是交通事故多发地带。如图所示,某公路急转弯处是一圆弧,当汽车行驶的速率为vc时,汽车恰好没有向公路内外两侧滑动的趋势,则在该弯道处() A.质量更大的卡车经过时,vc的值变小 B.车速只要低于vc,车辆便会向内侧滑动 C.车速虽然高于vc,但只要不超出某一最高限度,车辆便不会向外侧滑动 D.当路面结冰时,与未结冰时相比,不发生侧滑的最大转弯速度变小 11.“跳一跳”小游戏需要操作者控制棋子离开平台时的速度,使其能跳到旁边平台上。如图所示的抛物线为棋子在某次跳跃过程中的运动轨迹,其最高点离平台的高度为h,水平速度为v;若质量为m的棋子在运动过程中可视为质点,只受重力作用,重力加速度为g,则() A.棋子从最高点落到平台上所需时间t=2ℎg B.若棋子在最高点的速度v变大,则其落到平

景山****魔王
实名认证
内容提供者


最近下载
一种基于双轨缆道的牵引式雷达波在线测流系统.pdf
一种基于双轨缆道的牵引式雷达波在线测流系统.pdf
一种胃肠道超声检查助显剂及其制备方法.pdf
201651206021+莫武林+浅析在互联网时代下酒店的营销策略——以湛江民大喜来登酒店为例.doc
201651206021+莫武林+浅析在互联网时代下酒店的营销策略——以湛江民大喜来登酒店为例.doc
用于空间热电转换的耐高温涡轮发电机转子及其装配方法.pdf
用于空间热电转换的耐高温涡轮发电机转子及其装配方法.pdf
用于空间热电转换的耐高温涡轮发电机转子及其装配方法.pdf
用于空间热电转换的耐高温涡轮发电机转子及其装配方法.pdf
用于空间热电转换的耐高温涡轮发电机转子及其装配方法.pdf