试题-河北-2016_河北省沧州市献县垒头中学2016年中考化学第二轮知识点复习 我们周围的空气(无答案).doc
立即下载






如果您无法下载资料,请参考说明:
1、部分资料下载需要金币,请确保您的账户上有足够的金币
2、已购买过的文档,再次下载不重复扣费
3、资料包下载后请先用软件解压,在使用对应软件打开
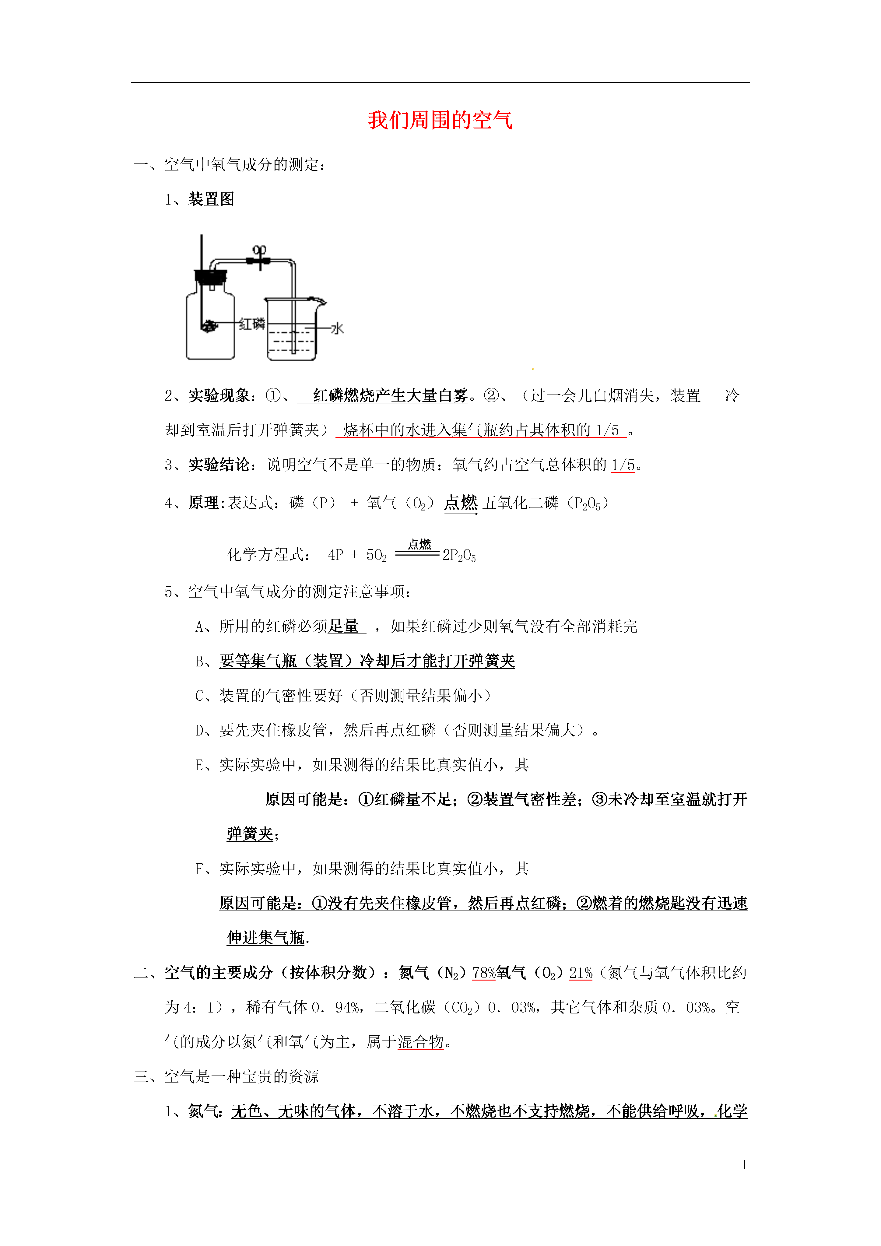
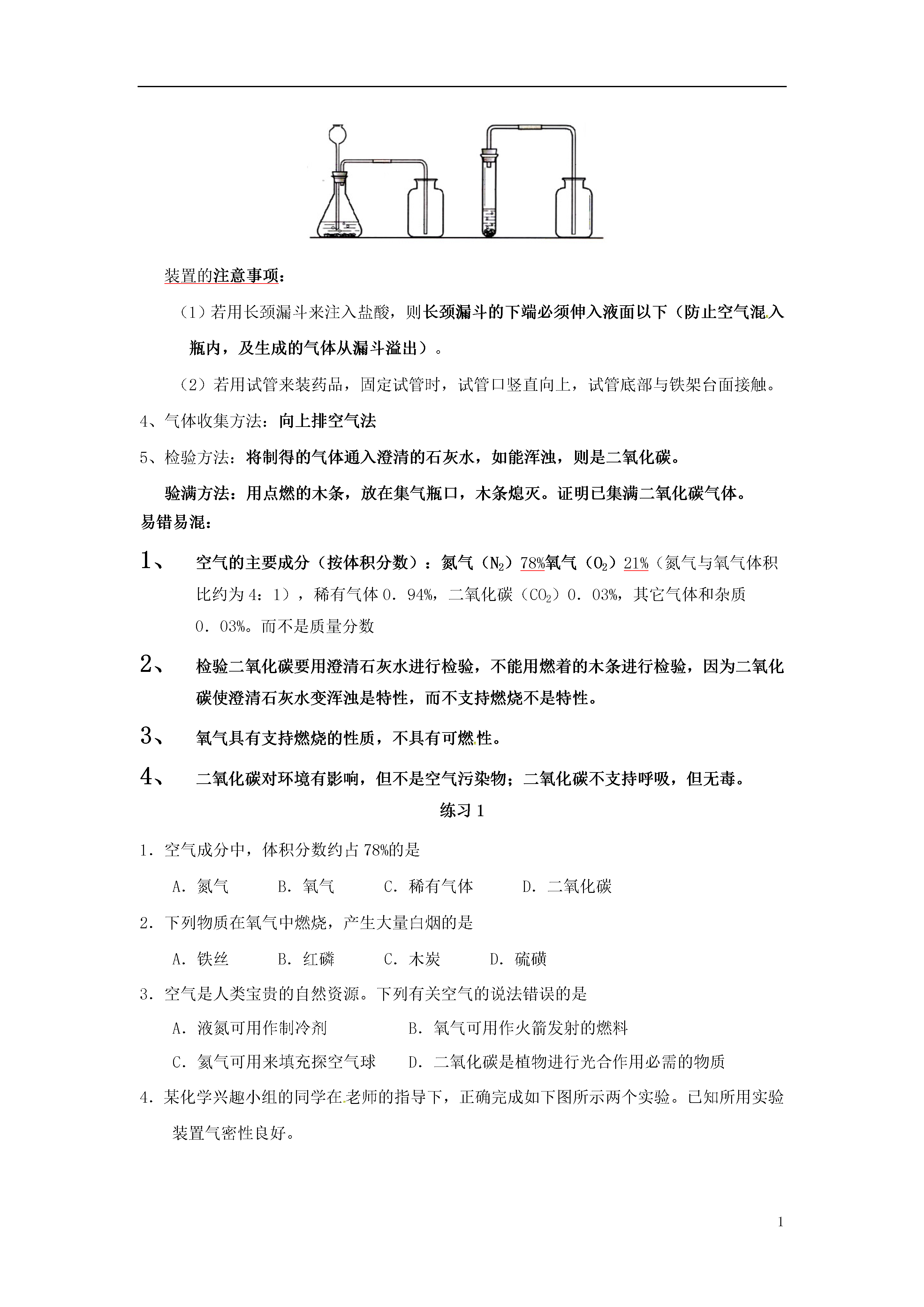
1我们周围的空气一、空气中氧气成分的测定:1、装置图2、实验现象:①、红磷燃烧产生大量白雾。②、(过一会儿白烟消失,装置冷却到室温后打开弹簧夹)烧杯中的水进入集气瓶约占其体积的1/5。3、实验结论:说明空气不是单一的物质;氧气约占空气总体积的1/5。4、原理:表达式:磷(P)+氧气(O2)五氧化二磷(P2O5)化学方程式:4P+5O22P2O55、空气中氧气成分的测定注意事项:A、所用的红磷必须足量,如果红磷过少则氧气没有全部消耗完B、要等集气瓶(装置)冷却后才能打开弹簧夹C、装置的气密性要好(否则测量结果偏小)D、要先夹住橡皮管,然后再点红磷(否则测量结果偏大)。E、实际实验中,如果测得的结果比真实值小,其原因可能是:①红磷量不足;②装置气密性差;③未冷却至室温就打开弹簧夹;F、实际实验中,如果测得的结果比真实值小,其原因可能是:①没有先夹住橡皮管,然后再点红磷;②燃着的燃烧匙没有迅速伸进集气瓶.二、空气的主要成分(按体积分数):氮气(N2)78%氧气(O2)21%(氮气与氧气体积比约为4:1),稀有气体0.94%,二氧化碳(CO2)0.03%,其它气体和杂质0.03%。空气的成分以氮气和氧气为主,属于混合物。三、空气是一种宝贵的资源1、氮气:无色、无味的气体,不溶于水,不燃烧也不支持燃烧,不能供给呼吸,化学性质不活泼。2、稀有气体:无色、无味的气体,通电时能发出不同颜色的光,化学性质很不活泼。四、空气的污染及防治。1、造成空气污染的物质:有害气体(一氧化碳(CO)、二氧化氮(NO2)、二氧化硫(SO2))和烟尘。2、污染空气中的有害物质来自化石燃料的燃烧,工厂排放的废气及汽车排放的尾气。3、被污染的空气带来的危害:损害人体健康、影响作物生长、破坏生态平衡。存在的环境问题:温室效应(二氧化碳含量过多引起)臭氧层空洞(飞机的尾气、氟里昂的排放)、酸雨(由二氧化硫、二氧化氮引起)。4、防止空气污染的措施:加强大气质量监测,改善环境状态、植树造林、使用清洁能源。5、目前空气污染指数包括:一氧化碳、二氧化氮、二氧化硫、可吸入颗粒物、臭氧。五、实验室制取气体的思路:(原理、装置、检验)(1)发生装置:由反应物状态及反应条件决定①若反应物是固体,需加热,则制气体时用高锰酸钾制O2的发生装置。②若反应物是固体与液体,不需加热,则制气体时则用制CO2的发生装置。(2)收集方法:气体的密度及溶解性决定:①难溶于水的气体用排水法收集。CO只能用排水法(因为密度约等于空气,且有毒)②密度比空气大(或相对分子质量>29)的气体用向上排空气法收集。CO2只能用向上排空气法(因为能溶于水)③密度比空气小(或相对分子质量<29)的气体用向下排空气法收集。六、实验室制取二氧化碳的方法1、药品:石灰石(或大理石)与稀盐酸①不能用H2SO4与CaCO3反应的原因:生成的CaSO4微溶于水,会覆盖在CaCO3表面,阻止反应的进行。②不能用浓盐酸与CaCO3反应的原因:浓盐酸易挥发成HCl气体混入生成的CO2中。③不能用HCl与Na2CO3反应的原因:Na2CO3易溶于水,与盐酸反应速率快,不利收集。2、原理:用石灰石(或大理石)和稀盐酸反应:CaCO3+2HCl==CaCl2+H2O+CO2↑3、装置图:装置的注意事项:(1)若用长颈漏斗来注入盐酸,则长颈漏斗的下端必须伸入液面以下(防止空气混入瓶内,及生成的气体从漏斗溢出)。(2)若用试管来装药品,固定试管时,试管口竖直向上,试管底部与铁架台面接触。4、气体收集方法:向上排空气法5、检验方法:将制得的气体通入澄清的石灰水,如能浑浊,则是二氧化碳。验满方法:用点燃的木条,放在集气瓶口,木条熄灭。证明已集满二氧化碳气体。易错易混:空气的主要成分(按体积分数):氮气(N2)78%氧气(O2)21%(氮气与氧气体积比约为4:1),稀有气体0.94%,二氧化碳(CO2)0.03%,其它气体和杂质0.03%。而不是质量分数检验二氧化碳要用澄清石灰水进行检验,不能用燃着的木条进行检验,因为二氧化碳使澄清石灰水变浑浊是特性,而不支持燃烧不是特性。氧气具有支持燃烧的性质,不具有可燃性。二氧化碳对环境有影响,但不是空气污染物;二氧化碳不支持呼吸,但无毒。练习11.空气成分中,体积分数约占78%的是A.氮气B.氧气C.稀有气体D.二氧化碳2.下列物质在氧气中燃烧,产生大量白烟的是A.铁丝B.红磷C.木炭D.硫磺3.空气是人类宝贵的自然资源。下列有关空气的说法错误的是A.液氮可用作制冷剂B.氧气可用作火箭发射的燃料C.氦气可用来填充探空气球D.二氧化碳是植物进行光合作用必需的物质4.某化学兴趣小

努力****甲寅
实名认证
内容提供者


最近下载
一种胃肠道超声检查助显剂及其制备方法.pdf
201651206021+莫武林+浅析在互联网时代下酒店的营销策略——以湛江民大喜来登酒店为例.doc
201651206021+莫武林+浅析在互联网时代下酒店的营销策略——以湛江民大喜来登酒店为例.doc
用于空间热电转换的耐高温涡轮发电机转子及其装配方法.pdf
用于空间热电转换的耐高温涡轮发电机转子及其装配方法.pdf
用于空间热电转换的耐高温涡轮发电机转子及其装配方法.pdf
用于空间热电转换的耐高温涡轮发电机转子及其装配方法.pdf
用于空间热电转换的耐高温涡轮发电机转子及其装配方法.pdf
用于空间热电转换的耐高温涡轮发电机转子及其装配方法.pdf
论《离骚》诠释史中的“香草”意蕴.docx