


如果您无法下载资料,请参考说明:
1、部分资料下载需要金币,请确保您的账户上有足够的金币
2、已购买过的文档,再次下载不重复扣费
3、资料包下载后请先用软件解压,在使用对应软件打开
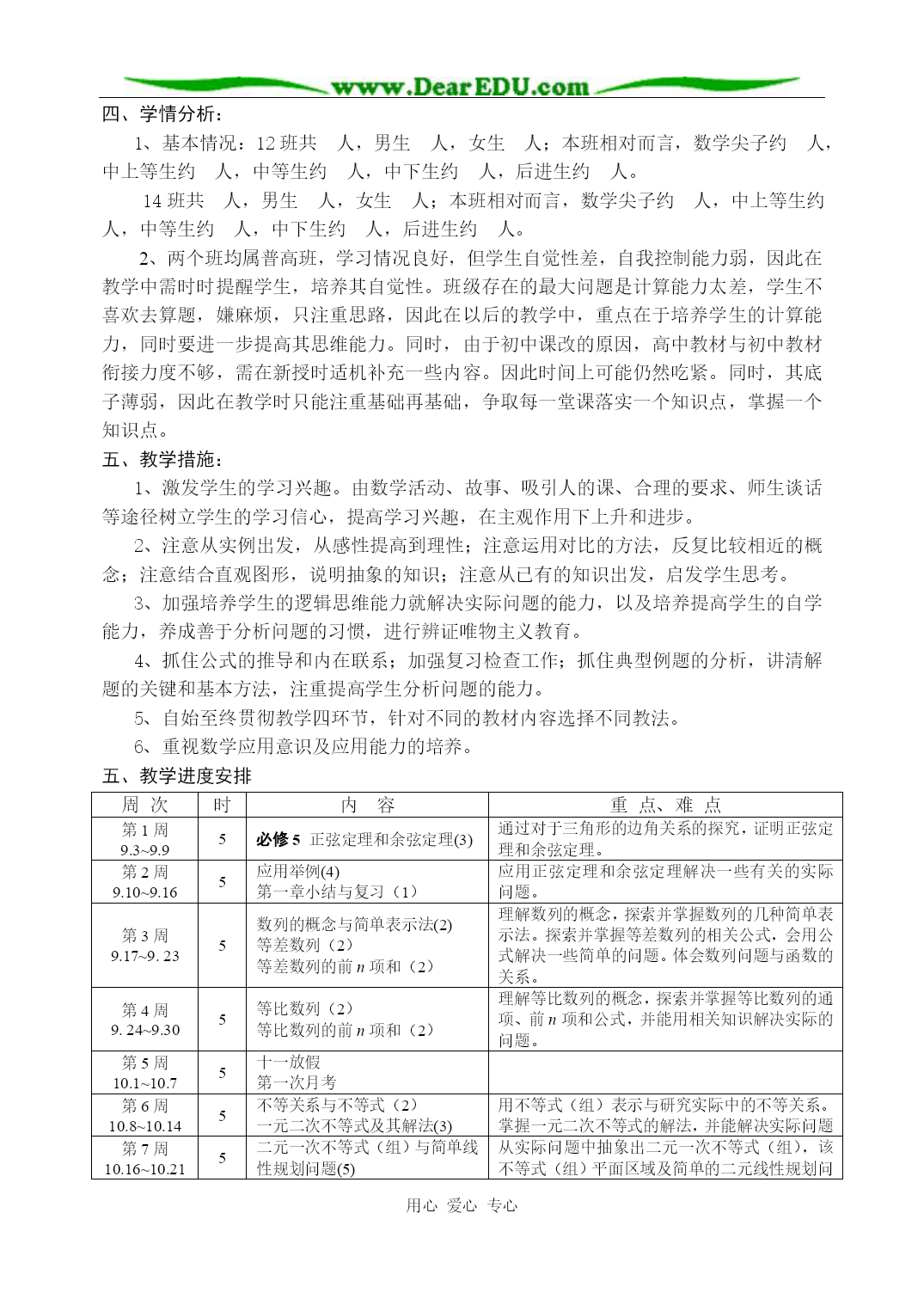
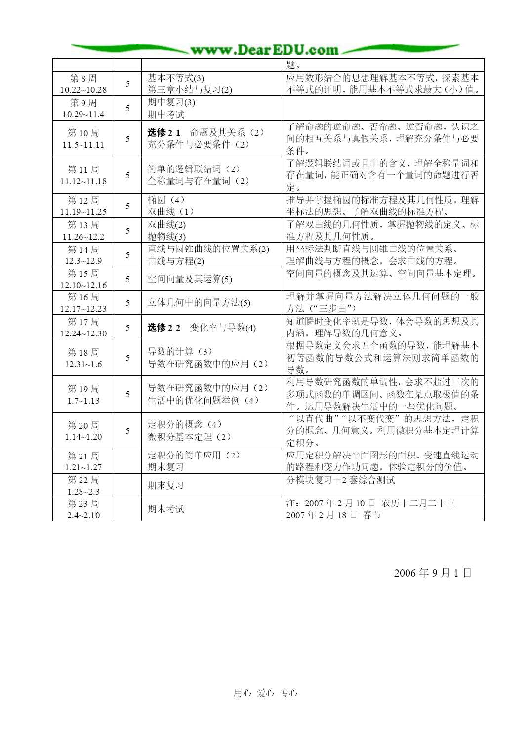
用心爱心专心 2006~2007学年度上学期教学计划 东升高中数学科高二备课组 一、指导思想: 使学生在九年义务教育数学课程的基础上,进一步提高作为未来公民所必要的数学素养,以满足个人发展与社会进步的需要。具体目标如下。 1.获得必要的数学基础知识和基本技能,理解基本的数学概念、数学结论的本质,了解概念、结论等产生的背景、应用,体会其中所蕴涵的数学思想和方法,以及它们在后续学习中的作用。通过不同形式的自主学习、探究活动,体验数学发现和创造的历程。 2.提高空间想像、抽象概括、推理论证、运算求解、数据处理等基本能力。 3.提高数学地提出、分析和解决问题(包括简单的实际问题)的能力,数学表达和交流的能力,发展独立获取数学知识的能力。 4.发展数学应用意识和创新意识,力求对现实世界中蕴涵的一些数学模式进行思考和作出判断。 5.提高学习数学的兴趣,树立学好数学的信心,形成锲而不舍的钻研精神和科学态度。 6.具有一定的数学视野,逐步认识数学的科学价值、应用价值和文化价值,形成批判性的思维习惯,崇尚数学的理性精神,体会数学的美学意义,从而进一步树立辩证唯物主义和历史唯物主义世界观。 教材特点: 我们所使用的教材是人教版《普通高中课程标准实验教科书·数学(A版)》,它在坚持我国数学教育优良传统的前提下,认真处理继承,借签,发展,创新之间的关系,体现基础性,时代性,典型性和可接受性等到,具有如下特点: 1.“亲和力”:以生动活泼的呈现方式,激发兴趣和美感,引发学习激情。 2.“问题性”:以恰时恰点的问题引导数学活动,培养问题意识,孕育创新精神。 3.“科学性”与“思想性”:通过不同数学内容的联系与启发,强调类比,推广,特殊化,化归等思想方法的运用,学习数学地思考问题的方式,提高数学思维能力,培育理性精神。 4.“时代性”与“应用性”:以具有时代性和现实感的素材创设情境,加强数学活动,发展应用意识。 教法分析: 选取与内容密切相关的,典型的,丰富的和学生熟悉的素材,用生动活泼的语言,创设能够体现数学的概念和结论,数学的思想和方法,以及数学应用的学习情境,使学生产生对数学的亲切感,引发学生“看个究竟”的冲动,以达到培养其兴趣的目的。 通过“观察”,“思考”,“探究”等栏目,引发学生的思考和探索活动,切实改进学生的学习方式。 在教学中强调类比,推广,特殊化,化归等数学思想方法,尽可能养成其逻辑思维的习惯。 学情分析: 1、基本情况:12班共人,男生人,女生人;本班相对而言,数学尖子约人,中上等生约人,中等生约人,中下生约人,后进生约人。 14班共人,男生人,女生人;本班相对而言,数学尖子约人,中上等生约人,中等生约人,中下生约人,后进生约人。 2、两个班均属普高班,学习情况良好,但学生自觉性差,自我控制能力弱,因此在教学中需时时提醒学生,培养其自觉性。班级存在的最大问题是计算能力太差,学生不喜欢去算题,嫌麻烦,只注重思路,因此在以后的教学中,重点在于培养学生的计算能力,同时要进一步提高其思维能力。同时,由于初中课改的原因,高中教材与初中教材衔接力度不够,需在新授时适机补充一些内容。因此时间上可能仍然吃紧。同时,其底子薄弱,因此在教学时只能注重基础再基础,争取每一堂课落实一个知识点,掌握一个知识点。 五、教学措施: 1、激发学生的学习兴趣。由数学活动、故事、吸引人的课、合理的要求、师生谈话等途径树立学生的学习信心,提高学习兴趣,在主观作用下上升和进步。 2、注意从实例出发,从感性提高到理性;注意运用对比的方法,反复比较相近的概念;注意结合直观图形,说明抽象的知识;注意从已有的知识出发,启发学生思考。 3、加强培养学生的逻辑思维能力就解决实际问题的能力,以及培养提高学生的自学能力,养成善于分析问题的习惯,进行辨证唯物主义教育。 4、抓住公式的推导和内在联系;加强复习检查工作;抓住典型例题的分析,讲清解题的关键和基本方法,注重提高学生分析问题的能力。 5、自始至终贯彻教学四环节,针对不同的教材内容选择不同教法。 6、重视数学应用意识及应用能力的培养。 教学进度安排 周次时内容重点、难点第1周 9.3~9.95必修5正弦定理和余弦定理(3)通过对于三角形的边角关系的探究,证明正弦定理和余弦定理。第2周 9.10~9.165应用举例(4) 第一章小结与复习(1)应用正弦定理和余弦定理解决一些有关的实际问题。第3周 9.17~9.235数列的概念与简单表示法(2) 等差数列(2) 等差数列的前n项和(2)理解数列的概念,探索并掌握数列的几种简单表示法。探索并掌握等差数列的相关公式,会用公式解决一些简单的问题。体会数列问题与函数的关系。第4周 9.24~9.305等比数列(2) 等比数列的前n项和(2)理解等比数列的概念,探索并掌握等比数列的通项、前n

思洁****爱吗
实名认证
内容提供者


最近下载
一种胃肠道超声检查助显剂及其制备方法.pdf
201651206021+莫武林+浅析在互联网时代下酒店的营销策略——以湛江民大喜来登酒店为例.doc
201651206021+莫武林+浅析在互联网时代下酒店的营销策略——以湛江民大喜来登酒店为例.doc
用于空间热电转换的耐高温涡轮发电机转子及其装配方法.pdf
用于空间热电转换的耐高温涡轮发电机转子及其装配方法.pdf
用于空间热电转换的耐高温涡轮发电机转子及其装配方法.pdf
用于空间热电转换的耐高温涡轮发电机转子及其装配方法.pdf
用于空间热电转换的耐高温涡轮发电机转子及其装配方法.pdf
用于空间热电转换的耐高温涡轮发电机转子及其装配方法.pdf
论《离骚》诠释史中的“香草”意蕴.docx