


如果您无法下载资料,请参考说明:
1、部分资料下载需要金币,请确保您的账户上有足够的金币
2、已购买过的文档,再次下载不重复扣费
3、资料包下载后请先用软件解压,在使用对应软件打开
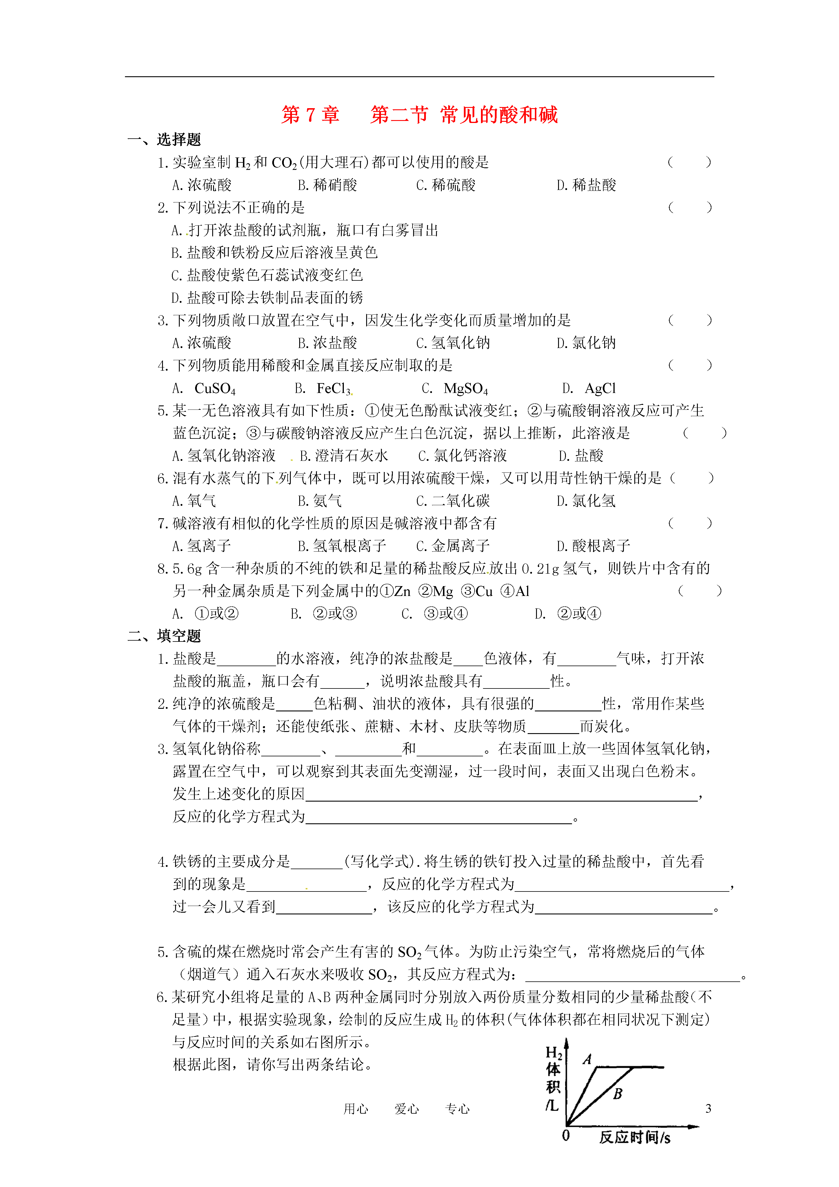
3用心爱心专心第7章第二节常见的酸和碱一、选择题1.实验室制H2和CO2(用大理石)都可以使用的酸是()A.浓硫酸B.稀硝酸C.稀硫酸D.稀盐酸2.下列说法不正确的是()A.打开浓盐酸的试剂瓶,瓶口有白雾冒出B.盐酸和铁粉反应后溶液呈黄色C.盐酸使紫色石蕊试液变红色D.盐酸可除去铁制品表面的锈3.下列物质敞口放置在空气中,因发生化学变化而质量增加的是()A.浓硫酸B.浓盐酸C.氢氧化钠D.氯化钠4.下列物质能用稀酸和金属直接反应制取的是()A.CuSO4B.FeCl3C.MgSO4D.AgCl5.某一无色溶液具有如下性质:①使无色酚酞试液变红;②与硫酸铜溶液反应可产生蓝色沉淀;③与碳酸钠溶液反应产生白色沉淀,据以上推断,此溶液是()A.氢氧化钠溶液B.澄清石灰水C.氯化钙溶液D.盐酸6.混有水蒸气的下列气体中,既可以用浓硫酸干燥,又可以用苛性钠干燥的是()A.氧气B.氨气C.二氧化碳D.氯化氢7.碱溶液有相似的化学性质的原因是碱溶液中都含有()A.氢离子B.氢氧根离子C.金属离子D.酸根离子8.5.6g含一种杂质的不纯的铁和足量的稀盐酸反应放出0.21g氢气,则铁片中含有的另一种金属杂质是下列金属中的①Zn②Mg③Cu④Al()A.①或②B.②或③C.③或④D.②或④二、填空题1.盐酸是的水溶液,纯净的浓盐酸是色液体,有气味,打开浓盐酸的瓶盖,瓶口会有,说明浓盐酸具有性。2.纯净的浓硫酸是色粘稠、油状的液体,具有很强的性,常用作某些气体的干燥剂;还能使纸张、蔗糖、木材、皮肤等物质而炭化。3.氢氧化钠俗称、和。在表面皿上放一些固体氢氧化钠,露置在空气中,可以观察到其表面先变潮湿,过一段时间,表面又出现白色粉末。发生上述变化的原因,反应的化学方程式为。4.铁锈的主要成分是(写化学式).将生锈的铁钉投入过量的稀盐酸中,首先看到的现象是,反应的化学方程式为,过一会儿又看到,该反应的化学方程式为。5.含硫的煤在燃烧时常会产生有害的SO2气体。为防止污染空气,常将燃烧后的气体(烟道气)通入石灰水来吸收SO2,其反应方程式为:。6.某研究小组将足量的A、B两种金属同时分别放入两份质量分数相同的少量稀盐酸(不足量)中,根据实验现象,绘制的反应生成H2的体积(气体体积都在相同状况下测定)与反应时间的关系如右图所示。根据此图,请你写出两条结论。(1);(2)。三、简答题1.2003年6月某校环保小组监测到一个造纸厂仍在向淮河排放无色碱性污水。请你根据碱的两条不同性质,设计两个实验来证明。方案⑴:方案⑵:2.实验室里有两瓶失去标签的无色溶液,分别是稀硫酸和澄清石灰水,请你用两种方法加以鉴别,完成下表。操作步骤现象分析及结论方法一方法二四、计算题1.将一定量的石灰石放人烧杯中,加入100g稀酸恰好完全反应(杂质不溶解,也不参加反应),此时,烧杯中物质的总质量比反应前减少了8.8g,则石灰石中碳酸钙的质量为多少克?所用盐酸的溶质质量分数为多少?参考答案一、选择题1.D2.B3.C4.C5.B6.A7.B8.D二、填空题1~4略5.SO2+Ca(OH)2==CaSO3↓+H2O6.(1)反应速率:A>B;(2)金属活动性:A>B;(3)盐酸被消耗完时间:B>A(合理答案均可)三、简答题1.⑴用试管取污水少许,滴入酚酞试液,试液变红;⑵用试管取污水少许,滴入硫酸铜溶液,有蓝色沉淀生成。2.略四、计算题1.20;14.6%

努力****甲寅
实名认证
内容提供者


最近下载
一种胃肠道超声检查助显剂及其制备方法.pdf
201651206021+莫武林+浅析在互联网时代下酒店的营销策略——以湛江民大喜来登酒店为例.doc
201651206021+莫武林+浅析在互联网时代下酒店的营销策略——以湛江民大喜来登酒店为例.doc
用于空间热电转换的耐高温涡轮发电机转子及其装配方法.pdf
用于空间热电转换的耐高温涡轮发电机转子及其装配方法.pdf
用于空间热电转换的耐高温涡轮发电机转子及其装配方法.pdf
用于空间热电转换的耐高温涡轮发电机转子及其装配方法.pdf
用于空间热电转换的耐高温涡轮发电机转子及其装配方法.pdf
用于空间热电转换的耐高温涡轮发电机转子及其装配方法.pdf
论《离骚》诠释史中的“香草”意蕴.docx