



如果您无法下载资料,请参考说明:
1、部分资料下载需要金币,请确保您的账户上有足够的金币
2、已购买过的文档,再次下载不重复扣费
3、资料包下载后请先用软件解压,在使用对应软件打开
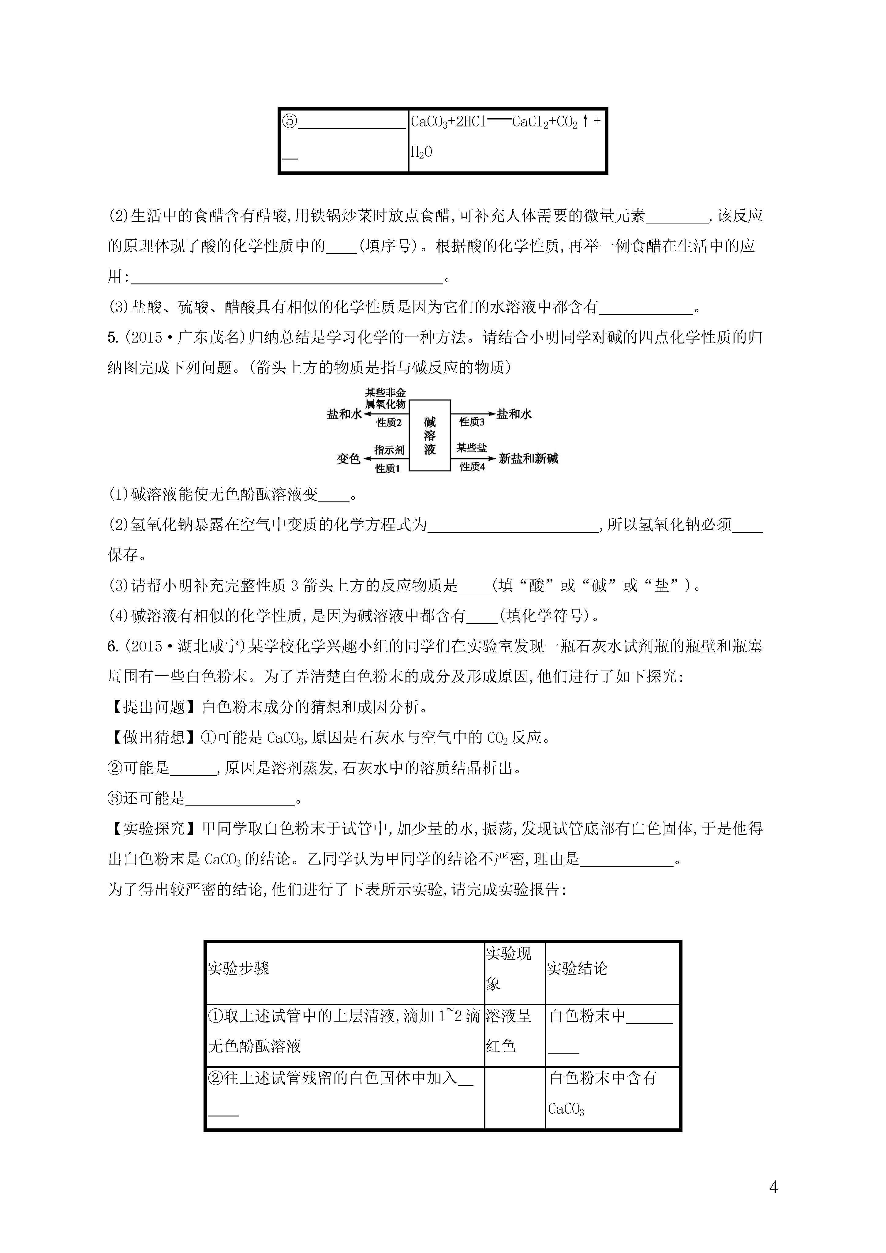
4第十单元酸和碱第1讲常见的酸和碱1.(2015·辽宁丹东)下列物质敞口放置在空气中一段时间后,质量会减少的是()A.浓硫酸B.氯化钠C.浓盐酸D.烧碱2.(2015·四川宜宾)常温下,一些食物的近似pH如下,下列说法不正确的是()食物苹果汁葡萄汁牛奶鸡蛋清pH2.9~3.33.5~4.56.3~6.67.6~8.0A.葡萄汁比苹果汁的酸性强B.苹果汁和葡萄汁都能使石蕊溶液变红C.牛奶和鸡蛋清都接近中性D.胃酸过多的人应少饮用苹果汁3.(2015·湖北宜昌)下列记录的实验现象与事实不相符的是()A.磷在空气中燃烧产生大量白烟B.打开盛有浓盐酸的试剂瓶,看到瓶口有大量白雾C.在电解水实验中,正、负两极产生的气体体积比约为2∶1D.取少量氢氧化钠暴露在空气中,氢氧化钠表面潮湿并逐渐溶解4.(2015·宁夏)硫酸和盐酸是实验室常用的试剂,它们具有相似的化学性质。小华同学在复习有关酸的化学性质时,归纳出以下几点,但并不完整,请你和他一起完成。(1)酸的化学性质化学方程式举例①与酸碱指示剂反应—②与多种活泼金属反应Mg+H2SO4MgSO4+H2↑③与某些金属氧化物反应④与碱反应⑤CaCO3+2HClCaCl2+CO2↑+H2O(2)生活中的食醋含有醋酸,用铁锅炒菜时放点食醋,可补充人体需要的微量元素,该反应的原理体现了酸的化学性质中的(填序号)。根据酸的化学性质,再举一例食醋在生活中的应用:。(3)盐酸、硫酸、醋酸具有相似的化学性质是因为它们的水溶液中都含有。5.(2015·广东茂名)归纳总结是学习化学的一种方法。请结合小明同学对碱的四点化学性质的归纳图完成下列问题。(箭头上方的物质是指与碱反应的物质)(1)碱溶液能使无色酚酞溶液变。(2)氢氧化钠暴露在空气中变质的化学方程式为,所以氢氧化钠必须保存。(3)请帮小明补充完整性质3箭头上方的反应物质是(填“酸”或“碱”或“盐”)。(4)碱溶液有相似的化学性质,是因为碱溶液中都含有(填化学符号)。6.(2015·湖北咸宁)某学校化学兴趣小组的同学们在实验室发现一瓶石灰水试剂瓶的瓶壁和瓶塞周围有一些白色粉末。为了弄清楚白色粉末的成分及形成原因,他们进行了如下探究:【提出问题】白色粉末成分的猜想和成因分析。【做出猜想】①可能是CaCO3,原因是石灰水与空气中的CO2反应。②可能是,原因是溶剂蒸发,石灰水中的溶质结晶析出。③还可能是。【实验探究】甲同学取白色粉末于试管中,加少量的水,振荡,发现试管底部有白色固体,于是他得出白色粉末是CaCO3的结论。乙同学认为甲同学的结论不严密,理由是。为了得出较严密的结论,他们进行了下表所示实验,请完成实验报告:实验步骤实验现象实验结论①取上述试管中的上层清液,滴加1~2滴无色酚酞溶液溶液呈红色白色粉末中②往上述试管残留的白色固体中加入白色粉末中含有CaCO3由上述实验可知,白色粉末成分的猜想是正确的。【拓展反思】通过上述实验的探究,同学们向实验员提出了保存、使用易变质溶液的下列建议,合理的是。a.密封保存b.使用前临时配制c.禁止使用该试剂参考答案1.C解析:浓硫酸具有吸水性,敞口放置在空气中,质量会增加;氯化钠露置于空气中质量不会有变化;浓盐酸具有挥发性,敞口放置会在瓶口处形成白雾,溶液质量减少;烧碱是氢氧化钠的俗名,氢氧化钠敞口放置会吸收空气中的水蒸气而潮解,并且还能和空气中的二氧化碳发生化学反应而变质,使烧碱质量增加。2.A解析:常温下,pH小于7的溶液显酸性,pH越小,酸性越强,故苹果汁的酸性比葡萄汁强。3.C解析:在电解水实验中,正极产生的是氧气,负极产生的是氢气,正、负两极产生的气体体积比为1∶2,而不是2∶1。4.答案:(1)Fe2O3+6HCl2FeCl3+3H2O(其他正确答案亦可)2NaOH+H2SO4Na2SO4+2H2O(其他正确答案亦可)与某些盐反应(2)铁(或Fe)②可除去暖水瓶内的水垢(其他正确答案亦可)(3)氢离子(或H+)解析:(1)酸可以与某些金属氧化物反应生成盐和水,如氧化铁与稀盐酸反应:Fe2O3+6HCl2FeCl3+3H2O;酸与碱可以发生中和反应生成盐和水,如氢氧化钠与稀硫酸的反应:2NaOH+H2SO4Na2SO4+2H2O(其他正确答案亦可);反应⑤中的CaCO3属于盐,HCl属于酸,故⑤为与某些盐反应。(2)醋酸能与铁反应,可以为人体补充所需的微量元素铁,该反应属于金属与酸的反应;醋酸可以用来除铁锈或者除水垢等。(3)盐酸、硫酸、醋酸在水溶液中都会解离出氢离子,故具有相似的化学性质。5.答案:(1)红色(2)2NaOH+CO2Na2CO3+H2O密封(3)酸(

Ro****44
实名认证
内容提供者


最近下载
一种胃肠道超声检查助显剂及其制备方法.pdf
201651206021+莫武林+浅析在互联网时代下酒店的营销策略——以湛江民大喜来登酒店为例.doc
201651206021+莫武林+浅析在互联网时代下酒店的营销策略——以湛江民大喜来登酒店为例.doc
用于空间热电转换的耐高温涡轮发电机转子及其装配方法.pdf
用于空间热电转换的耐高温涡轮发电机转子及其装配方法.pdf
用于空间热电转换的耐高温涡轮发电机转子及其装配方法.pdf
用于空间热电转换的耐高温涡轮发电机转子及其装配方法.pdf
用于空间热电转换的耐高温涡轮发电机转子及其装配方法.pdf
用于空间热电转换的耐高温涡轮发电机转子及其装配方法.pdf
论《离骚》诠释史中的“香草”意蕴.docx