广东省阳东广雅学校高一下学期英语人教版必修3《UNIT 4 ASTRONOMY THE SCIENCE OF THE STARS》教案(5).doc
立即下载






如果您无法下载资料,请参考说明:
1、部分资料下载需要金币,请确保您的账户上有足够的金币
2、已购买过的文档,再次下载不重复扣费
3、资料包下载后请先用软件解压,在使用对应软件打开
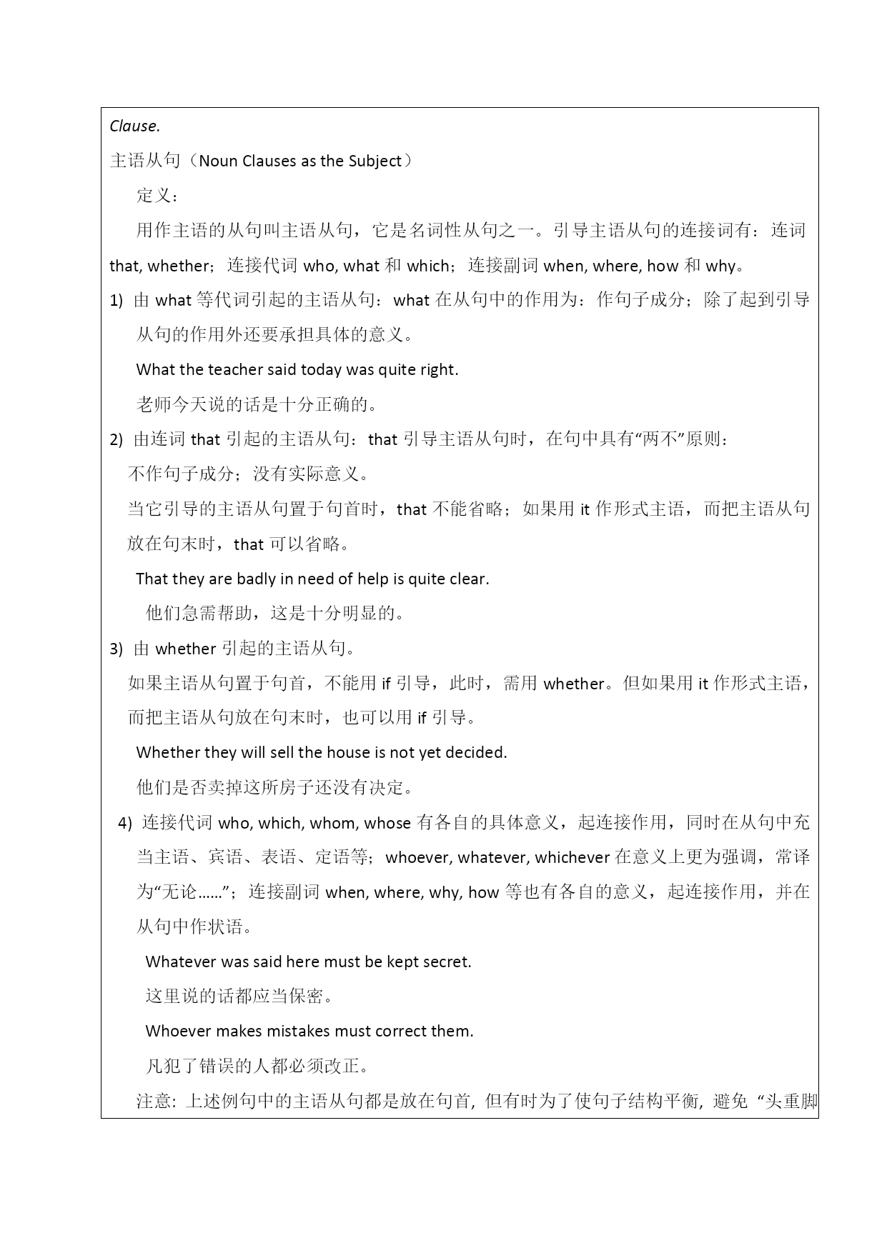
阳东广雅中学第二学期第6周集体备课记录 年级高一科目英语主备教师魏然日期4.8课题Unit4---Unit5课时5参与人员宋欢,魏然郑俏姿主备教案(由主备教师填写或另附详案)Unit4theFifthperiodGrammar Teachinggoals教学目标 1.Abilitygoals能力目标 EnableSstounderstand“Nounclausesassubject” 2.Learningabilitygoals学能目标 EnableSstousethenounclausestomakesentences. Teachingimportantpoints教学重点 引导主语从句的连词的掌握 Teachingdifficultpoints教学难点 it作形式主语的句型 that和what引导主语从句时的用法区别 whether和if引导主语从句时的用法区别 Teachingcontent教学内容 Whatpartdoestheunderlinedpartserveasineachsentence? Tofindyourwaycanbeaproblem. Smokingisbadforyou. “Howdoyoudo?”isagreeting. Whatshesaidisnotyetknown. Thatweshallbelateiscertain. Itiscertainthatweshallbelate. Wecanseefromthesesentencesthatasentenceservesassubject,sowecallitSubjectClause. 主语从句(NounClausesastheSubject) 定义: 用作主语的从句叫主语从句,它是名词性从句之一。引导主语从句的连接词有:连词that,whether;连接代词who,what和which;连接副词when,where,how和why。 1)由what等代词引起的主语从句:what在从句中的作用为:作句子成分;除了起到引导从句的作用外还要承担具体的意义。 Whattheteachersaidtodaywasquiteright. 老师今天说的话是十分正确的。 2)由连词that引起的主语从句:that引导主语从句时,在句中具有“两不”原则: 不作句子成分;没有实际意义。 当它引导的主语从句置于句首时,that不能省略;如果用it作形式主语,而把主语从句放在句末时,that可以省略。 Thattheyarebadlyinneedofhelpisquiteclear. 他们急需帮助,这是十分明显的。 3)由whether引起的主语从句。 如果主语从句置于句首,不能用if引导,此时,需用whether。但如果用it作形式主语,而把主语从句放在句末时,也可以用if引导。 Whethertheywillsellthehouseisnotyetdecided. 他们是否卖掉这所房子还没有决定。 4)连接代词who,which,whom,whose有各自的具体意义,起连接作用,同时在从句中充当主语、宾语、表语、定语等;whoever,whatever,whichever在意义上更为强调,常译为“无论……”;连接副词when,where,why,how等也有各自的意义,起连接作用,并在从句中作状语。 Whateverwassaidheremustbekeptsecret. 这里说的话都应当保密。 Whoevermakesmistakesmustcorrectthem. 凡犯了错误的人都必须改正。 注意:上述例句中的主语从句都是放在句首,但有时为了使句子结构平衡,避免“头重脚轻”,常用it作形式主语,而把从句放在后面。例如: Itisapitythatshehasmadesuchamistake. 她犯了这样一个错误,真是遗憾。 这样就构成了下面一些常用句型: 1)Itis+adj./n.+从句 Itisapity/shamethat...遗憾的是…… Itispossiblethat...很可能…… Itisunlikelythat...不可能…… 2)It+不及物动词+从句 Itseems/appearsthat...似乎…… Ithappenedthat...碰巧…… 3)It+be+过去分词+从句 Itissaidthat...据说…… Itisknowntoallthat...众所周知…… Itisreportedthat...据报道…… Itisbelievedthat...据信……;人们相信…… Itissuggestedthat...有人建议…… Itmustbepointedoutthat...必须指出…… Ithasbeenproved

是你****馨呀
实名认证
内容提供者


最近下载
一种胃肠道超声检查助显剂及其制备方法.pdf
201651206021+莫武林+浅析在互联网时代下酒店的营销策略——以湛江民大喜来登酒店为例.doc
201651206021+莫武林+浅析在互联网时代下酒店的营销策略——以湛江民大喜来登酒店为例.doc
用于空间热电转换的耐高温涡轮发电机转子及其装配方法.pdf
用于空间热电转换的耐高温涡轮发电机转子及其装配方法.pdf
用于空间热电转换的耐高温涡轮发电机转子及其装配方法.pdf
用于空间热电转换的耐高温涡轮发电机转子及其装配方法.pdf
用于空间热电转换的耐高温涡轮发电机转子及其装配方法.pdf
用于空间热电转换的耐高温涡轮发电机转子及其装配方法.pdf
论《离骚》诠释史中的“香草”意蕴.docx