试题-河北-2016_河北省沧州市献县垒头中学2016年中考化学第二轮知识点复习 金属及金属材料(无答案).doc
立即下载






如果您无法下载资料,请参考说明:
1、部分资料下载需要金币,请确保您的账户上有足够的金币
2、已购买过的文档,再次下载不重复扣费
3、资料包下载后请先用软件解压,在使用对应软件打开
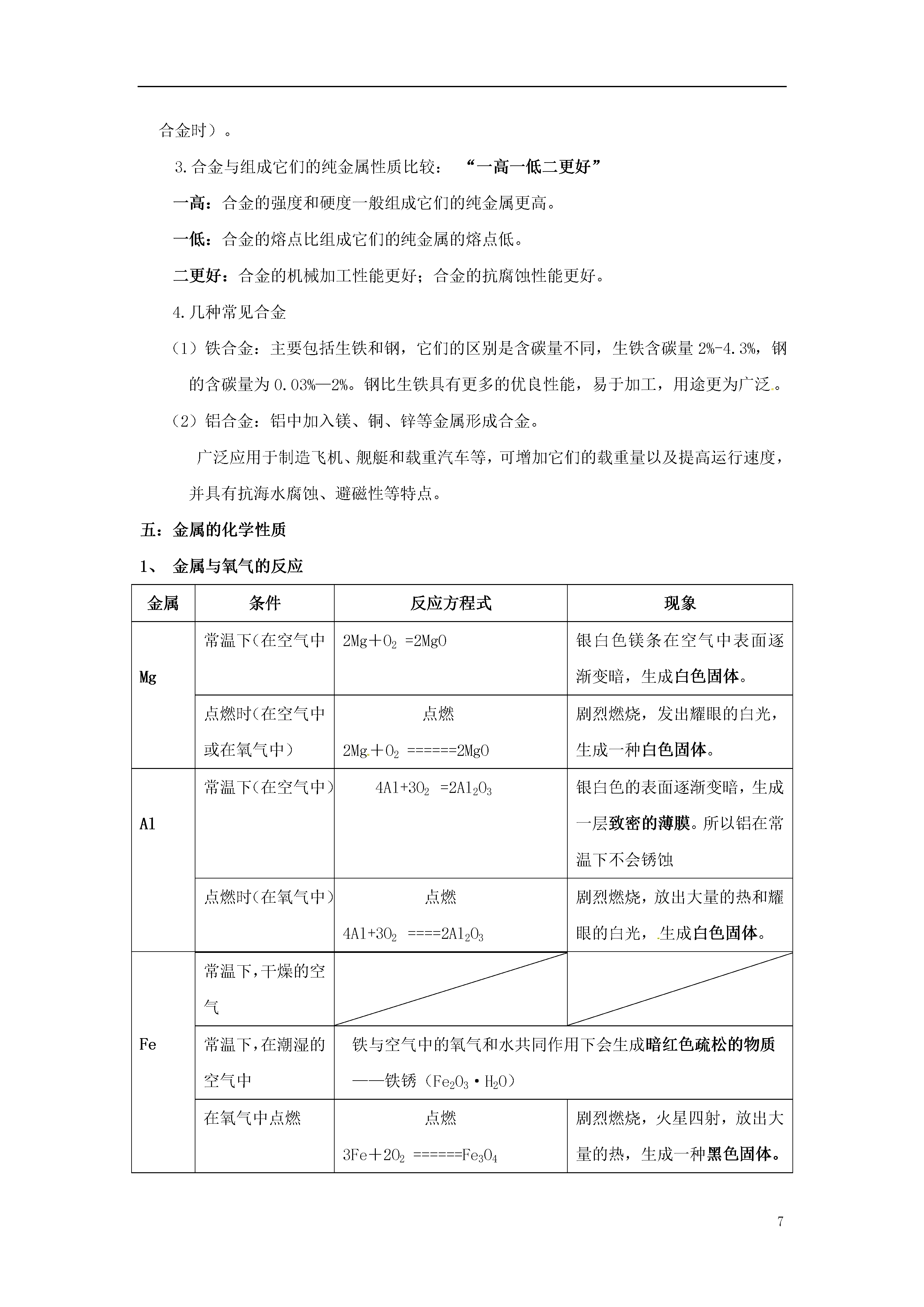
7金属及金属材料一:金属材料金属材料包括纯金属和合金两类。金属属于金属材料,但金属材料不一定是纯金属,也可能是合金。金属制品是由金属材料制成的,铁、铜、铝及其合金是人类使用最多的金属材料。3.人类使用金属的历史经历了由青铜器——铁器——铝——合金及多种金属材料的过程。二:金属的物理性质共性:常温下,大多数金属都是固体。(汞是液体);(2)大多数金属是银白色,具有金属光泽。大多数金属能够导电、导热。(4)大多数金属具有良好的延展性。2.一些金属的特性:(1)铁、铝等大多数金属都呈银白色,铜呈紫红色,金呈黄色;(2)常温下大多数金属都是固体,汞却是液体;(3)各种金属的导电性、导热性、密度、熔点、硬度等差异较大;三:物质的性质与物质的用途之间的关系1.物质的性质决定物质的用途,而物质的用途又反映出物质的性质。2.物质的性质很大程度上决定了物质的用途。但这不是唯一的决定因素,在考虑物质的用途时,还需要考虑价格、资源、是否美观、使用是否便利,以及废料是否易于回收和对环紧的影响等多种因素。四:合金合金:在金属中加热熔合某些金属和非金属,形成具有金属特性的物质。注意:(1)合金是金属与金属或金属与非金属的混合物。(2)合金的很多性能与组成它们的纯金属不同,使合金更容易适于不同的用途。(3)日常使用的金属材料,大多数为合金。(4)金属在熔合了其它金属和非金属后,不仅组成上发生了变化,其内部组成结构也发生了改变,从而引起性质的变化。2.合金的形成条件:其中任一金属的熔点不能高于另一金属的沸点(当两种金属形成合金时)。3.合金与组成它们的纯金属性质比较:“一高一低二更好”一高:合金的强度和硬度一般组成它们的纯金属更高。一低:合金的熔点比组成它们的纯金属的熔点低。二更好:合金的机械加工性能更好;合金的抗腐蚀性能更好。4.几种常见合金(1)铁合金:主要包括生铁和钢,它们的区别是含碳量不同,生铁含碳量2%-4.3%,钢的含碳量为0.03%—2%。钢比生铁具有更多的优良性能,易于加工,用途更为广泛。(2)铝合金:铝中加入镁、铜、锌等金属形成合金。广泛应用于制造飞机、舰艇和载重汽车等,可增加它们的载重量以及提高运行速度,并具有抗海水腐蚀、避磁性等特点。五:金属的化学性质1、金属与氧气的反应金属条件反应方程式现象Mg常温下(在空气中2Mg+O2=2MgO银白色镁条在空气中表面逐渐变暗,生成白色固体。点燃时(在空气中或在氧气中)点燃2Mg+O2======2MgO剧烈燃烧,发出耀眼的白光,生成一种白色固体。Al常温下(在空气中)4Al+3O2=2Al2O3银白色的表面逐渐变暗,生成一层致密的薄膜。所以铝在常温下不会锈蚀点燃时(在氧气中)点燃4Al+3O2====2Al2O3剧烈燃烧,放出大量的热和耀眼的白光,生成白色固体。Fe常温下,干燥的空气常温下,在潮湿的空气中铁与空气中的氧气和水共同作用下会生成暗红色疏松的物质——铁锈(Fe2O3·H2O)在氧气中点燃点燃3Fe+2O2======Fe3O4剧烈燃烧,火星四射,放出大量的热,生成一种黑色固体。Cu常温下,干燥的空气加热时△2Cu+O2=====2CuO铜丝表面逐渐变为黑色在潮湿的空气中2Cu+O2+CO2+H2O=Cu2(OH)2CO3铜表面生成一层绿色物质Au、Ag即使在高温下也不与氧气反应“真金不怕火炼”。小结:大多数金属都能与氧气反应,但反应的难易和剧烈程度不同。活泼性强的金属在常温下就能与氧气反应;如K、Ca、、Na、Mg、Al(生成薄膜,有耐腐蚀性)、Zn等活泼性较强的金属会在高温下与氧气反应或在潮湿的空气中与氧气反应。如Fe在潮湿空气中生成铁锈,Cu在潮湿空气中生成铜绿。活泼性较弱的金属即使在高温下也不与氧气反应。如Au、Ag。2、金属与酸的反应金属+酸==盐+H2↑置换反应(条件:活动性:金属>H)1.H2SO4+Mg==MgSO4+H2↑2HCl+Mg==MgCl2+H2↑现象:反应剧烈,有大量气泡产生。2.3H2SO4+2Al==Al2(SO4)3+3H2↑6HCl+2Al==2AlCl3+3H2↑现象:反应剧烈,有大量气泡产生。3.H2SO4+Zn==ZnSO4+H2↑2HCl+Zn==ZnCl2+H2↑现象:反应比较剧烈,有大量气泡产生。4.H2SO4+Fe==FeSO4+H2↑2HCl+Fe==FeCl2+H2↑现象:反应比较缓慢,有气泡产生,溶液由无色变为浅绿色。3、金属与盐溶液的反应金属+盐==另一金属+另一盐(条件:活动性:参加反应的金属>化合物中金属元素)1.铁丝浸入硫酸铜溶液中Fe+CuSO4==Cu+FeSO4①这也是“湿法冶铜

鸿朗****ka
实名认证
内容提供者


最近下载
一种胃肠道超声检查助显剂及其制备方法.pdf
201651206021+莫武林+浅析在互联网时代下酒店的营销策略——以湛江民大喜来登酒店为例.doc
201651206021+莫武林+浅析在互联网时代下酒店的营销策略——以湛江民大喜来登酒店为例.doc
用于空间热电转换的耐高温涡轮发电机转子及其装配方法.pdf
用于空间热电转换的耐高温涡轮发电机转子及其装配方法.pdf
用于空间热电转换的耐高温涡轮发电机转子及其装配方法.pdf
用于空间热电转换的耐高温涡轮发电机转子及其装配方法.pdf
用于空间热电转换的耐高温涡轮发电机转子及其装配方法.pdf
用于空间热电转换的耐高温涡轮发电机转子及其装配方法.pdf
论《离骚》诠释史中的“香草”意蕴.docx