




如果您无法下载资料,请参考说明:
1、部分资料下载需要金币,请确保您的账户上有足够的金币
2、已购买过的文档,再次下载不重复扣费
3、资料包下载后请先用软件解压,在使用对应软件打开
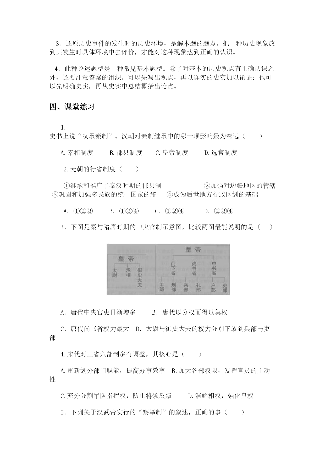
。。。。。 。 。 第一单元第3课《从汉至元政治制度的演变》课堂练习 一、课标要求:列举从汉到元政治制度演变的史实,说明中国古代政治制度的特点。 二、案例导析 1.隋唐时期,三省长官都是宰相,常常同时有七八个宰相议政。统治者这样做的目的: A:防止宰相权重控B:完善中央集权 C:加强对地方的控制D:扩大民主权利 答案:A 解析:三省六部制是中国古代一项重要的政治制度,此题考查的是唐朝三省制的目的。三省长官都是宰相,其实是把原来宰相的权力分化开来,防止宰相的权力过重,威胁到皇权。其中C项是地方官制调整的目的,B项是三省六部制的一个结果(或作用),D项与题意明显有偏差,答案为A项。 2.下列制度实行以当时的历史起了积极作用的有:①秦的中央集权制②元朝的行省制度③隋唐的科举制度④隋唐的三省六部制度 A.①②③B.①②④C.②③④D.①②③④ 答案:D 解析:本题是组合型选择题,主要考查对史实的理解认识能力。对历史发展起到积极作用的制度,按照马克思主义理论观点,一种制度的产生是和当时历史趋势有关的,①②③④几种制度产生时,在当时对社会的稳定和发展都起到了积极的作用。 3.在地方上,汉代既推行郡县制,同时又兼有封国制──推行郡国制。下列说法正确的是: A:郡国制削弱了封建专制主义中央集权 B:郡国制的实行是历史的进步 C:郡国并存有利于国家统一管理 D:郡国制在汉武帝时被彻底废除 答案:这道题考查的是对汉代地方上郡国并行制度的认识问题。汉代的地方制度以郡国并行为特点。在秦汉时期中国发展的方向是统一的多民族的集权国家,郡县制的推行有利于中央加强对地方的控制,维护统一,而分封侯国制度,是对战国时期就已经没落的分封制度的仿效,已经不适合日渐完善的、成为当时社会发展方向的封建制度。 4.专制主义中央集权制度是中国古代政治制度的核心,它的确立、完善和不断加强反映了封建专制制度发展的基本轨迹。 请结合有关史实回答:(1)中国古代专制主义中央集权制度的核心是什么?其发展历程中两对基本矛盾是什么? (2)以北宋、明朝为例,说明统治者是如何解决上述两对矛盾的? 答案:(1)核心:皇权至上和地方服从中央; 两对基本矛盾:皇权和相权之间的矛盾;封建中央政府与地方割据势力之间的矛盾。 (2)皇权和相权之间的矛盾:北宋在宰相之下分别设了参知政事和枢密使等分割宰相政权和军权;明朝时,废除了丞相,其权分六部,六部尚书直接对皇帝负责,君主权力空前强化。 中央和地方割据势力的矛盾:北宋地方官员全部由中央派文官担任,便于中央控制地方的军政财;地方政权实行州县两级制,后又在州县之上设路,在各路设转运使。明朝时,在地方设三司,隶属中央,互不相属,加强对地方的控制。 三、思维点悟 1、透过现象看本质,是历史唯物主义的一个重要观点。对于历史现象,要通过从阶级本质、阶级利益等方面来分析其行为政策的本质。皇帝制作为地主阶级维护其利益的一种制度,保持其稳定是符合其阶级利益的根本。 2、组合型选择题的解题方法有多种,就本题来讲,审清题意是关键。审清题意后,在备选项中用排除法选择正确的答题。 3、还原历史事件的发生时的历史环境,是解本题的题点。把一种历史现象放到其发生时具体环境中去评价,才能对这种现象达到正确的认识。 4、此种论述题型是一种常见基本题型。除了对基本的历史观点有正确认识之外,还要注意答案的组织。可以先写出观点,再以详实的史实加以论证;也可以先明确史实,再从史实中总结概括出论点。 四、课堂练习 1.史书上说“汉承秦制”。汉朝对秦制继承中的哪一项影响最为深远() A.宰相制度B.郡县制度C.皇帝制度D.选官制度 2.元朝的行省制度() ①继承和推广了秦汉时期的郡县制②加强对边疆地区的管辖③巩固和加强多民族的统一国家的统一④成为后世地方行政区划的基础 A.①②③B.①③④C.①②④D.②③④ 3.下图是秦与隋唐时期的中央官制示意图,比较两图最能说明的是() A.唐代中央官吏日渐增多B.唐代以分权而得以集权 C.唐代尚书省权力最大D.太尉与御史大夫的权力分别下放到兵部与吏部 4.宋代对三省六部制多有调整,其核心是() A.重新划分部门职能,提高办事效率B.加大各部权限,发挥官员的主动性 C.充分分割军队指挥权,防止将领反叛D.消解相权,强化皇权 5.下列关于汉武帝实行的“察举制”的叙述,正确的事() ①汉朝选举人才的选官制②规定以考试成绩决定是否录用 ③一种由下而上的选官制度④一种监察检举不法官员的制度 A.①②B.①③C.①②③D.①②④ 6.元朝实行行省制度产生的最深远的影响是()A.奠定了后代行政区域划分的基础B.扩大了元朝的政治版图C.加强了中央对地方的管辖D.促进了各地区经济文化的交流和民族融合 7.元朝创设的行省制度,对后世产生了深远影响。这主要是指这一制度()①

朋兴****en
实名认证
内容提供者


最近下载
一种胃肠道超声检查助显剂及其制备方法.pdf
201651206021+莫武林+浅析在互联网时代下酒店的营销策略——以湛江民大喜来登酒店为例.doc
201651206021+莫武林+浅析在互联网时代下酒店的营销策略——以湛江民大喜来登酒店为例.doc
用于空间热电转换的耐高温涡轮发电机转子及其装配方法.pdf
用于空间热电转换的耐高温涡轮发电机转子及其装配方法.pdf
用于空间热电转换的耐高温涡轮发电机转子及其装配方法.pdf
用于空间热电转换的耐高温涡轮发电机转子及其装配方法.pdf
用于空间热电转换的耐高温涡轮发电机转子及其装配方法.pdf
用于空间热电转换的耐高温涡轮发电机转子及其装配方法.pdf
论《离骚》诠释史中的“香草”意蕴.docx