(通史版)高考历史一轮复习 阶段四 古代中华文明的成熟与鼎盛——宋元 课时1 宋元时期的政治制度学案(含解析)岳麓版-岳麓版高三全册历史学案.doc
立即下载






如果您无法下载资料,请参考说明:
1、部分资料下载需要金币,请确保您的账户上有足够的金币
2、已购买过的文档,再次下载不重复扣费
3、资料包下载后请先用软件解压,在使用对应软件打开
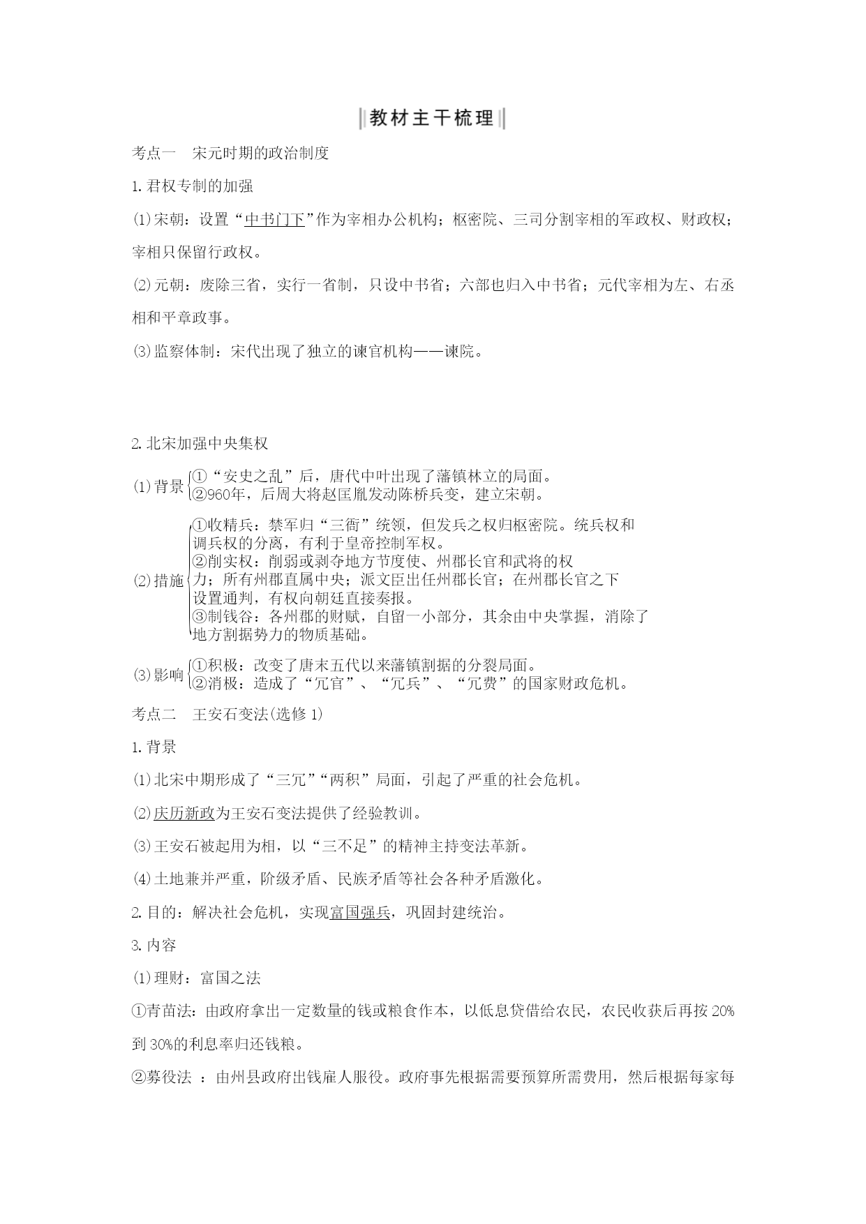
阶段四古代中华文明的成熟与鼎盛——宋元 课时1宋元时期的政治制度 考纲考点宋元的政治制度(1)宋元君主专制的加强。(2)宋元中央集权的加强。(3)王安石变法*。素养解读时空观念从宋至元朝君主专制下的中枢机构不断革新,相权逐步削弱;中央对地方的管理日趋强化,基本奠定了后世的地方行政区划。历史解释宋代尚未完成全国的统一,但中央与地方机构增多,加强了君主专制,解决了唐代以来的藩镇割据问题,也造成了庞大的管理体系;元代国家统一,疆域辽阔,行省制度的实施,巩固了统一多民族国家,对后世影响深远。史料实证运用史料记载论证宋元君主专制中央集权加强的特点及影响。唯物史观从经济基础和上层建筑关系角度理解,宋元时期政治演变趋势的特点及影响,辩证客观地评价政治现象。家国情怀从宋元政治统治的加强,多民族国家发展角度,认识统一多民族国家巩固发展的爱国情怀。 考点一宋元时期的政治制度 1.君权专制的加强 (1)宋朝:设置“中书门下”作为宰相办公机构;枢密院、三司分割宰相的军政权、财政权;宰相只保留行政权。 (2)元朝:废除三省,实行一省制,只设中书省;六部也归入中书省;元代宰相为左、右丞相和平章政事。 (3)监察体制:宋代出现了独立的谏官机构——谏院。 2.北宋加强中央集权 (1)背景eq\b\lc\{(\a\vs4\al\co1(①“安史之乱”后,唐代中叶出现了藩镇林立的局面。,②960年,后周大将赵匡胤发动陈桥兵变,建立宋朝。)) (2)措施eq\b\lc\{(\a\vs4\al\co1(①收精兵:禁军归“三衙”统领,但发兵之权归枢密院。统兵权和,调兵权的分离,有利于皇帝控制军权。,②削实权:削弱或剥夺地方节度使、州郡长官和武将的权,力;所有州郡直属中央;派文臣出任州郡长官;在州郡长官之下,设置通判,有权向朝廷直接奏报。,③制钱谷:各州郡的财赋,自留一小部分,其余由中央掌握,消除了,地方割据势力的物质基础。)) (3)影响eq\b\lc\{(\a\vs4\al\co1(①积极:改变了唐末五代以来藩镇割据的分裂局面。,②消极:造成了“冗官”、“冗兵”、“冗费”的国家财政危机。)) 考点二王安石变法(选修1) 1.背景 (1)北宋中期形成了“三冗”“两积”局面,引起了严重的社会危机。 (2)庆历新政为王安石变法提供了经验教训。 (3)王安石被起用为相,以“三不足”的精神主持变法革新。 (4)土地兼并严重,阶级矛盾、民族矛盾等社会各种矛盾激化。 2.目的:解决社会危机,实现富国强兵,巩固封建统治。 3.内容 (1)理财:富国之法 ①青苗法:由政府拿出一定数量的钱或粮食作本,以低息贷借给农民,农民收获后再按20%到30%的利息率归还钱粮。 ②募役法:由州县政府出钱雇人服役。政府事先根据需要预算所需费用,然后根据每家每户的富裕程度摊派“免役钱”,越是大户人家,出钱越多。 ③其它:农田水利法、均输法、方田均税法、市易法等。 (2)军事:强兵之法 ①省兵:精减军队,裁汰老弱士兵,同时还归并军营、缩减编制,以减少军队数量和军费开支。 ②强兵:保甲法、保马法、将兵法等。 (3)科举:取士之法 ①科举制度:废除诗赋词章取士的旧制,要求考生联系当前实际,参加经义策论的考试。 ②选官制度:批评“恩荫”授官制度,要求贯彻择优录用的原则。 ③教育制度:太学生中的优异者可以不通过科举考试直接任官;设立了律学、医学,健全了武学,还拨出一些官田作为学田,发展地方教育。 4.结局 (1)失败:由于触犯大官僚、大地主的利益,变法最终失败。 (2)变质:宋徽宗时,蔡京借恢复新法之名,行敛财之实。 5.作用 (1)积贫局面改变:促进了社会经济发展,增加了政府财政收入,一定程度上减轻了农民负担。 (2)积弱局面改善:节省了军费开支,提高了军队战斗力。 [史学论点]宋代的重文轻武国策 为了吸取唐末五代藩镇割据,武将权重,乃至操纵政权的教训,宋初统治者开始推行重文轻武的政策。宋太祖刻制誓碑:不得杀士大夫及上书言事之人;通过杯酒释兵权,解除了武将的权力,以文人代替武将出任地方官。重文轻武国策推动了宋代科举考试的发展,为士人地位的提高提供了条件,但也为宋代的“积弱”埋下了隐患。 [史料史论]宋初加强中央集权的影响 宋初专制主义中央集权的加强,由于矫枉过正,后继者又不知变通,也产生了一定的消极后果。如地方权力太弱,在反侵略战争中无力抵抗;对军队防范过甚,削弱了军队的战斗力,在对外战争中居于弱势;官僚机构分化事权和互相牵制不当,造成机构重叠、官员队伍庞大、效率低下等问题。 ——杨宁一《历史学习新视野新知识》 核心论点:(1)宋代中央集权的加强具有一定的消极影响,造成地方行政效率低,军队战斗力不强,在抵抗外族入侵时居于弱势。 (2)官僚机构分化事权和互相牵制,造成“冗官”“冗费”

是湛****21
实名认证
内容提供者


最近下载
一种胃肠道超声检查助显剂及其制备方法.pdf
201651206021+莫武林+浅析在互联网时代下酒店的营销策略——以湛江民大喜来登酒店为例.doc
201651206021+莫武林+浅析在互联网时代下酒店的营销策略——以湛江民大喜来登酒店为例.doc
用于空间热电转换的耐高温涡轮发电机转子及其装配方法.pdf
用于空间热电转换的耐高温涡轮发电机转子及其装配方法.pdf
用于空间热电转换的耐高温涡轮发电机转子及其装配方法.pdf
用于空间热电转换的耐高温涡轮发电机转子及其装配方法.pdf
用于空间热电转换的耐高温涡轮发电机转子及其装配方法.pdf
用于空间热电转换的耐高温涡轮发电机转子及其装配方法.pdf
论《离骚》诠释史中的“香草”意蕴.docx