高中历史 第五单元 晚清时期的内忧外患与救亡图存 第16课 两次鸦片战争讲义 新人教版必修《中外历史纲要(上)》-新人教版高一必修历史教案.doc
立即下载






如果您无法下载资料,请参考说明:
1、部分资料下载需要金币,请确保您的账户上有足够的金币
2、已购买过的文档,再次下载不重复扣费
3、资料包下载后请先用软件解压,在使用对应软件打开
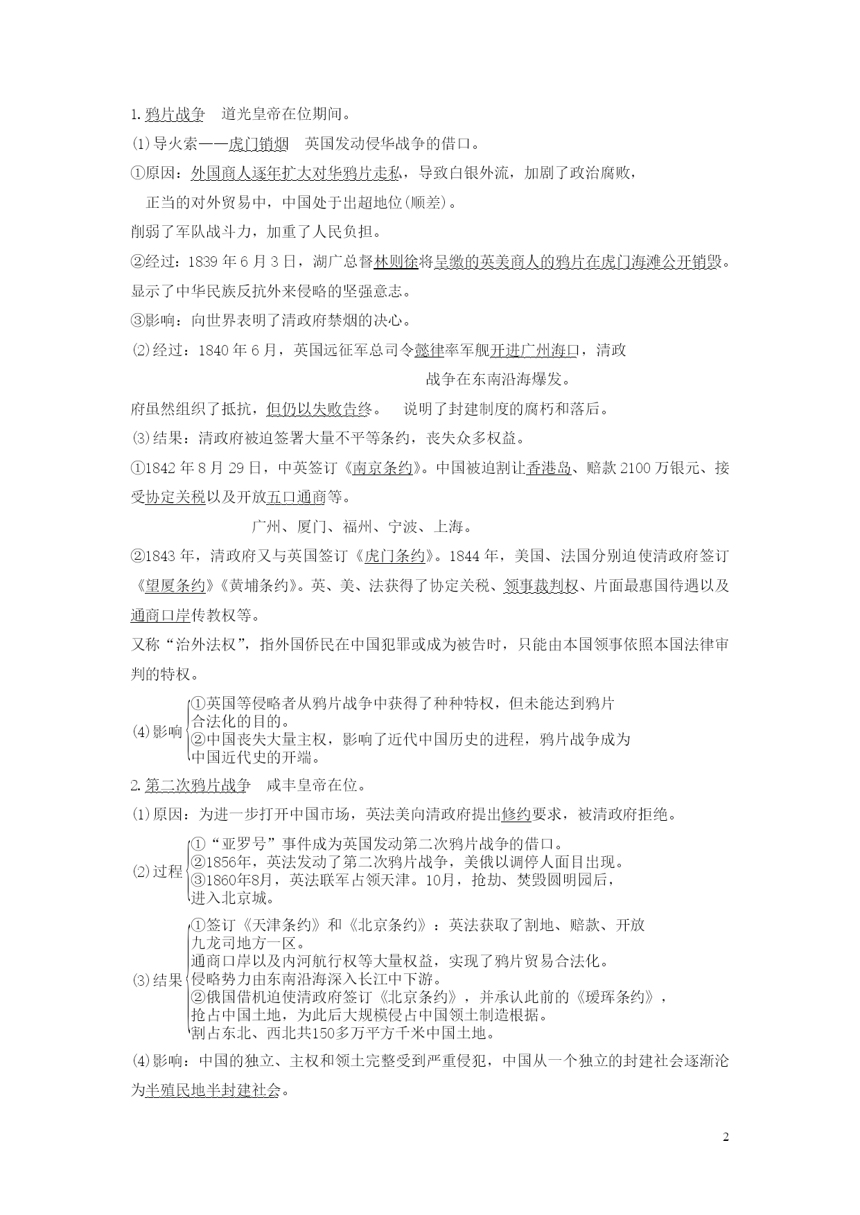
第五单元晚清时期的内忧外患与救亡图存 [时空观念] 第16课两次鸦片战争 课程标准课标解读课标导航认识列强侵华对中国社会的影响。1.了解鸦片战争前的世界和中国,从“唯物史观”角度认识两次鸦片战争爆发的必然性。 2.结合两次鸦片战争示意图,从“时空观念”角度了解两次鸦片战争的历程。 3.结合两次鸦片战争的影响,从“家国情怀”角度认识林则徐、魏源等向西方学习的新思想。 19世纪中期的世界与中国体现了侵华的必然性 1.世界:工业革命后,西方资本主义国家进入资本主义发展时代。 (1)资本主义生产方式在英、法、美等国逐渐占据主导地位,对市场和原料的需求越来越强烈。体现了侵华目的 (2)19世纪前期,英国掌握着资本主义世界的霸权,主要资本主义国家争夺殖民地的斗争日趋激烈。 (3)世界主要殖民主义国家都把矛头指向了中国。 2.中国 (1)政治:仍停留在封建社会,君主专制统治顽固。 (2)经济:自给自足的小农经济是主要生产方式。 (3)科技:非常落后。 (4)军事:作战能力低下,武器主要是冷兵器。 (5)社会矛盾:阶级矛盾激化,各地农民起义此起彼伏。 两次鸦片战争 1.鸦片战争道光皇帝在位期间。 (1)导火索——虎门销烟英国发动侵华战争的借口。 ①原因:外国商人逐年扩大对华鸦片走私,导致白银外流,加剧了政治腐败, 正当的对外贸易中,中国处于出超地位(顺差)。 削弱了军队战斗力,加重了人民负担。 ②经过:1839年6月3日,湖广总督林则徐将呈缴的英美商人的鸦片在虎门海滩公开销毁。显示了中华民族反抗外来侵略的坚强意志。 ③影响:向世界表明了清政府禁烟的决心。 (2)经过:1840年6月,英国远征军总司令懿律率军舰开进广州海口,清政 战争在东南沿海爆发。 府虽然组织了抵抗,但仍以失败告终。说明了封建制度的腐朽和落后。 (3)结果:清政府被迫签署大量不平等条约,丧失众多权益。 ①1842年8月29日,中英签订《南京条约》。中国被迫割让香港岛、赔款2100万银元、接受协定关税以及开放五口通商等。 广州、厦门、福州、宁波、上海。 ②1843年,清政府又与英国签订《虎门条约》。1844年,美国、法国分别迫使清政府签订《望厦条约》《黄埔条约》。英、美、法获得了协定关税、领事裁判权、片面最惠国待遇以及通商口岸传教权等。 又称“治外法权”,指外国侨民在中国犯罪或成为被告时,只能由本国领事依照本国法律审判的特权。 (4)影响eq\b\lc\{(\a\vs4\al\co1(①英国等侵略者从鸦片战争中获得了种种特权,但未能达到鸦片,合法化的目的。,②中国丧失大量主权,影响了近代中国历史的进程,鸦片战争成为,中国近代史的开端。)) 2.第二次鸦片战争咸丰皇帝在位。 (1)原因:为进一步打开中国市场,英法美向清政府提出修约要求,被清政府拒绝。 (2)过程eq\b\lc\{(\a\vs4\al\co1(①“亚罗号”事件成为英国发动第二次鸦片战争的借口。,②1856年,英法发动了第二次鸦片战争,美俄以调停人面目出现。,③1860年8月,英法联军占领天津。10月,抢劫、焚毁圆明园后,,进入北京城。)) (3)结果eq\b\lc\{(\a\vs4\al\co1(①签订《天津条约》和《北京条约》:英法获取了割地、赔款、开放,九龙司地方一区。,通商口岸以及内河航行权等大量权益,实现了鸦片贸易合法化。,侵略势力由东南沿海深入长江中下游。,②俄国借机迫使清政府签订《北京条约》,并承认此前的《瑷珲条约》,,抢占中国土地,为此后大规模侵占中国领土制造根据。,割占东北、西北共150多万平方千米中国土地。)) (4)影响:中国的独立、主权和领土完整受到严重侵犯,中国从一个独立的封建社会逐渐沦为半殖民地半封建社会。 丧失了部分国家主权,既保留封建因素又产生了资本主义因素。 开眼看世界 1.背景:《南京条约》签订后,道光皇帝仍不知道英国位于何方,反映了清朝统治阶级高层的封闭、愚昧与腐朽。 2.表现近代睁眼看世界的第一人 (1)林则徐:在广州开办译馆,收集有关西洋各国的消息情报和国际知识,汇译成《四洲志》等书稿,供对外交涉时参考。 (2)魏源:注意收集外国史地知识,在《四洲志》基础上编成《海国图志》,提出“师夷长技以制夷”思想。 (3)徐继畬:撰成《瀛寰志略》,系统介绍了当时世界上近80个国家和地区的地理位置、历史变迁、经济文化等,尤重对欧美各国的考察和介绍,是中国近代第一部世界地理著作。 3.影响:初步提出了向西方学习以求自强的主张。 林、魏的目的是维护清政府的封建统治,并不是要改变社会制度。 阅读教材·想一想 1.阅读教材P91“思考点”:分析鸦片战争前中国的社会状况,思考中国在当时国际格局中的处境。 提示:19世纪中期英、法、美等资本主义国家相继完成了工业革命,

佳宁****么啦
实名认证
内容提供者


最近下载
一种胃肠道超声检查助显剂及其制备方法.pdf
201651206021+莫武林+浅析在互联网时代下酒店的营销策略——以湛江民大喜来登酒店为例.doc
201651206021+莫武林+浅析在互联网时代下酒店的营销策略——以湛江民大喜来登酒店为例.doc
用于空间热电转换的耐高温涡轮发电机转子及其装配方法.pdf
用于空间热电转换的耐高温涡轮发电机转子及其装配方法.pdf
用于空间热电转换的耐高温涡轮发电机转子及其装配方法.pdf
用于空间热电转换的耐高温涡轮发电机转子及其装配方法.pdf
用于空间热电转换的耐高温涡轮发电机转子及其装配方法.pdf
用于空间热电转换的耐高温涡轮发电机转子及其装配方法.pdf
论《离骚》诠释史中的“香草”意蕴.docx