




如果您无法下载资料,请参考说明:
1、部分资料下载需要金币,请确保您的账户上有足够的金币
2、已购买过的文档,再次下载不重复扣费
3、资料包下载后请先用软件解压,在使用对应软件打开
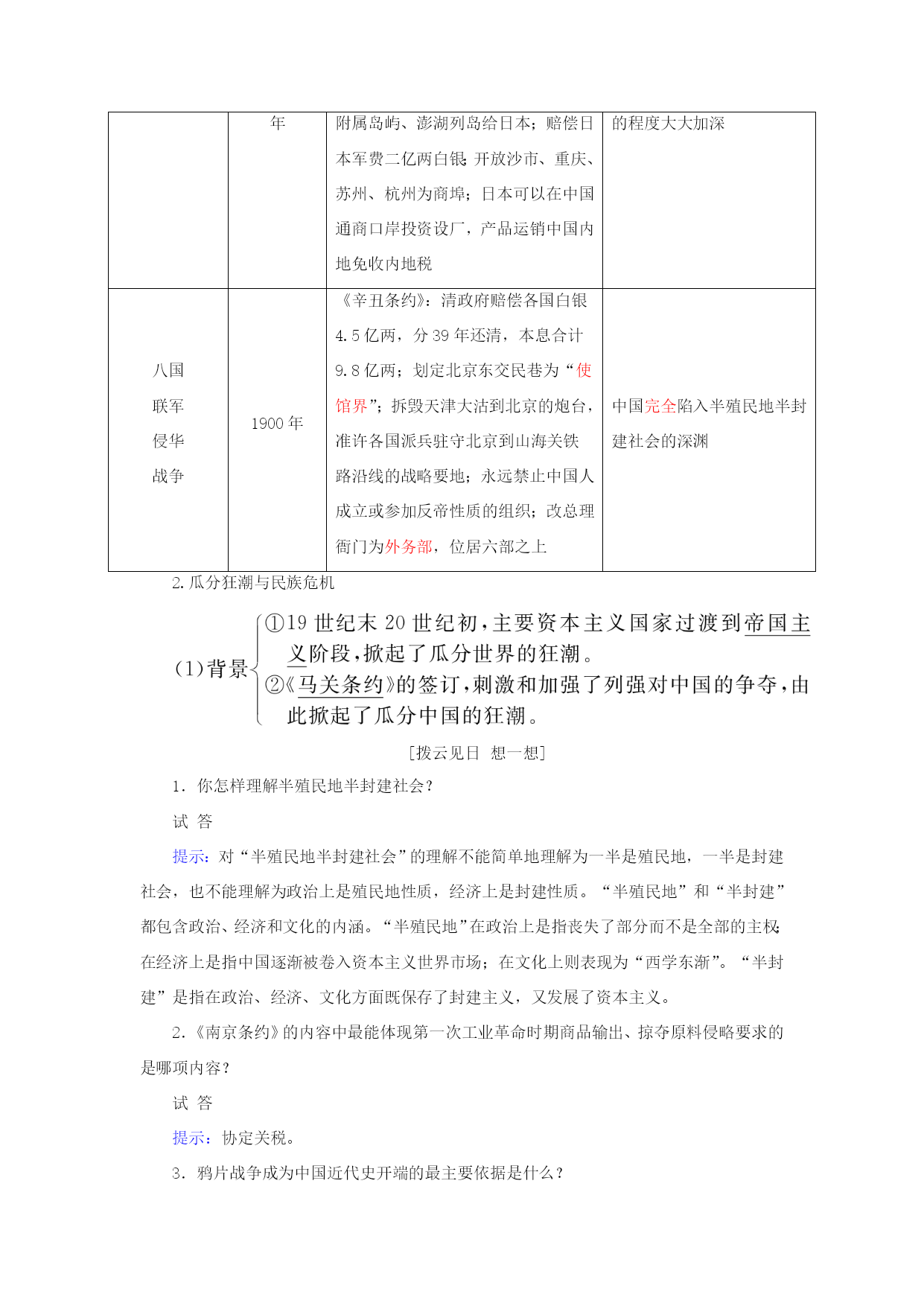
【金版教程】2017一轮历史人民版复习教案:第6讲近代前期列强入侵和中国军民维护国家主权的斗争教案人民版 第三单元近代中国反侵略、求民主的潮流 单元宏观概览 内容时期屈辱史探索史两次鸦片战争后的中国19世纪中期,西方列强先后发动了两次鸦片战争,中国开始沦为半殖民地半封建社会农民阶级农民阶级发动了太平天国运动,沉重打击了中外反动势力,由于阶级的局限性,最终以失败告终甲午中日战争后的中国19世纪末20世纪初,西方列强先后发动了甲午中日战争和八国联军侵华战争,中国完全沦为半殖民地半封建社会资产阶级资产阶级为挽救民族危机,发动了戊戌变法和辛亥革命,辛亥革命推翻了中国两千多年的君主专制制度,建立了资产阶级共和国,最终仍以失败告终新民主主义革命第一次世界大战后,美日成为侵华的主力。日本侵华步伐不断加快,九一八事变占领东北,七七事变后发动全面侵华战争无产阶级五四运动后,工人阶级登上政治舞台,并创建了工人阶级政党——中国共产党。中国共产党与国民党合作领导了国民大革命和抗日战争,领导中国人民推翻了南京国民政府的反动统治,终于完成了民主革命任务 主旨中国近代史既是西方列强不断侵华,变中国为半殖民地半封建社会的历史,也是中国人民为争取民族独立和民主富强而不断探索的历史 第6讲近代前期列强入侵和中国军民维护国家主权的斗争 课时名片 课标要求:列举1840年至1900年间西方列强的侵华史实,概述中国军民反抗外来侵略斗争的事迹,体会中华民族英勇不屈的斗争精神。 考纲明示:1840年至1900年间列强侵略与中国人民的反抗斗争。 eq\a\vs4\al([主干知识理一理]) 一、1840年至1900年间西方列强对中国的侵略 1.西方列强四次侵华战争 (1)背景eq\b\lc\{\rc\(\a\vs4\al\co1(①西方资本主义迅速发展。,②中国落后,国力衰弱。)) (2)战争 战争名称时间签订条约及内容影响鸦片战争1840~1842年《南京条约》:割香港岛给英国,赔款2100万银元;开放广州、厦门、福州、宁波、上海五处为通商口岸;英国商人进出口货物缴纳的税款,中国须同英国商定中国由一个独立自主的封建国家开始沦为半殖民地半封建国家第二次鸦片战争1856~1860年《天津条约》:允许外国公使进驻北京,增开沿海沿江十处通商口岸;赔偿英法巨额白银;允许外国人到中国内地游历、经商和传教;外国军舰和商船可在长江各口岸通航等 《北京条约》: 承认《天津条约》有效;增开天津为商埠;割九龙司地方一区给英国;对英、法赔款各增至800万两白银中国半殖民地半封建化的程度加深中日甲午战争1894~1895年《马关条约》:割辽东半岛、台湾及附属岛屿、澎湖列岛给日本;赔偿日本军费二亿两白银;开放沙市、重庆、苏州、杭州为商埠;日本可以在中国通商口岸投资设厂,产品运销中国内地免收内地税中国社会半殖民地半封建化的程度大大加深八国 联军 侵华 战争1900年《辛丑条约》:清政府赔偿各国白银4.5亿两,分39年还清,本息合计9.8亿两;划定北京东交民巷为“使馆界”;拆毁天津大沽到北京的炮台,准许各国派兵驻守北京到山海关铁路沿线的战略要地;永远禁止中国人成立或参加反帝性质的组织;改总理衙门为外务部,位居六部之上中国完全陷入半殖民地半封建社会的深渊2.瓜分狂潮与民族危机 eq\a\vs4\al([拨云见日想一想]) 1.你怎样理解半殖民地半封建社会? 试答 提示:对“半殖民地半封建社会”的理解不能简单地理解为一半是殖民地,一半是封建社会,也不能理解为政治上是殖民地性质,经济上是封建性质。“半殖民地”和“半封建”都包含政治、经济和文化的内涵。“半殖民地”在政治上是指丧失了部分而不是全部的主权;在经济上是指中国逐渐被卷入资本主义世界市场;在文化上则表现为“西学东渐”。“半封建”是指在政治、经济、文化方面既保存了封建主义,又发展了资本主义。 2.《南京条约》的内容中最能体现第一次工业革命时期商品输出、掠夺原料侵略要求的是哪项内容? 试答 提示:协定关税。 3.鸦片战争成为中国近代史开端的最主要依据是什么? 试答 提示:中国社会性质发生了变化。 4.鸦片战争中国失败的根本原因是什么? 试答 提示:落后的封建主义无法战胜先进的资本主义。 5.两次鸦片战争的本质相同吗? 试答 提示:两次鸦片战争本质上是相同的,侵略者发动战争的根本目的都是要打开中国市场和掠夺中国财富。 6.有人说:“中英战争就像一剂鸦片,榨干中国血液的同时也带来了回生的希望。”你是否赞同这种说法? 试答 (2)过程eq\b\lc\{\rc\(\a\vs4\al\co1(①三国干涉还辽是列强瓜分中国的开端。,②强占租借地,划分“势力范围”。,③美国提出“门户开放”政策。)) 内容在承认列强在华“势力范围

睿德****找我
实名认证
内容提供者


最近下载
一种胃肠道超声检查助显剂及其制备方法.pdf
201651206021+莫武林+浅析在互联网时代下酒店的营销策略——以湛江民大喜来登酒店为例.doc
201651206021+莫武林+浅析在互联网时代下酒店的营销策略——以湛江民大喜来登酒店为例.doc
用于空间热电转换的耐高温涡轮发电机转子及其装配方法.pdf
用于空间热电转换的耐高温涡轮发电机转子及其装配方法.pdf
用于空间热电转换的耐高温涡轮发电机转子及其装配方法.pdf
用于空间热电转换的耐高温涡轮发电机转子及其装配方法.pdf
用于空间热电转换的耐高温涡轮发电机转子及其装配方法.pdf
用于空间热电转换的耐高温涡轮发电机转子及其装配方法.pdf
论《离骚》诠释史中的“香草”意蕴.docx