试题-全国-2016_2017版中考化学总复习 第5单元 化学方程式 第10讲 化学方程式的书写及计算考点跟踪 新人教版.doc
立即下载





如果您无法下载资料,请参考说明:
1、部分资料下载需要金币,请确保您的账户上有足够的金币
2、已购买过的文档,再次下载不重复扣费
3、资料包下载后请先用软件解压,在使用对应软件打开
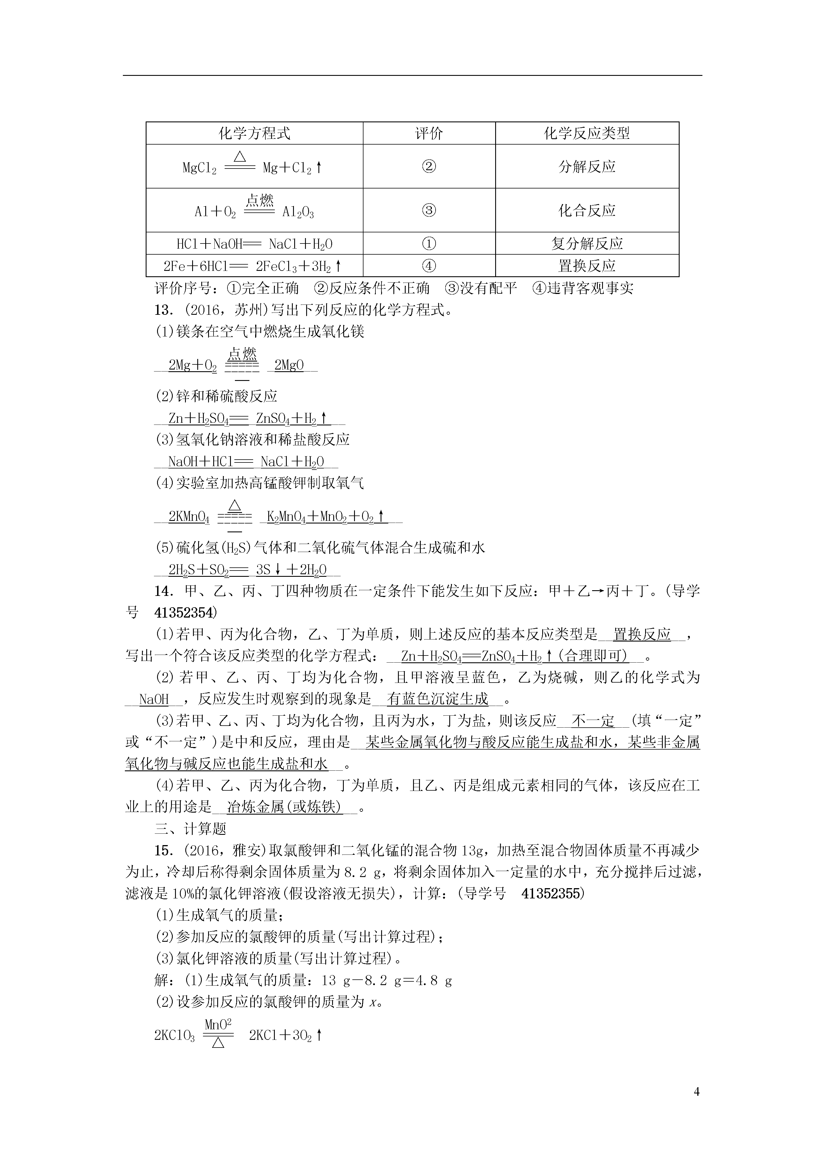
4第10讲化学方程式的书写及计算一、选择题1.(2016,淄博)用稀盐酸除去铁锈主要成分的原理是(D)(导学号41352343)A.FeO+2HCl===FeCl2+H2OB.FeO+2HCl===FeCl3+H2OC.Fe2O3+6HCl===2FeCl2+3H2OD.Fe2O3+6HCl===2FeCl3+3H2O2.根据化学方程式不能获得的信息是(B)(导学号41352344)A.该反应中的反应物和生成物B.化学反应的快慢C.反应发生所需要的条件D.参加反应的各粒子的相对数量3.(2016,衡阳)FeS2常用于在接触法制硫酸过程中产生SO2,其化学方程式为:4FeS2+11O2eq\o(=====,\s\up7(高温))2X+8SO2,则X的化学式为(B)(导学号41352345)A.FeOB.Fe2O3C.Fe3O4D.FeSO44.(2015,济宁)下列化学反应中,元素的化合价没有发生变化的是(B)(导学号41352346)①CO2+H2O===H2CO3②NH4HCO3eq\o(=====,\s\up7(△))H2O+CO2↑+NH3↑③2H2S+O2eq\o(=====,\s\up7(点燃))2S↓+2H2O④2NaOH+CuCl2===Cu(OH)2↓+2NaClA.①②③B.①②④C.②③④D.①③④5.(2015,成都)按下表进行实验,有关说法及分析错误的是(D)(导学号41352347)向少量NaOH溶液中滴加CuSO4溶液向少量BaCl2溶液中滴加CuSO4溶液现象①白色沉淀化学方程式CuSO4+2NaOH===Cu(OH)2↓+Na2SO4②A.①有蓝色沉淀B.②反应的化学方程式为CuSO4+BaCl2===BaSO4↓+CuCl2C.两个反应都属于复分解反应D.只要有沉淀生成的反应就属于复分解反应6.(2016,宜宾)下列化学方程式及反应类型均正确的是(D)(导学号41352348)化学方程式反应类型ACO+O2===CO2化合反应B2KMnO4eq\o(=====,\s\up7(△))K2MnO2+MnO2+2O2↑分解反应C2Ag+H2SO4===Ag2SO4+H2↑置换反应DCuSO4+BaCl2===CuCl2+BaSO4↓复分解反应7.(2015,宜宾)用CO2和NH3合成尿素[CO(NH2)2]是固定和利用CO2的成功范例。化学反应方程式为CO2+2NH3eq\o(=====,\s\up7(一定条件))CO(NH2)2+H2O,下列说法正确的是(C)(导学号41352349)A.上述反应共涉及到三种氧化物B.C、H、O、N四种元素均位于周期表第二周期C.尿素含氮量高,是一种很好的氮肥D.尿素中含有CO分子8.(2016,广安)物质X在4.8g氧气中恰好完全燃烧,反应方程式为X+3O2eq\o(=====,\s\up7(点燃))RO2+2SO2,测得RO2和SO2的质量分别为2.2g和6.4g,下列判断中正确的是(B)(导学号41352350)A.参加反应的X的质量为4.3gB.X的相对分子质量为76C.X中含有R元素、S元素、O元素D.产物为气态时都是空气污染物9.(2015,遵义)质量守恒定律是帮助我们认识化学反应实质的重要理论,在化学反应aA+bB===cC+dD中,下列说法正确的是(D)(导学号41352351)A.化学计量数a和b之和一定等于c与d之和B.若A和C都是盐,则该反应一定是复分解反应C.反应物A和B的质量比一定等于生成物C和D的质量比D.若取xgA和xgB反应,生成C和D的质量总和不一定等于2xg10.(2016,泸州)向5.6g铁中加入200g硫酸溶液,铁与硫酸溶液恰好完全反应,下列有关说法正确的是(C)(导学号41352352)A.反应后溶液中的溶质是Fe2(SO4)3B.反应后溶液中SOeq\o\al(2-,4)质量是9.8gC.原硫酸溶液的溶质质量分数是4.9%D.反应后溶液的质量是205.5g11.(2016,扬州)以FeSO4为原料制备铁黑颜料Fe3O4(其中Fe既有+2价,也有+3价)的过程如图:“转化”过程的反应为:4Fe(OH)2+O2+2H2O===4Fe(OH)3。若原料中含FeSO49.12t,下列说法正确的是(C)(导学号41352353)A.理论上与FeSO4反应的NaOH溶液的质量为4.8tB.理论上“转化”过程中参与反应的O2的质量为320kgC.该方法理论上最终可以获得Fe3O4的质量为4.64tD.若“转化”过程中参与反应的O2过量,则最终所得固体的质量偏小二、填

新月****姐a
实名认证
内容提供者


最近下载
一种胃肠道超声检查助显剂及其制备方法.pdf
201651206021+莫武林+浅析在互联网时代下酒店的营销策略——以湛江民大喜来登酒店为例.doc
201651206021+莫武林+浅析在互联网时代下酒店的营销策略——以湛江民大喜来登酒店为例.doc
用于空间热电转换的耐高温涡轮发电机转子及其装配方法.pdf
用于空间热电转换的耐高温涡轮发电机转子及其装配方法.pdf
用于空间热电转换的耐高温涡轮发电机转子及其装配方法.pdf
用于空间热电转换的耐高温涡轮发电机转子及其装配方法.pdf
用于空间热电转换的耐高温涡轮发电机转子及其装配方法.pdf
用于空间热电转换的耐高温涡轮发电机转子及其装配方法.pdf
论《离骚》诠释史中的“香草”意蕴.docx