




如果您无法下载资料,请参考说明:
1、部分资料下载需要金币,请确保您的账户上有足够的金币
2、已购买过的文档,再次下载不重复扣费
3、资料包下载后请先用软件解压,在使用对应软件打开
用心爱心专心前七单元测试题可能用到的相对原子质量:H-1,O-16,C-12,N-14,Cl-35.5,K-39,Mn-55,pd-106一、选择题(共18分,每小题只有一个正确选项。)www.zk5u.com中考资源网www.zk5u.com中考资源网1.下列现象,属于化学变化的是www.zk5u.com中考资源网(www.zk5u.com中考资源网)www.zk5u.com中考资源网A.电灯发光www.zk5u.com中考资源网B.玻璃破碎www.zk5u.com中考资源网C.饭菜变馊www.zk5u.com中考资源网D.自行车车胎爆裂2.下列各组物质中,都属于混合物的是www.zk5u.com中考资源网(www.zk5u.com中考资源网)www.zk5u.com中考资源网A.海水、水银www.zk5u.com中考资源网B.不锈钢菜刀、铁矿石www.zk5u.com中考资源网www.zk5u.com中考资源网C.干冰、冰水混合物www.zk5u.com中考资源网D.石墨、氧化铁3.对下列物质燃烧现象的描述正确的是www.zk5u.com中考资源网(www.zk5u.com中考资源网)www.zk5u.com中考资源网A.红磷在空气中燃烧产生白色浓雾www.zk5u.com中考资源网B.细铁丝在氧气中燃烧后生成白色固体C.硫在氧气中燃烧发出明亮的蓝紫色火焰www.zk5u.com中考资源网D.一氧化碳在氧气中燃烧发出黄色火焰5.关于实验方法的归纳错误的是www.zk5u.com中考资源网(www.zk5u.com中考资源网)www.zk5u.com中考资源网A.玻璃容器都可以做反应容器B.制取气体时,应先检查装置的气密性C.取用固体药品,一般用药匙,有些块状药品可用镊子夹取D.点燃可燃性气体前必须检验气体纯度6.燃着的火柴梗竖直向上,火柴梗不易继续燃烧,其原因是www.zk5u.com中考资源网(www.zk5u.com中考资源网)www.zk5u.com中考资源网A.火柴梗温度达不到着火点www.zk5u.com中考资源网B.火柴梗着火点高C.火柴梗着火点低www.zk5u.com中考资源网D.火柴梗接触气气少7.“钻石恒久远,一颗永流传”这句广告词被美国《广告时代》评为20世纪的经典广告之一,该广告词能体现的钻石的性质是www.zk5u.com中考资源网(www.zk5u.com中考资源网)www.zk5u.com中考资源网A.硬度大www.zk5u.com中考资源网B.不能导电www.zk5u.com中考资源网C.化学性质稳定www.zk5u.com中考资源网D.熔点低8.食用下列食品,不会对人体健康造成危害的是www.zk5u.com中考资源网(www.zk5u.com中考资源网)www.zk5u.com中考资源网A.用甲酫溶液浸泡的海鲜品www.zk5u.com中考资源网B.用工业食盐腌制的泡菜C.霉变的大米、花生www.zk5u.com中考资源网D.牛奶经工业发酵后得到的酸奶9.法医常用马氏试砷法来证明是否砒霜中毒,其化学原理为:www.zk5u.com中考资源网R+8HCl+4Zn===4ZnCl2+3H2O+2As+H2↑(R表示砒霜的化学式)则砒霜的化学式为www.zk5u.com中考资源网(www.zk5u.com中考资源网)www.zk5u.com中考资源网A.As2O3www.zk5u.com中考资源网B.As2Owww.zk5u.com中考资源网C.AsOwww.zk5u.com中考资源网D.As2O510.下列关于纳米的叙述错误的是www.zk5u.com中考资源网(www.zk5u.com中考资源网)A.纳米是一个长度单位,符号nmB.人们在纳米尺度内发现很多新的现象,给技术上带来很多新进展C.纳米技术是现代科学技术的前沿,我国在这方面的研究具有世界先进水平D.所有的高科技产品都与纳米技术有关11.某化学活动小组做了如下四条设想,你认为可行的是www.zk5u.com中考资源网(www.zk5u.com中考资源网)A.工业上可用“蒸馏法”淡化海水来解决我国的淡水危机B.让塑料制品走出我们的生活,如用布袋完全取代塑料袋以解决“白色污染”C.当石油枯竭时,可用高粱、玉米和薯类等来制造酒精代替汽油作内燃机的燃料D.为防止CO中毒,在煤炉旁放一大盆水12.中国科学技术大学钱逸泰教授等以CCl4和金属钠为原料,在特定条件下制造出纳米级金刚石粉末。该成果发表在世界最权威的《科学》杂志上,立即被科学家们高度评价为“稻草变黄金”。下列说法中不正确的是www.zk5u.com中考资源网(www.zk5u.com中考资源网)

鸿朗****ka
实名认证
内容提供者


最近下载
一种胃肠道超声检查助显剂及其制备方法.pdf
201651206021+莫武林+浅析在互联网时代下酒店的营销策略——以湛江民大喜来登酒店为例.doc
201651206021+莫武林+浅析在互联网时代下酒店的营销策略——以湛江民大喜来登酒店为例.doc
用于空间热电转换的耐高温涡轮发电机转子及其装配方法.pdf
用于空间热电转换的耐高温涡轮发电机转子及其装配方法.pdf
用于空间热电转换的耐高温涡轮发电机转子及其装配方法.pdf
用于空间热电转换的耐高温涡轮发电机转子及其装配方法.pdf
用于空间热电转换的耐高温涡轮发电机转子及其装配方法.pdf
用于空间热电转换的耐高温涡轮发电机转子及其装配方法.pdf
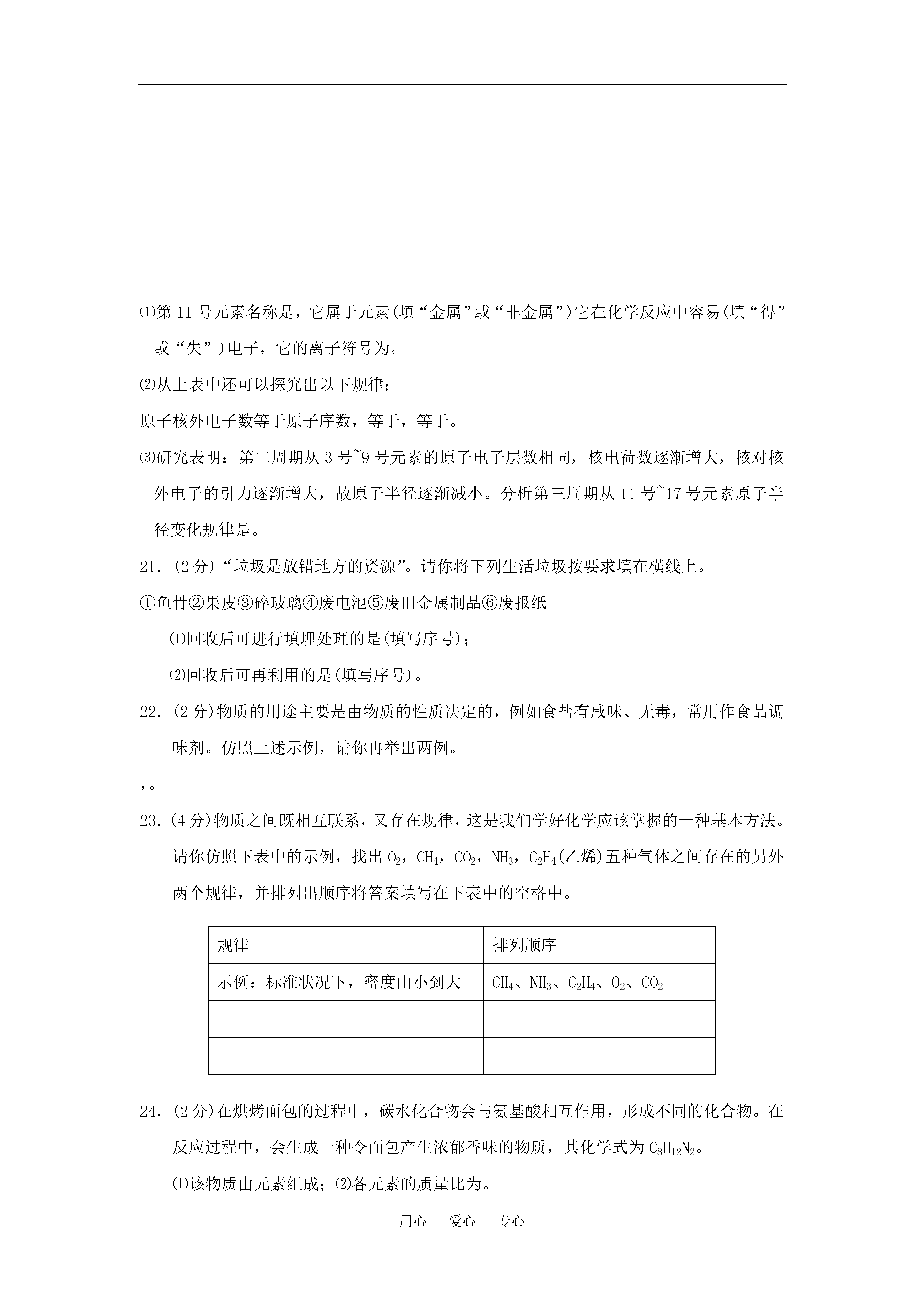
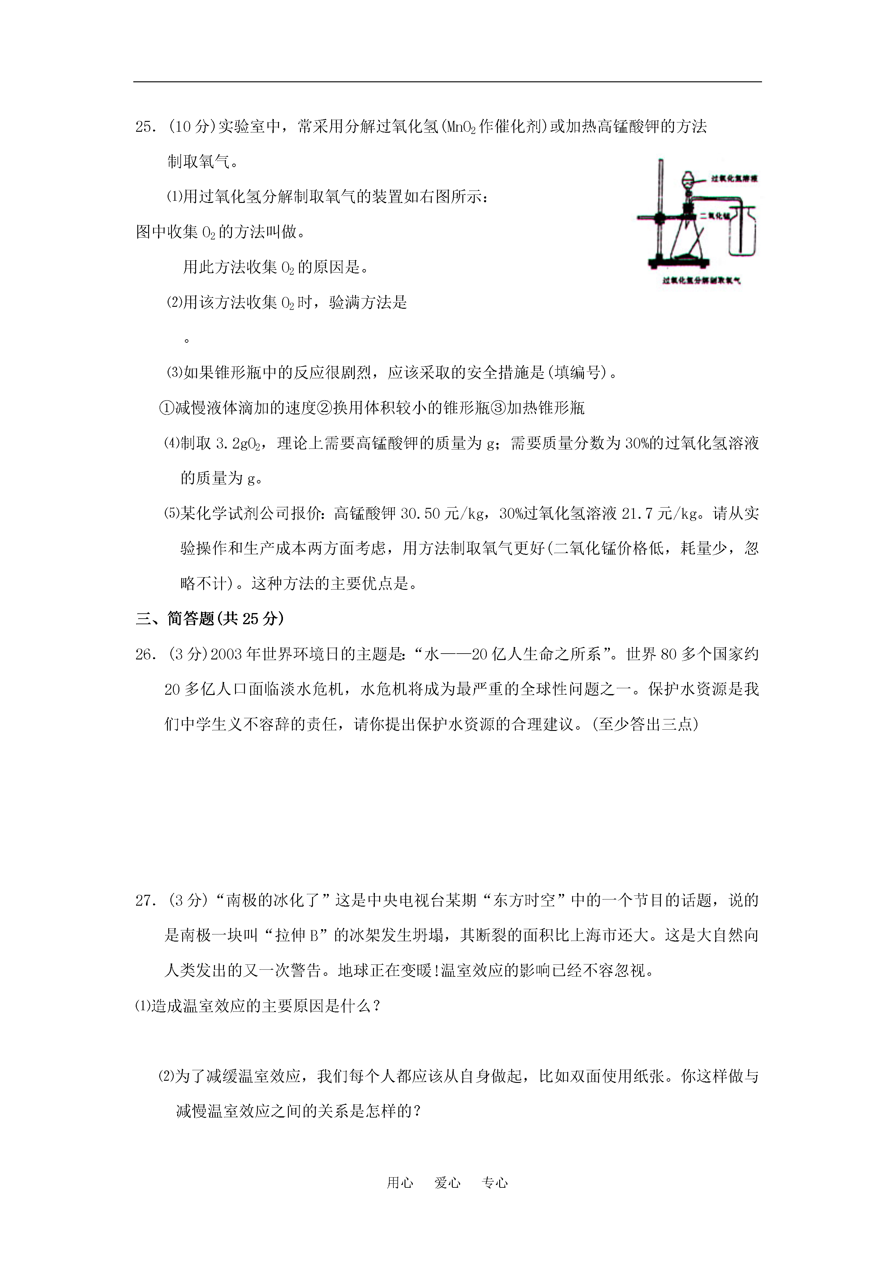
论《离骚》诠释史中的“香草”意蕴.docx