




如果您无法下载资料,请参考说明:
1、部分资料下载需要金币,请确保您的账户上有足够的金币
2、已购买过的文档,再次下载不重复扣费
3、资料包下载后请先用软件解压,在使用对应软件打开
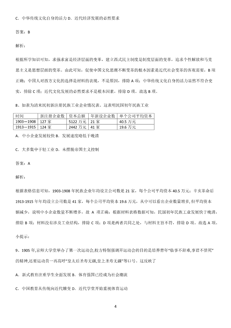
通用版带答案高中历史上第六单元辛亥革命与中华民国的建立知识点梳理 单选题 1、一位用英文署名的女青年致信《新青年》的诸位编者说:“我想做一新女子!并使他人也做新女子!……我的 新女子,乃要合着二十世纪新潮流的趋势,享国家平等的幸福。”这表明当时 A.新文化运动促进女性解放B.批判礼教成为社会共识 C.男女平等的思想深入人心D.新潮女性反抗传统习俗 答案:A 解析: 根据“我想做一新女子!并使他人也做新女子!……我的新女子,乃要合着二十世纪新潮流的趋势,享国家平等的 幸福。”可得出新文化运动中的《新青年》宣扬女权主义,推动女性的解放,A项正确;“共识”的说法错误,排 除B项;材料不能说明男女平等,排除C项;材料体现的并不是新潮女性,排除D项。故选A项。 小提示: 2、1911年10月中旬,刚抵达美国的孙中山从当地报纸上看到一条与中国有关的最新消息他当时的第一想法就 是尽快回国,亲自指导革命。这一“消息”应是 A.兴中会的成立B.武昌起义爆发C.中华民国成立D.《临时约法》颁行 答案:B 解析: 根据材料及所学知识可知,1911年10月10日,武昌起义爆发,时间符合,且属于资产阶级民主革命,符合题 意,B项正确;兴中会成立于1894年,时间不符合,排除A项;中华民国成立于1912年元旦,排除C项; 1 《临时约法》颁行于1912年3月,时间不符合,排除D项。故选B项。 3、近代某年某月上海《民立报》登载一篇题为“北伐声中之筹款”的文章,写道:“袁世凯违背公法,图翻和议, 民国军人更激动公愤,北伐万难再缓”,材料所谈论的事件 A.发生在国民革命时期B.有利于推动政治革命进程 C.由南京国民政府主导D.促进了国共两党团结合作 答案:B 解析: 根据材料“袁世凯”“图翻和议”可知,这是辛亥革命时期南北方议和之时,这一事件有助于推动辛亥革命,推动政 治革命进程,B项正确;国民革命时期,袁世凯已经去世,排除A项;1927年南京国民政府成立,排除C项; 辛亥革命时期,中共尚未诞生,排除D项。故选B项。 4、关于新文化运动与传统文化的关系,有人认为新文化运动割裂旧文化。但有学者指出,仅凭新文化运动对旧 文化的批判就断言割裂,实在是低估了旧文化的生命力。这一学者的观点 A.过于强调了新旧文化的对立关系B.对传统儒家伦理道德竭力推崇 C.深受西方民主与科学思想的影响D.对新文化运动的认识较为客观 答案:D 解析: 材料“仅凭新文化运动对旧文化的批判就断言割裂,实在是低估了旧文化的生命力”体现的是该学者认为新文化运 动并未完全割裂新旧文化之间的联系,对新文化运动的认识较为客观,D项正确;材料强调的是新旧文化之间 的联系,非对立,排除A项;材料与对儒家伦理道德的推崇说法无关,排除B项;材料与深受西方民主与科学 思想的影响的说法无关,排除C项。故选D项。 小提示: 5、民国初年南京临时政府通令全国使用阳历,但在农村仍然使用旧历;抵制剪辫运动在偏远农村十分普遍,在城 市也司空见惯:不少妇女对放足不以为然,依然我行我素。这些现象说明当时 2 A.生产力发展不平衡B.群众对民主革命漠不关心 C.政府政策脱离民众D.守旧与革新贯穿社会生活 答案:D 解析: 根据材料信息并结合所学知识可知,南京临时政府通令全国使用阳历、剪辫、放足是社会革新,但群众的守旧思想 在社会生活中仍普遍存在,D项正确;使用阳历、剪辫、放足等反映的是百姓生活中衣食住行等社会现象,并不是 经济现象,且题干中有“在城市也司空见惯”,排除A项;生活习惯的守旧不能反映群众对民主革命漠不关心,排除B 项;材料信息无法体现政府政策是否脱离民众,排除C项。故选D项。 6、辛亥革命时期,孙中山期望袁世凯反清,并表示让袁世凯做总统,以期尽快完成全国统一,达到“以和平收 革命之功”的目的。黄兴也认为袁世凯是拿破仑、华盛顿,认为“今南北一家,总统得人,民国从此万年”。这表 明当时 A.部分革命派未意识到革命的艰巨性B.清王朝统治基础遭到削弱 C.革命主要任务是结束军阀分裂割据D.袁世凯担任总统顺应民心 答案:A 解析: 孙中山和黄兴均没有认清袁世凯的真正面目,且寄希望于袁世凯完成革命任务,并认为“以和平收革命之功”和 “民国从此万年”,故A项正确;材料的核心是孙中山和黄兴对袁世凯的看法,而不是袁世凯开始逼迫清帝退位, 排除B项;革命的主要任务是反帝反封建,此时还没有出现军阀分裂局面,排除C项;革命派部分领导人赞成 袁世凯担任总统,不等于袁世凯担任总统顺应民心,排除D项。故选A项。 7、19世纪60-90年代,中国文化思潮主要是求强求富;19世纪90-20世纪初年,主要是要求建立西

明钰****甜甜
实名认证
内容提供者


最近下载
一种胃肠道超声检查助显剂及其制备方法.pdf
201651206021+莫武林+浅析在互联网时代下酒店的营销策略——以湛江民大喜来登酒店为例.doc
201651206021+莫武林+浅析在互联网时代下酒店的营销策略——以湛江民大喜来登酒店为例.doc
用于空间热电转换的耐高温涡轮发电机转子及其装配方法.pdf
用于空间热电转换的耐高温涡轮发电机转子及其装配方法.pdf
用于空间热电转换的耐高温涡轮发电机转子及其装配方法.pdf
用于空间热电转换的耐高温涡轮发电机转子及其装配方法.pdf
用于空间热电转换的耐高温涡轮发电机转子及其装配方法.pdf
用于空间热电转换的耐高温涡轮发电机转子及其装配方法.pdf
论《离骚》诠释史中的“香草”意蕴.docx