




如果您无法下载资料,请参考说明:
1、部分资料下载需要金币,请确保您的账户上有足够的金币
2、已购买过的文档,再次下载不重复扣费
3、资料包下载后请先用软件解压,在使用对应软件打开
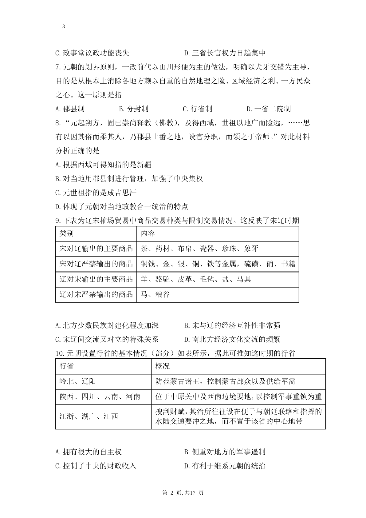
3 第3单元辽宋夏金多民族政权的并立与元朝的统一 【单元测试】高一(统编版中外历史纲要》 选择题(共24小题,每小题2分,满分48分) 1.公元997年,宋廷岁收2200多万缗,收支相抵还余大半;到王安石变法前两 年,收入已高达11000多万缗,收支却亏1500多万缗,“民贫乏食”而反。造成 这种统治危机的根源是 A.社会动乱B.自然灾害C.吏治腐败D.制度构建 2.宋朝时期推行的任官回避制度,是在前代的基础上逐渐完善起来的。《宋史》 载:“惟不许官本贯州县及邻境”。该制度旨在 A.瓦解宗法体系B.健全地方行政机构 C.加强中央集权D.完善地方监察制度 3.宋代中央政府发递文书有两大渠道:一条是按制度规定,经过门下省的通进司、 进奏院进行发布;另一条是制度外,绕过中央官僚集团,由御前经入内内侍省直接 下发。这体现了宋代 A.监督官员力度较大B.君相权力矛盾突出 C.国家官僚机构臃肿D.地方管理制度混乱 4.宋朝经过摸索,创建了路制。一改汉州、唐道固定区域、固定治所、固定机构、 固定人员、权力集中的设置原则。路以交通路线为主干来划分,采取分而治之、 相互牵制的方针。这一建制 A.旨在扩大宋朝疆域B.体现了文武分权的特点 C.打破了市坊的界限D.有利于解决藩镇割据现象 5.宋代除向工商行户收取商税外,官府需要的材料、人工,都向各行初派;熙宁 六年(1073年)八月,开封府开始实行免役法,各工商行户出免役钱后,不再 向官府无偿提供物品或服劳役。免役法的推行 A.反映了重农抑商政策的松弛B.使商人政治地位得到提高 C.导致了大土地所有制的出现D.有助于宋代工商业的发展 6.唐代政事堂下发政令的文书,称为“堂帖”。宋代皇帝认为“前代中书以堂帖 指挥,其势重于敕命”,遂用“札子”代替“堂帖”,由宰相、副相、参知政事依 次押字于下。这反映了宋代 A.君主专制进一步强化B.中书门下职责分工不清 , 3 C.政事堂议政功能丧失D.三省长官权力日趋集中 7.元朝的划界原则,一改前代以山川形便为主的做法,明确以犬牙交错为主导, 目的是从根本上消除各地方赖以自重的自然地理之险、区域经济之利、一方民众 之心。这一原则是指 A.郡县制B.分封制C.行省制D.一省二院制 8.“元起朔方,固已崇尚释教(佛教),及得西域,世祖以地广而险远,……思 有以因其俗而柔其人,乃郡县土番之地,设官分职,而领之于帝师。”对此材料 分析正确的是 A.根据西域可得知指的是新疆 B.对当地用郡县制进行管理,加强了中央集权 C.元世祖指的是成吉思汗 D.体现了元朝对当地政教合一统治的特点 9.下表为辽宋榷场贸易中商品交易种类与限制交易情况。这反映了宋辽时期 类别内容 宋对辽输出的主要商品茶、药材、布帛、瓷器、珍珠、象牙 宋对辽严禁输出的商品铜钱、金、银、铜、铁等金属,硫磺、硝、书籍 辽对宋输出的主要商品羊、骆驼、皮革、毛毡、盐、马具 辽对宋严禁输出的商品马、粮谷 A.北方少数民族封建化程度加深B.宋与辽的经济互补性非常强 C.宋辽间交流又对立的特殊关系D.南北方经济文化交流的频繁 10.元朝设置行省的基本情况(部分)如表所示,据此可推知这时期的行省 行省概况 岭北、辽阳防范蒙古诸王,控制蒙古部众以及供给军需 陕西、四川、云南、河南位于中原关中及西南边境要地,以控制军事重镇为重 搜刮财赋,其治所往往设在便于与朝廷联络和指挥的 江浙、湖广、江西 水陆交通要冲之地,而不置于该省的中心地带 A.拥有很大的自主权B.侧重对地方的军事遏制 C.控制了中央的财政收入D.有利于维系元朝的统治 , 3 11.中国古代政治制度的演变要解决的核心问题是如何加强中央集权和君主专制, 下列措施中有效地加强了中央集权的是 A.汉武帝实行中朝制度B.元朝实行行省制度 C.明成祖设置内阁D.清朝设置军机处 12.元朝时,路、府、州县在行省督办下征集赋税,由行省汇总并将其中七成解 运京师,留三成供地方支用;行省严格管束地方的经费,有权批准金额在一千锭 以内的开量销。行省的这些规定 A.有利于增加国家收入B.体现集权与分权的结合 C.造成了地方积贫积弱D.因权力过大易滋生腐败 13.有学者描述:“胡人之官,领番中职事者皆胡服,谓之契丹官。枢密、宰臣则 曰北枢密、北宰相。领燕中职事者,虽胡人亦汉服,谓之汉官。执政者则曰南宰 相、南枢密”。该描述说明 A.南北服饰交流频繁B.辽朝职官因俗而治 C.辽宋制度相互借鉴D.契丹生活方式改变 14.元朝行省的划界原则,一改前代以山川形便为主的做法,明确以犬牙交错为 主导……为了打破太行山之险,让腹里地跨太行山东西两侧,合并山东、山西、 河北、蒙古等地。为了打破南岭之险,采取南北纵切的方法,让湖广行省越过南 岭而有广西之地,又使江西行省跨

萌运****魔王
实名认证
内容提供者


最近下载
一种胃肠道超声检查助显剂及其制备方法.pdf
201651206021+莫武林+浅析在互联网时代下酒店的营销策略——以湛江民大喜来登酒店为例.doc
201651206021+莫武林+浅析在互联网时代下酒店的营销策略——以湛江民大喜来登酒店为例.doc
用于空间热电转换的耐高温涡轮发电机转子及其装配方法.pdf
用于空间热电转换的耐高温涡轮发电机转子及其装配方法.pdf
用于空间热电转换的耐高温涡轮发电机转子及其装配方法.pdf
用于空间热电转换的耐高温涡轮发电机转子及其装配方法.pdf
用于空间热电转换的耐高温涡轮发电机转子及其装配方法.pdf
用于空间热电转换的耐高温涡轮发电机转子及其装配方法.pdf
论《离骚》诠释史中的“香草”意蕴.docx