




如果您无法下载资料,请参考说明:
1、部分资料下载需要金币,请确保您的账户上有足够的金币
2、已购买过的文档,再次下载不重复扣费
3、资料包下载后请先用软件解压,在使用对应软件打开
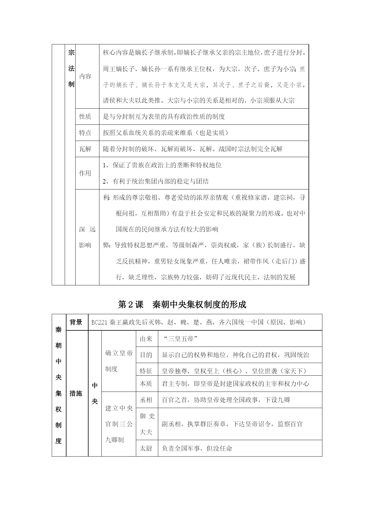
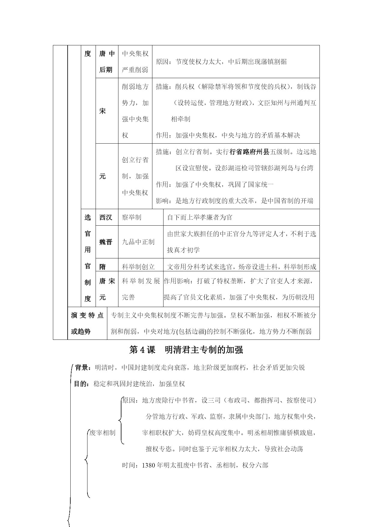
第一单元古代中国的政治制度 第1课夏商周的政治制度 早期政治制度夏朝开始:王位世袭制(世卿世禄制或世定制、世官制);商:内服外服制西周分封制背景前1046年,周武王灭商,以镐京为中心建立西周,控制地区辽阔目的1、“封建亲戚,以藩屏周”拱卫王室 2、适应人口不断发展、疆域不断扩大的需求,为了进行有效统治 最根本:巩固奴隶制国家政权统治性质奴隶社会的政治制度实施者武王开始,周公旦大规模分封。分封的大多数是同姓子弟内容1、分封诸侯对象:周王把土地和人民授于王族、功臣、古代帝王的后代 2、被封诸侯的义务:服从周王命令、镇守疆土、随从作战、交纳贡赋、朝觐述职等 3、被封诸侯的权利:职位世袭、对卿大夫再分封、设置官员、建立武装、征派赋役等 4、受封的诸侯在自己的封疆内实行再分封卿大夫,卿大夫再分封士,士以下不再分封。卿大夫和士也要承担义务(天子-诸侯-卿大夫-士)特点层层分封,等级森严(天子-诸侯-卿大夫-士),带有家族统治色彩作用前期加强了王权,巩固了统治,扩大了统治范围,发展了交通,促进了边疆开发,使周成为强国局限诸侯有相对的独立性,为以后埋下割据混战根源破坏瓦解西周后期,诸侯势力强大,王权衰弱,血缘关系疏远,分封制开始受到破坏。春秋时开始瓦解,战国末年,分封制完全瓦解(根源:生产力发展)西周宗法制目的根本:巩固分封的统治秩序,保证王权稳定 直接:解决贵族间权力、土地和财产的争夺的矛盾内容核心内容是嫡长子继承制。即嫡长子继承父亲的宗主地位,庶子进行分封。周王嫡长子、嫡长孙一系有继承王位权,为大宗,次子、庶子为小宗;庶子的嫡长子、嫡长孙于本支又是大宗,其次子、庶子之后裔,又是小宗。诸侯和大夫以此类推。大宗与小宗的关系是相对的,小宗须服从大宗性质是与分封制互为表里的具有政治性质的制度特点按照父系血统关系的亲疏来维系(也是实质)瓦解随着分封制的破坏、瓦解而破坏、瓦解。战国时宗法制完全瓦解作用1、保证了贵族在政治上的垄断和特权地位 2、有利于统治集团内部的稳定与团结深远影响利:形成的尊宗敬祖、尊老爱幼的浓厚亲情观(重视修家谱,建宗祠,寻根问祖,互相帮助)有益于社会安定和民族的凝聚力的形成。也对中国现在的民间继承方法有较大的影响 弊:导致特权思想严重,等级制森严,崇尚权威,家(族)长制盛行,缺乏反抗精神,重男轻女现象严重,任人唯亲,裙带作风(走后门)盛行,缺乏理性,宗族势力较强,妨碍了近现代民主、法制的发展 第2课秦朝中央集权制度的形成 秦朝中央集权制度的形成背景BC221秦王赢政先后灭韩、赵、魏、楚、燕、齐六国统一中国(原因、影响)措施中央确立皇帝制度由来“三皇五帝”目的显示自己的权势和地位,神化自己的君权,巩固统治特征皇帝独尊、皇权至上(核心)、皇位世袭(家天下)本质君主专制,即皇帝是封建国家政权的主宰和权力中心建立中央官制三公九卿制丞相百官之首,协助皇帝处理全国政事,下设九卿御史大夫副丞相,执掌群臣奏章,下达皇帝诏令,监察百官太尉负责全国军事,但没任命地方全面推行郡县制,建立地方官制1、县是郡的下级行政机构,郡守和县令(长)分别是郡和县的最高地方长官,他们都由朝廷任命(有利于加强中央集权)。 2、郡守职责:上承中央命令,下督责下属各县,考察县令(长)3、县令(长)职责:治理民众,管理财政、司法、狱讼和兵役 4、县以下是乡、里基层行政机构特点权力高度集中1、以皇权为中心,官职有明确的职责分工,既相互配合,又彼此牵制 2、家天下。地方集权于中央,中央集权于皇帝本质君主专制作用影响秦利有利于巩固统一,有利于封建经济文化的发展,对祖国疆域的初步奠定,巩固国家统一,以及形成中华民族起了重要作用弊1、专制权威导致暴政与权臣乱政,人民处境恶劣,阶级矛盾激化,使秦迅速灭亡 2、钳制了思想,摧残了文化后世它奠定了两千多年封建政治制度的基本格局,为历代封建王朝所沿用。在一定程度上影响了中国政治、经济、文化等方面的自由发展 分封制与郡县制有什么异同 分封制分封制是与宗法制相联系的,是以血缘关系为基础分封的诸侯王位世袭(最主要的不同),并拥有封地诸侯国拥有很强的地方独立性,容易发展为割据势力郡县制郡县制是在国家大一统的条件下实行的,是按地域划分的郡县的官吏由皇帝或朝廷任免调迁,官位不世袭,官吏只有俸禄没有封地郡县则是地方行政机构,受制于中央,有利于中央集权的加强和国家的统一相同都是地方一级机构、都是为巩固统治而设立的,并在一定程度上巩固了统治 第3课从汉至元政治制度的演变 汉至元政治制度演变演变过程中央政治制度皇帝制度:历代都沿用西汉削弱相权原因:汉初宰相位高权重,威胁皇权 措施:武帝时任用身边的侍从、秘书等参与军国大事期形成“中朝”(“内朝”)决策机构,制约了相权 作用:削弱了相权,加强了皇权魏晋分散相权逐步形成三省体制隋唐分散相权措施:确立并完

Do****76
实名认证
内容提供者


最近下载
一种基于双轨缆道的牵引式雷达波在线测流系统.pdf
一种基于双轨缆道的牵引式雷达波在线测流系统.pdf
一种胃肠道超声检查助显剂及其制备方法.pdf
201651206021+莫武林+浅析在互联网时代下酒店的营销策略——以湛江民大喜来登酒店为例.doc
201651206021+莫武林+浅析在互联网时代下酒店的营销策略——以湛江民大喜来登酒店为例.doc
用于空间热电转换的耐高温涡轮发电机转子及其装配方法.pdf
用于空间热电转换的耐高温涡轮发电机转子及其装配方法.pdf
用于空间热电转换的耐高温涡轮发电机转子及其装配方法.pdf
用于空间热电转换的耐高温涡轮发电机转子及其装配方法.pdf
用于空间热电转换的耐高温涡轮发电机转子及其装配方法.pdf