试题-安徽-2017_安徽省2017中考化学试题研究复习 第一部分 考点研究 模块二 物质构成的奥秘 命题点13 微粒及其性质试题 新人教版.doc
立即下载






如果您无法下载资料,请参考说明:
1、部分资料下载需要金币,请确保您的账户上有足够的金币
2、已购买过的文档,再次下载不重复扣费
3、资料包下载后请先用软件解压,在使用对应软件打开
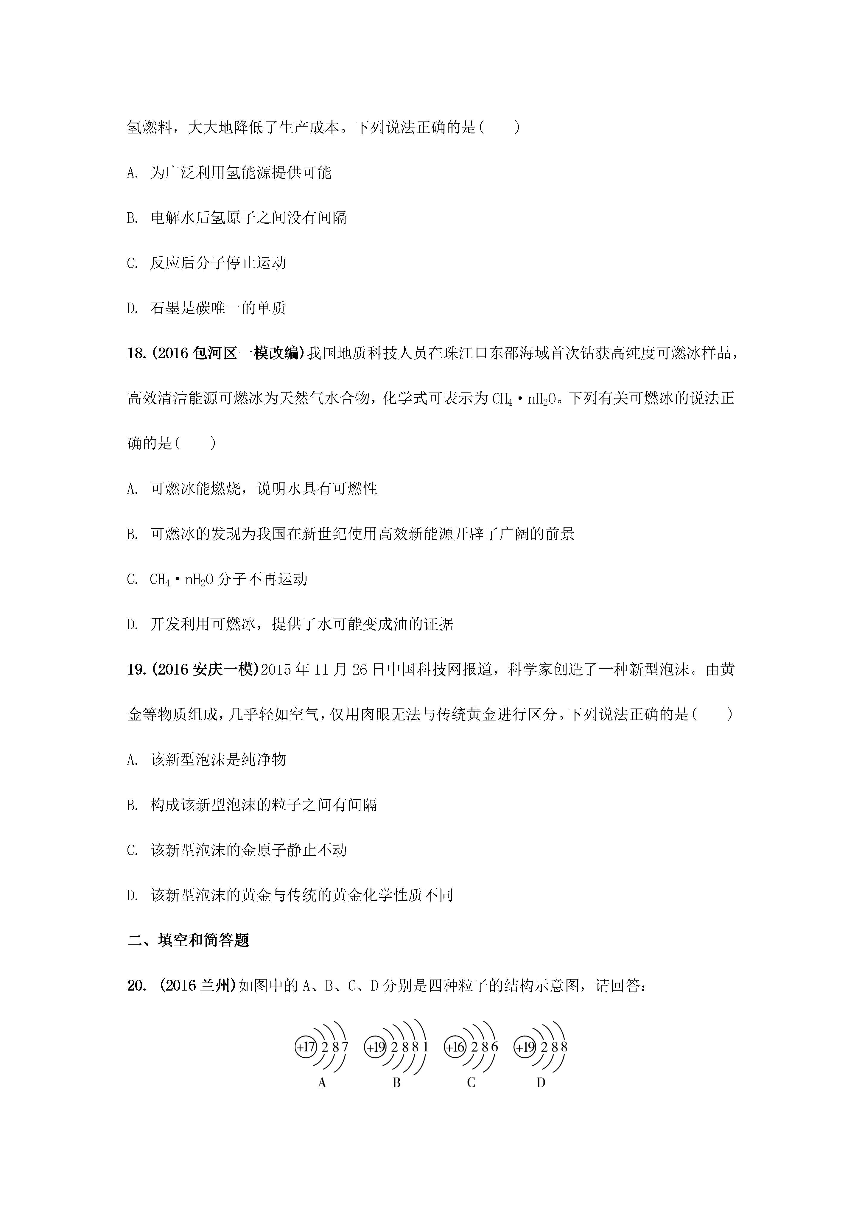
模块二物质构成的奥秘命题点13微粒及其性质(时间:30分钟分值:46分)一、选择题1.(2016南京)下列物质由分子构成的是()A.氨气B.氯化钠C.金刚石D.镁2.(2016沈阳)下列结构示意图表示原子的是()3.(2016河南)下列各组物质中,都由离子构成的一组是()A.NaCl、CuSO4B.CH4、HClC.Si、CO2D.Ar、Au4.(2016桂林)已知磷原子的核电荷数是15,相对原子质量是31,则磷原子的核内质子数是()A.15B.16C.31D.465.(2016鄂州)下列关于Mg、Mg2+两种粒子的判断中不正确的是()A.核电荷数相同B.质量几乎相等C.Mg2+比Mg稳定D.电子层数相同6.(2016徐州)下列关于微粒的说法正确的是()A.物质都是由分子构成的B.热胀冷缩是由于微粒大小发生了变化C.原子和离子不能相互转化D.构成物质的微粒是在不停地运动的7.(2016漳州)漳州市诏安县红星乡是“长寿之乡”,与当地富硒有关。如图是硒(Se)原子的结构示意图,下列描述错误的是()第7题图A.是相对稳定结构B.核电荷数为34C.共有4个电子层D.第二层上有8个电子8.(2016曲靖)由以下粒子结构示意图得出的结论中错误的是()第8题图A.④表示的是阳离子B.①③属于同种元素,②④属于另一种元素C.②④形成的化合物是Al2O3D.①③的化学性质相似9.(2016荆州)下列说法中正确的是()A.原子核内的质子数与其核电荷数相等B.原子核中的质子数与中子数一定相等C.原子核一定由质子和中子构成D.元素的化学性质取决于原子核内的质子数10.(2016来宾)如图所示,蘸有浓盐酸和浓氨水的棉花并没有接触,却在玻璃管中间产生浓浓的白烟,运用分子的下列特性解释该现象最适合的是()第10题图A.分子在不断运动B.分子的体积很小C.分子间有间隔D.分子能再分为原子11.(2016泰州)下列事实,不适合用“微粒间有空隙”的性质来解释的是()A.一定体积的气体加压后体积变小B.一定量的水结冰后体积变大C.室外的电线在冬天变短夏天变长D.1L大豆与1L黄沙混合总体积小于2L12.(2016牡丹江)“品红在水中扩散”实验不能体现分子具有的性质的是()A.分子的质量和体积都很小B.分子在不断运动C.分子之间有间隔D.分子可以分成原子13.建立宏观与微观的联系是化学独特的思维方式。下列对于宏观现象的微观解释中错误的是()A.水通直流电分解,是因为水分子被破坏,形成新的分子B.“酒香不怕巷子深”,说明了分子在不断运动C.一氧化碳和二氧化碳具有不同的化学性质,是因为构成它们的分子不同D.20mL水与20mL酒精混合后体积小于40mL,是因为分子数目减少14.(2016南宁)下列关于分子和原子的说法,错误的是()A.分子和原子都可以直接构成物质B.由分子构成的物质,分子是保持其化学性质的最小粒子C.在化学变化中,分子可以分成原子,原子又可以结合成新的分子D.分子和原子之间都有间隔,分子之间间隔较大,原子之间间隔较小15.奥林匹克烯被称为“世上最小的五环标志”,它的结构与石墨烯类似,其化学式为C19H12。有关奥林匹克烯说法正确的是()第15题图A.它的分子间没有间隔B.与石墨烯的性质完全相同C.完全燃烧后产物是二氧化碳和水D.碳、氢元素的质量比为19∶1216.科学家给宇宙中最轻的元素——氢加上高压,它就能变成原子固态金属氢。理论预言,只要温度足够低,通常情况下为气态的氢气再加上足够的压强就能变为金属。下列有关说法正确的是()A.该氢分子的运动速率都一样B.该物质属于单质C.该氢分子之间没有间隔D.该氢气不具有可燃性17.科学家开发出了一种新型电极,利用特制的石墨烯材料代替铂作为催化剂,电解水制造氢燃料,大大地降低了生产成本。下列说法正确的是()A.为广泛利用氢能源提供可能B.电解水后氢原子之间没有间隔C.反应后分子停止运动D.石墨是碳唯一的单质18.(2016包河区一模改编)我国地质科技人员在珠江口东邵海域首次钻获高纯度可燃冰样品,高效清洁能源可燃冰为天然气水合物,化学式可表示为CH4·nH2O。下列有关可燃冰的说法正确的是()A.可燃冰能燃烧,说明水具有可燃性B.可燃冰的发现为我国在新世纪使用高效新能源开辟了广阔的前景C.CH4·nH2O分子不再运动D.开发利用可燃冰,提供了水可能变成油的证据19.(2016安庆一模)2015年11月26日中国科技网报道,科学家创造了一种新型泡沫。由黄金等物质组成,几乎轻如空气,仅用肉眼无法与传统黄金进行区分。下列说法正确的是()A.该新

鸿朗****ka
实名认证
内容提供者


最近下载
一种胃肠道超声检查助显剂及其制备方法.pdf
201651206021+莫武林+浅析在互联网时代下酒店的营销策略——以湛江民大喜来登酒店为例.doc
201651206021+莫武林+浅析在互联网时代下酒店的营销策略——以湛江民大喜来登酒店为例.doc
用于空间热电转换的耐高温涡轮发电机转子及其装配方法.pdf
用于空间热电转换的耐高温涡轮发电机转子及其装配方法.pdf
用于空间热电转换的耐高温涡轮发电机转子及其装配方法.pdf
用于空间热电转换的耐高温涡轮发电机转子及其装配方法.pdf
用于空间热电转换的耐高温涡轮发电机转子及其装配方法.pdf
用于空间热电转换的耐高温涡轮发电机转子及其装配方法.pdf
论《离骚》诠释史中的“香草”意蕴.docx