




如果您无法下载资料,请参考说明:
1、部分资料下载需要金币,请确保您的账户上有足够的金币
2、已购买过的文档,再次下载不重复扣费
3、资料包下载后请先用软件解压,在使用对应软件打开
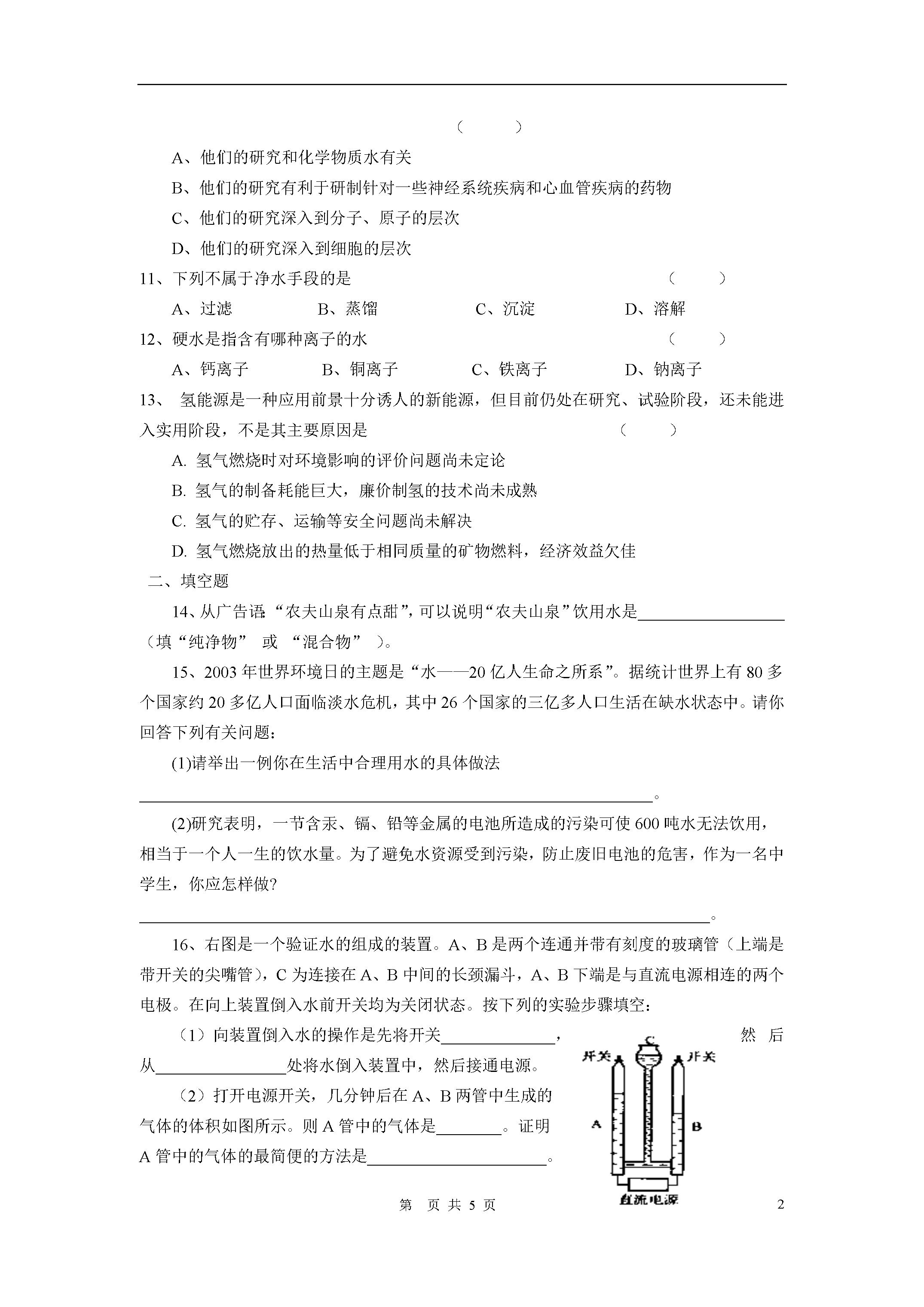
5第页第3单元自然界的水单元测试题一、选择题1、化学变化中可以再分的粒子是()A、分子B、原子C、质子D、电子2、下列物质属于混合物的是()A、蒸馏水B、水蒸气C、冰水D、矿泉水3、电解水的实验证明了水是由()A、氢气和氧气组成B、氢元素和氧元素组成C、氢原子和氧原子组成D、两个氢原子和一个氧原子组成4、对人类生存环境不会造成污染的是()A.煤的燃烧B.生活用水的任意排放C.用氢气作燃料D.农药、化肥的任意施用5、下列说法中错误的是()A、水在自然界中分布很广,约占地球表面积的四分之三B、动植物体内都含有大量的水C、凡是无色透明的水都能喝D、水在人类的日常生活中和工农业生产上都有重要作用6、1985年科学家发现了一种组成为C60的物质,下列错误的是()A、它的一个分子中含有60个碳原子B、它是一种新型的化合物C、它的相对分子质量为720D、它是一种单质7、氢气是一种很有前途的能源,以水为原料大量制取氢气最理想的途径是()A.由热电站提供电力电解水B.以焦炭和水制水煤气C.利用太阳能分解水D.使炽热的铁与水反应生产氢气8、日常生活中的下列各组物质,前者属于混合物,后者属于单质的是()A、氯化钠、铁B、空气、水C、医用酒精、氢气D、冰水混合物、液氧9、分子、原子的主要区别是()A、分子质量大,原子质量小B、在化学反应中分子可分,原子不可分C、分子间有空隙,原子间无空隙D、分子体积大,原子体积小10、两位美国科学家彼得·阿格雷和罗得里克·麦金农,因为发现细胞膜水通道,以及对离子通道结构和机理研究作出的开创性贡献而获得2003年诺贝尔化学奖。他们之所以获得诺贝尔化学奖而不是生理学或医学奖是()A、他们的研究和化学物质水有关B、他们的研究有利于研制针对一些神经系统疾病和心血管疾病的药物C、他们的研究深入到分子、原子的层次D、他们的研究深入到细胞的层次11、下列不属于净水手段的是()A、过滤B、蒸馏C、沉淀D、溶解12、硬水是指含有哪种离子的水()A、钙离子B、铜离子C、铁离子D、钠离子13、氢能源是一种应用前景十分诱人的新能源,但目前仍处在研究、试验阶段,还未能进入实用阶段,不是其主要原因是()A.氢气燃烧时对环境影响的评价问题尚未定论B.氢气的制备耗能巨大,廉价制氢的技术尚未成熟C.氢气的贮存、运输等安全问题尚未解决D.氢气燃烧放出的热量低于相同质量的矿物燃料,经济效益欠佳二、填空题14、从广告语:“农夫山泉有点甜”,可以说明“农夫山泉”饮用水是__________________(填“纯净物”或“混合物”)。15、2003年世界环境日的主题是“水——20亿人生命之所系”。据统计世界上有80多个国家约20多亿人口面临淡水危机,其中26个国家的三亿多人口生活在缺水状态中。请你回答下列有关问题:(1)请举出一例你在生活中合理用水的具体做法_______________________________________________________________。(2)研究表明,一节含汞、镉、铅等金属的电池所造成的污染可使600吨水无法饮用,相当于一个人一生的饮水量。为了避免水资源受到污染,防止废旧电池的危害,作为一名中学生,你应怎样做?______________________________________________________________________。16、右图是一个验证水的组成的装置。A、B是两个连通并带有刻度的玻璃管(上端是带开关的尖嘴管),C为连接在A、B中间的长颈漏斗,A、B下端是与直流电源相连的两个电极。在向上装置倒入水前开关均为关闭状态。按下列的实验步骤填空:(1)向装置倒入水的操作是先将开关______________,然后从________________处将水倒入装置中,然后接通电源。(2)打开电源开关,几分钟后在A、B两管中生成的气体的体积如图所示。则A管中的气体是________。证明A管中的气体的最简便的方法是______________________。(3)该反应用符号表达式表示为_______________________属于_______________反应。(4)点燃B中的气体时,可观察到气体燃烧并发出___________色火焰,放出大量的热,覃在火焰上方的干冷的烧杯内壁有____________-生成,该反应的符号表达式为_____________,属于_________________反应。(5)事先向水中加入少量稀硫酸的目的是:_________________________________。17、原水(未经处理的水)中含有泥沙悬浮物和细菌等杂质,可用次氯酸杀死细菌。氯气溶解于水时,可生成盐酸和次氯酸。某水厂生产自来水的净化步骤如下:(1)可以除去大颗粒悬浮物杂

鸿朗****ka
实名认证
内容提供者


最近下载
一种胃肠道超声检查助显剂及其制备方法.pdf
201651206021+莫武林+浅析在互联网时代下酒店的营销策略——以湛江民大喜来登酒店为例.doc
201651206021+莫武林+浅析在互联网时代下酒店的营销策略——以湛江民大喜来登酒店为例.doc
用于空间热电转换的耐高温涡轮发电机转子及其装配方法.pdf
用于空间热电转换的耐高温涡轮发电机转子及其装配方法.pdf
用于空间热电转换的耐高温涡轮发电机转子及其装配方法.pdf
用于空间热电转换的耐高温涡轮发电机转子及其装配方法.pdf
用于空间热电转换的耐高温涡轮发电机转子及其装配方法.pdf
用于空间热电转换的耐高温涡轮发电机转子及其装配方法.pdf
论《离骚》诠释史中的“香草”意蕴.docx