试题-全国-2009_九年级化学上 2 我们周围的空气 知识点1新人教版.rar 立即下载
2023-03-05
约1.7千字
约4页
0
10KB
举报 版权申诉
预览加载中,请您耐心等待几秒...

试题-全国-2009_九年级化学上 2 我们周围的空气 知识点1新人教版.rar

九年级化学上 2 我们周围的空气 知识点1新人教版.doc

预览

在线预览结束,喜欢就下载吧,查找使用更方便

10 金币

下载文档

如果您无法下载资料,请参考说明:

1、部分资料下载需要金币,请确保您的账户上有足够的金币

2、已购买过的文档,再次下载不重复扣费

3、资料包下载后请先用软件解压,在使用对应软件打开

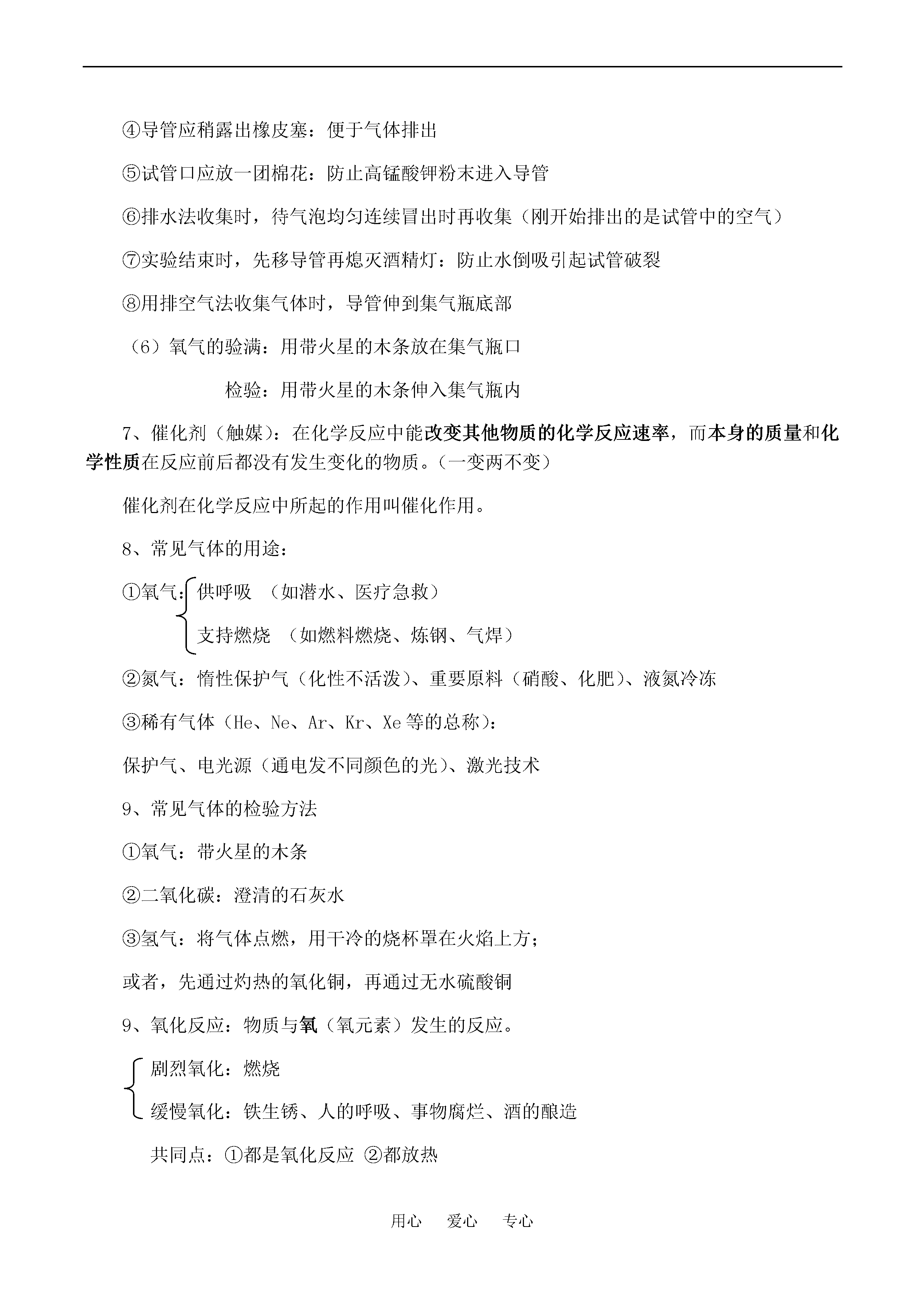
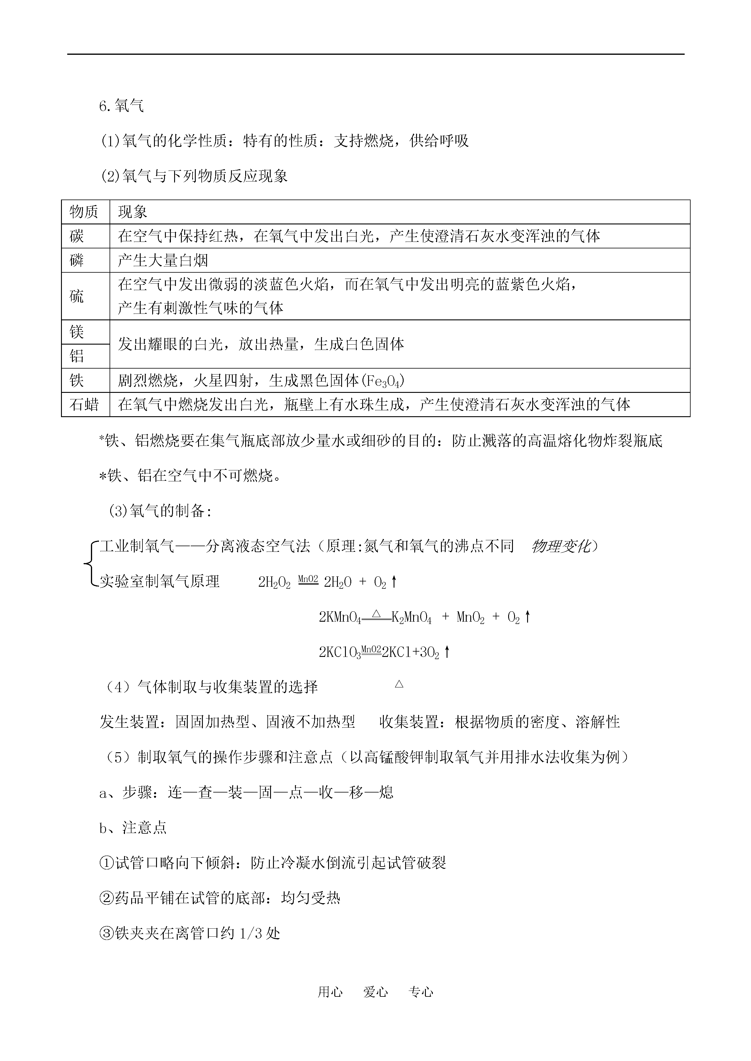
用心爱心专心九上《2我们周围的空气》知识点1新人教版1、第一个对空气组成进行探究的化学家:拉瓦锡(第一个用天平进行定量分析)。2、空气的成分和组成空气成分O2N2CO2稀有气体其它气体和杂质体积分数21%78%0.03%0.94%0.03%(1)空气中氧气含量的测定a、可燃物要求:足量且产物是固体b、装置要求:气密性良好c、现象:有大量白烟产生,广口瓶内液面上升约1/5体积d、结论:空气是混合物;O2约占1/5,可支持燃烧;N2约占4/5,不支持燃烧,也不能燃烧,难溶于水e、探究:①液面上升小于1/5原因:装置漏气,红磷量不足,未冷却完全②能否用铁、铝代替红磷?不能原因:铁、铝不能在空气中燃烧能否用碳、硫代替红磷?不能原因:产物是气体,不能产生压强差(2)空气的污染及防治:对空气造成污染的主要是有害气体(CO、SO2、氮的氧化物)和烟尘等目前计入空气污染指数的项目为CO、SO2、NO2、O3和可吸入颗粒物等。(3)空气污染的危害、保护:危害:严重损害人体健康,影响作物生长,破坏生态平衡.全球气候变暖,臭氧层破坏和酸雨等保护:加强大气质量监测,改善环境状况,使用清洁能源,工厂的废气经处理过后才能排放,积极植树、造林、种草等(4)目前环境污染问题:臭氧层破坏(氟里昂、氮的氧化物等)温室效应(CO2、CH4等)酸雨(NO2、SO2等)白色污染(塑料垃圾等)6.氧气(1)氧气的化学性质:特有的性质:支持燃烧,供给呼吸(2)氧气与下列物质反应现象物质现象碳在空气中保持红热,在氧气中发出白光,产生使澄清石灰水变浑浊的气体磷产生大量白烟硫在空气中发出微弱的淡蓝色火焰,而在氧气中发出明亮的蓝紫色火焰,产生有刺激性气味的气体镁发出耀眼的白光,放出热量,生成白色固体铝铁剧烈燃烧,火星四射,生成黑色固体(Fe3O4)石蜡在氧气中燃烧发出白光,瓶壁上有水珠生成,产生使澄清石灰水变浑浊的气体*铁、铝燃烧要在集气瓶底部放少量水或细砂的目的:防止溅落的高温熔化物炸裂瓶底*铁、铝在空气中不可燃烧。(3)氧气的制备:工业制氧气——分离液态空气法(原理:氮气和氧气的沸点不同物理变化)实验室制氧气原理2H2O2MnO22H2O+O2↑2KMnO4△K2MnO4+MnO2+O2↑2KClO3MnO22KCl+3O2↑(4)气体制取与收集装置的选择△发生装置:固固加热型、固液不加热型收集装置:根据物质的密度、溶解性(5)制取氧气的操作步骤和注意点(以高锰酸钾制取氧气并用排水法收集为例)a、步骤:连—查—装—固—点—收—移—熄b、注意点①试管口略向下倾斜:防止冷凝水倒流引起试管破裂②药品平铺在试管的底部:均匀受热③铁夹夹在离管口约1/3处④导管应稍露出橡皮塞:便于气体排出⑤试管口应放一团棉花:防止高锰酸钾粉末进入导管⑥排水法收集时,待气泡均匀连续冒出时再收集(刚开始排出的是试管中的空气)⑦实验结束时,先移导管再熄灭酒精灯:防止水倒吸引起试管破裂⑧用排空气法收集气体时,导管伸到集气瓶底部(6)氧气的验满:用带火星的木条放在集气瓶口检验:用带火星的木条伸入集气瓶内7、催化剂(触媒):在化学反应中能改变其他物质的化学反应速率,而本身的质量和化学性质在反应前后都没有发生变化的物质。(一变两不变)催化剂在化学反应中所起的作用叫催化作用。8、常见气体的用途:①氧气:供呼吸(如潜水、医疗急救)支持燃烧(如燃料燃烧、炼钢、气焊)②氮气:惰性保护气(化性不活泼)、重要原料(硝酸、化肥)、液氮冷冻③稀有气体(He、Ne、Ar、Kr、Xe等的总称):保护气、电光源(通电发不同颜色的光)、激光技术9、常见气体的检验方法①氧气:带火星的木条②二氧化碳:澄清的石灰水③氢气:将气体点燃,用干冷的烧杯罩在火焰上方;或者,先通过灼热的氧化铜,再通过无水硫酸铜9、氧化反应:物质与氧(氧元素)发生的反应。剧烈氧化:燃烧缓慢氧化:铁生锈、人的呼吸、事物腐烂、酒的酿造共同点:①都是氧化反应②都放热
查看更多
星星****眨眼
实名认证
内容提供者
单篇购买
VIP会员(1亿+VIP文档免费下)

扫码即表示接受《下载须知》

试题-全国-2009_九年级化学上 2 我们周围的空气 知识点1新人教版

文档大小:10KB

限时特价:扫码查看

• 请登录后再进行扫码购买
• 使用微信/支付宝扫码注册及付费下载,详阅 用户协议 隐私政策
• 如已在其他页面进行付款,请刷新当前页面重试
• 付费购买成功后,此文档可永久免费下载
全场最划算
12个月
199.0
¥360.0
限时特惠
3个月
69.9
¥90.0
新人专享
1个月
19.9
¥30.0
24个月
398.0
¥720.0
6个月会员
139.9
¥180.0

6亿VIP文档任选,共次下载特权。

已优惠

微信/支付宝扫码完成支付,可开具发票

VIP尽享专属权益

VIP文档免费下载

赠送VIP文档免费下载次数

阅读免打扰

去除文档详情页间广告

专属身份标识

尊贵的VIP专属身份标识

高级客服

一对一高级客服服务

多端互通

电脑端/手机端权益通用