试题-四川-2015_四川省资阳市今科状元堂教育咨询服务有限公司九年级化学下册 第十单元 酸和碱复习资料(无答案)(新版)新人教版.doc
立即下载






如果您无法下载资料,请参考说明:
1、部分资料下载需要金币,请确保您的账户上有足够的金币
2、已购买过的文档,再次下载不重复扣费
3、资料包下载后请先用软件解压,在使用对应软件打开
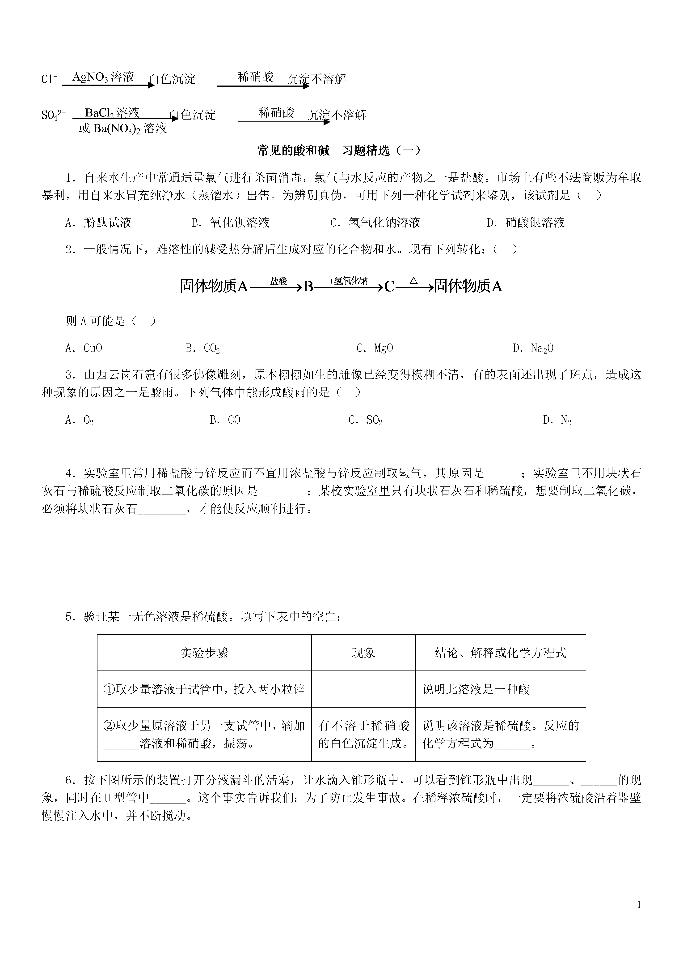
1第十单元酸和碱常见的酸和碱一、酸碱指示剂:1、概念:指能与酸或碱的溶液起作用而显示出不同颜色的物质。2、常用的指示剂:石蕊溶液、酚酞溶液。3、石蕊溶液、酚酞溶液与酸、碱溶液的反应:石蕊溶液酚酞溶液本身紫色无色遇酸溶液红色无色遇碱溶液蓝色红色二、常见的酸:浓盐酸浓硫酸颜色、状态无色液体工业用盐酸:黄色(因为含Fe3+)无色粘稠、油状液体气味有刺激性气味无特性挥发性(挥发出氯化氢气体)(敞口置于空气中,则瓶口有白雾生成)吸水性脱水性腐蚀性用途①金属除锈②制造药物③人体胃中含有少量盐酸,助消化①金属除锈②浓硫酸作干燥剂、脱水剂③生产化肥、精炼石油1、浓盐酸、浓硫酸的物理性质、特性、用途:[注意]:(1)浓盐酸密封保存的原因:浓盐酸具有挥发性,易挥发出氯化氢气体。(2)浓硫酸密封保存的原因:浓硫酸具有吸水性,易吸收空气中的水蒸汽(相当于稀释)。(3)浓盐酸敞口放置在空气中一段时间后,溶质、溶液质量减少,溶剂质量不变,所以溶质质量分数减小。(4)浓硫酸敞口放置在空气中一段时间后,溶质质量不变,溶剂、溶液质量增加,所以溶质质量分数减小。(5)稀释浓硫酸时:应把浓硫酸沿烧杯壁慢慢注入水里,并不断搅动。切不可把水直接倒入浓硫酸中。用玻璃棒搅拌的作用:①加速溶解②散热。(6)如果不慎将浓硫酸沾到皮肤或衣服上,应先用布拭去,再用水冲洗,最后涂上3%—5%的碳酸氢钠溶液。2、酸的化学性质(具有相似性质的原因:酸解离时所生成的阳离子全部是H+):(1)与酸碱指示剂的反应:使紫色石蕊试液变红色,不能使无色酚酞试液变色。(2)金属+酸==盐+氢气置换反应(条件:活动性:金属>H)H2SO4+Fe==FeSO4+H2↑2HCl+Fe==FeCl2+H2↑(3)金属氧化物+酸==盐+水Fe2O3+6HCl==2FeCl3+3H2O(注FeCl3溶液:黄色)现象:铁锈溶解,溶液由无色变为黄色。CuO+2HCl==CuCl2+2H2O(注CuCl2溶液:蓝色)现象:黑色固体溶解,溶液由无色变为蓝色。(4)碱+酸==盐+水HCl+NaOH==NaCl+H2OH2SO4+2NaOH==Na2SO4+2H2O3、三种离子的检验:试剂现象Cl-AgNO3及稀HNO3产生白色沉淀SO42-BaCl2及稀HNO3产生白色沉淀CO32-HCl/石灰水有无色气泡产生/石灰水变浑浊三、常见的碱:1、氢氧化钠、氢氧化钙的物理性质、用途:氢氧化钠氢氧化钙颜色、状态白色固体,极易溶于水(溶解时放热),易潮解白色粉末,微溶于水俗名烧碱、火碱、苛性钠(具有强腐蚀性)熟石灰、消石灰制法Ca(OH)2+Na2CO3==CaCO3↓+2NaOHCaO+H2O==Ca(OH)2用途①氢氧化钠固体作干燥剂②化工原料:制肥皂、造纸③去除油污:炉具清洁剂中含氢氧化钠①工业:制漂白粉②农业:改良酸性土壤、配波尔多液③建筑:石灰浆(粉刷墙壁)注意:(1)氢氧化钠的潮解属于物理变化。(2)氢氧化钠密封保存的原因:氢氧化钠易吸收空气中的水蒸汽而潮解,同时又能与空气中的二氧化碳反应而变质。(3)如果不慎将碱液沾到皮肤上,要用较多的水冲洗,再涂上硼酸溶液。(4)CaO、Ca(OH)2、CaCO3的俗名及相互转化关系:CaO:生石灰Ca(OH)2:熟石灰、消石灰CaCO3:石灰石、大理石+H2O+CO2Ca(OH)2CaCO3高温CaO2、碱的化学性质(具有相似性质的原因:碱解离时所生成的阴离子全部是OH-):(1)碱溶液与酸碱指示剂的反应:使紫色石蕊试液变蓝色,使无色酚酞试液变红色。(2)非金属氧化物+碱==盐+水2NaOH+CO2==Na2CO3+H2O(氢氧化钠敞口放置在空气中变质的原因)2NaOH+SO2==Na2SO3+H2O2NaOH+SO3==Na2SO4+H2O(3)酸+碱==盐+水NaOH+HCl==NaCl+H2OCa(OH)2+2HCl==CaCl2+2H2O2NaOH+H2SO4==Na2SO4+2H2O四、溶液的导电性:1、酸、碱、盐的水溶液可以导电(原因:它们溶于水时离解形成了能自由移动的阴、阳离子)。酸是由氢元素和酸根组成的化合物。如:硫酸、硝酸(HNO3)碱是由金属元素(或铵根)和氢氧根组成的化合物。如:氢氧化钠、氢氧化钙、氨水(NH3·H2O)盐是由金属元素(或铵根)和酸根组成的化合物。如:氯化钠、碳酸钠2、酸氢离子+酸根离子碱氢氧根离子+金属离子盐金属离子+酸根离子[注意]:盐酸是混合物,因为盐酸是氯化氢气体的水溶液。3、酸具有相似化学性质的原因:酸溶液中都有氢离子。即酸的共同化学性质为氢离子的化学性质。碱具有相似化学性

书生****35
实名认证
内容提供者


最近下载
贵州省城市管理行政执法条例.doc
贵州省城市管理行政执法条例.doc
一种基于双轨缆道的牵引式雷达波在线测流系统.pdf
一种基于双轨缆道的牵引式雷达波在线测流系统.pdf
一种胃肠道超声检查助显剂及其制备方法.pdf
201651206021+莫武林+浅析在互联网时代下酒店的营销策略——以湛江民大喜来登酒店为例.doc
201651206021+莫武林+浅析在互联网时代下酒店的营销策略——以湛江民大喜来登酒店为例.doc
用于空间热电转换的耐高温涡轮发电机转子及其装配方法.pdf
用于空间热电转换的耐高温涡轮发电机转子及其装配方法.pdf
用于空间热电转换的耐高温涡轮发电机转子及其装配方法.pdf