



如果您无法下载资料,请参考说明:
1、部分资料下载需要金币,请确保您的账户上有足够的金币
2、已购买过的文档,再次下载不重复扣费
3、资料包下载后请先用软件解压,在使用对应软件打开
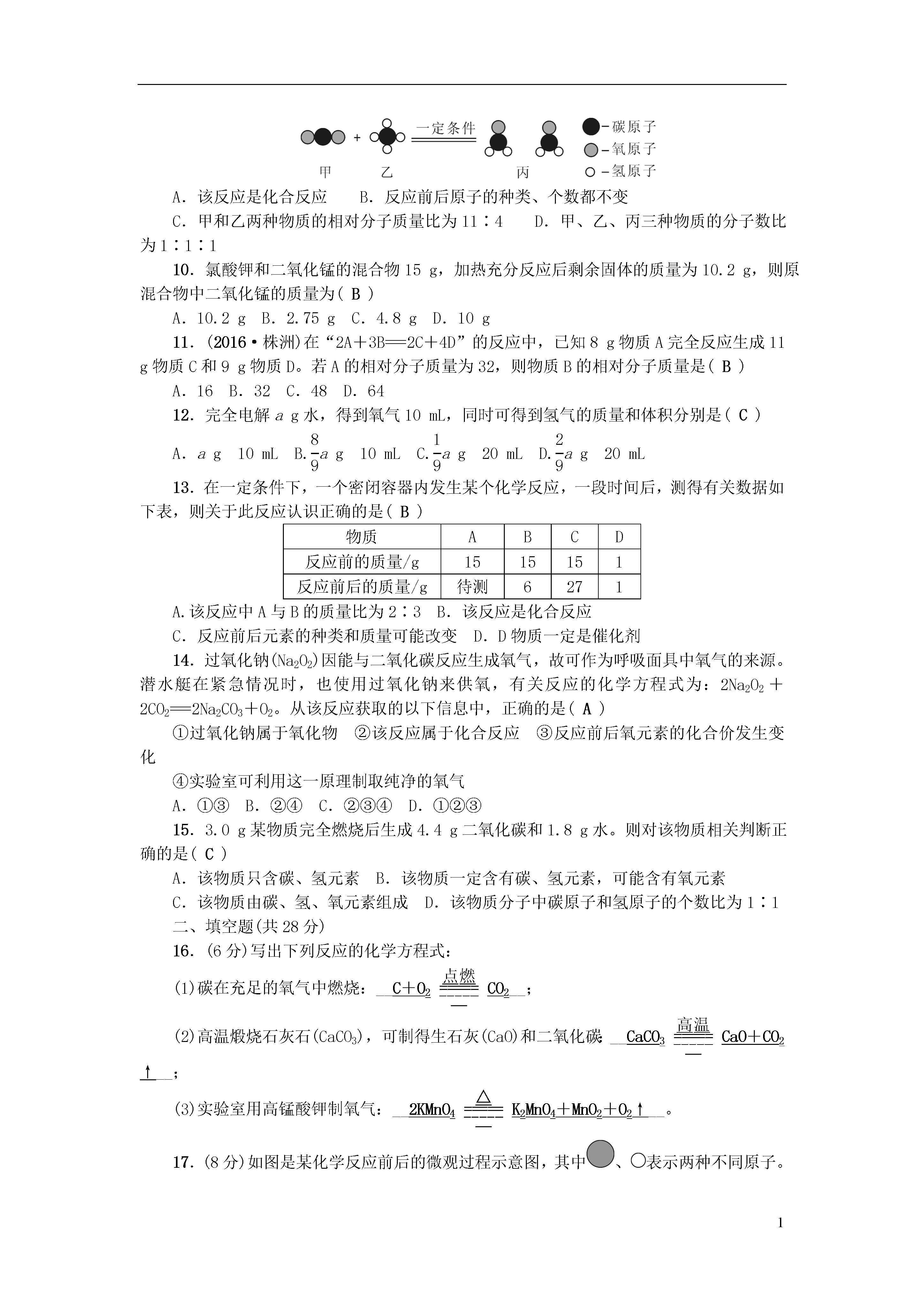
1第五单元检测题时间:60分钟满分:100分(相对原子质量:H—1Li—7C—12N—14O—16)一、选择题(每小题3分,共45分)1.化学反应前后可能发生变化的是(D)A.物质的总质量B.元素种类C.原子数目D.分子数目2.下列有关化学方程式:2H2+O2eq\o(=====,\s\up7(点燃))2H2O的读法中,正确的是(D)A.氢加氧等于2个水B.2个氢加1个氧等于2个水C.氢气加氧气等于水D.氢气和氧气反应生成水3.碱式碳酸铜受热分解生成CuO、CO2和H2O三种物质,则碱式碳酸铜的组成是(D)A.只含有碳、氢、氧元素B.一定含有碳、氢元素,可能含有铜元素C.一定含有碳、氢、氧元素,可能含有铜元素D.肯定含有碳、氢、氧、铜四种元素4.(2016·河北)“气体烙铁”是一种以气体X为燃料的加热仪器,加热温度可达1300℃,反应的化学方程式为2X+13O2eq\o(=====,\s\up7(点燃))8CO2+10H2O。燃料X的化学式为(B)A.C3H8B.C4H10C.CH3OHD.C2H5OH5.铜丝在耐高温的容器中密封(内含空气)加热,在图中,能正确表示容器里所盛的物质总质量变化的是(B)6.下列化学方程式的书写违背了客观事实的是(C)A.2KClO3eq\o(=====,\s\up7(MnO2),\s\do5(△))2KCl+3O2↑B.S+O2eq\o(=====,\s\up7(点燃))SO2C.Mg+O2===MgO2D.4P+5O2eq\o(=====,\s\up7(点燃))2P2O57.以下化学方程式书写正确的是(D)A.Fe+O2eq\o(=====,\s\up7(点燃))Fe3O4B.2H2O===2H2↑+O2↑C.2Fe+3CuSO4===Fe2(SO4)3+3CuD.CaCO3+2HCl===CaCl2+H2O+CO2↑8.(2015·乐山)如图是某个化学反应的微观示意图,甲表示反应前的状态,乙表示反应后的状态。下列关于该反应的说法正确的是(B)A.甲的质量大于乙的质量B.该反应是化合反应C.乙比甲原子总数减少D.甲、乙分子总数不变9.(2016·泉州)下图是某化学反应的微观示意图,从中获得的信息不正确的是(D)A.该反应是化合反应B.反应前后原子的种类、个数都不变C.甲和乙两种物质的相对分子质量比为11∶4D.甲、乙、丙三种物质的分子数比为1∶1∶110.氯酸钾和二氧化锰的混合物15g,加热充分反应后剩余固体的质量为10.2g,则原混合物中二氧化锰的质量为(B)A.10.2gB.2.75gC.4.8gD.10g11.(2016·株洲)在“2A+3B===2C+4D”的反应中,已知8g物质A完全反应生成11g物质C和9g物质D。若A的相对分子质量为32,则物质B的相对分子质量是(B)A.16B.32C.48D.6412.完全电解ag水,得到氧气10mL,同时可得到氢气的质量和体积分别是(C)A.ag10mLB.eq\f(8,9)ag10mLC.eq\f(1,9)ag20mLD.eq\f(2,9)ag20mL13.在一定条件下,一个密闭容器内发生某个化学反应,一段时间后,测得有关数据如下表,则关于此反应认识正确的是(B)物质ABCD反应前的质量/g1515151反应前后的质量/g待测6271A.该反应中A与B的质量比为2∶3B.该反应是化合反应C.反应前后元素的种类和质量可能改变D.D物质一定是催化剂14.过氧化钠(Na2O2)因能与二氧化碳反应生成氧气,故可作为呼吸面具中氧气的来源。潜水艇在紧急情况时,也使用过氧化钠来供氧,有关反应的化学方程式为:2Na2O2+2CO2===2Na2CO3+O2。从该反应获取的以下信息中,正确的是(A)①过氧化钠属于氧化物②该反应属于化合反应③反应前后氧元素的化合价发生变化④实验室可利用这一原理制取纯净的氧气A.①③B.②④C.②③④D.①②③15.3.0g某物质完全燃烧后生成4.4g二氧化碳和1.8g水。则对该物质相关判断正确的是(C)A.该物质只含碳、氢元素B.该物质一定含有碳、氢元素,可能含有氧元素C.该物质由碳、氢、氧元素组成D.该物质分子中碳原子和氢原子的个数比为1∶1二、填空题(共28分)16.(6分)写出下列反应的化学方程式:(1)碳在充足的氧气中燃烧:__C+O2eq\o(=====,\s\up7(点燃))CO2__;(2)高温煅烧石灰石(CaCO3),可制得生石灰(CaO)和二氧化碳:__CaCO3eq\o(=====,\s\up7(高温))CaO+CO2↑__;(

鸿朗****ka
实名认证
内容提供者


最近下载
一种胃肠道超声检查助显剂及其制备方法.pdf
201651206021+莫武林+浅析在互联网时代下酒店的营销策略——以湛江民大喜来登酒店为例.doc
201651206021+莫武林+浅析在互联网时代下酒店的营销策略——以湛江民大喜来登酒店为例.doc
用于空间热电转换的耐高温涡轮发电机转子及其装配方法.pdf
用于空间热电转换的耐高温涡轮发电机转子及其装配方法.pdf
用于空间热电转换的耐高温涡轮发电机转子及其装配方法.pdf
用于空间热电转换的耐高温涡轮发电机转子及其装配方法.pdf
用于空间热电转换的耐高温涡轮发电机转子及其装配方法.pdf
用于空间热电转换的耐高温涡轮发电机转子及其装配方法.pdf
论《离骚》诠释史中的“香草”意蕴.docx