试题-全国-2013_2013-2014学年九年级化学上册 第一单元 走进化学世界例题与讲解+单元目标检测(打包4套)(新版)新人教版.rar
立即下载

试题-全国-2013_2013-2014学年九年级化学上册 第一单元 走进化学世界例题与讲解+单元目标检测(打包4套)(新版)新人教版.rar
【志鸿全优设计】2013-2014学年九年级化学上册第一单元走进化学世界课题1物质的变化和性质例题与讲解(新版)新人教版.doc
预览
【志鸿全优设计】2013-2014学年九年级化学上册第一单元走进化学世界课题2化学是一门以实验为基础的科学例题与讲解(新版)新人教版.doc
预览
【志鸿全优设计】2013-2014学年九年级化学上册第一单元走进化学世界课题3走进化学实验室例题与讲解(新版)新人教版.doc
预览
【志鸿全优设计】2013-2014学年九年级化学上册第一单元走进化学世界(含13年中考试题)单元目标检测(新版)新人教版.doc
预览
如果您无法下载资料,请参考说明:
1、部分资料下载需要金币,请确保您的账户上有足够的金币
2、已购买过的文档,再次下载不重复扣费
3、资料包下载后请先用软件解压,在使用对应软件打开
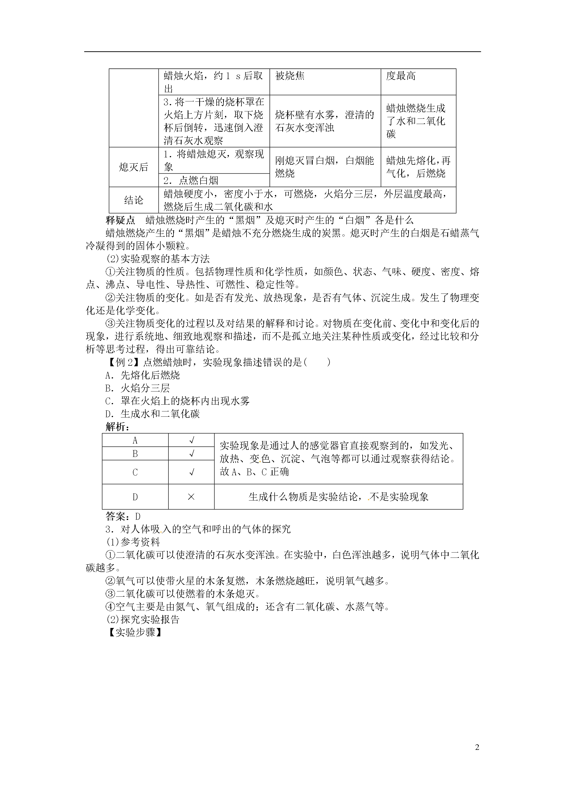
5课题1物质的变化和性质答案:(1)没有生成其他物质(2)生成了其他物质(3)不需要发生化学变化就表现出来(4)在化学变化中表现出来1.什么是化学(1)化学的概念化学是在分子、原子层次上研究物质性质、组成、结构与变化规律的科学。(2)化学的作用①既研究自然界已经存在的物质及其变化,又研究和创造自然界不存在的新物质。到目前为止,人类发现和合成的物质已超过3000万种,如半导体、超导体和有记忆能力的新材料等。②化学在保证人类的生存并不断提高人类的生活质量方面起着重要作用:a.利用化学生产化肥和农药,以增加粮食的产量;b.利用化学合成药物,以抑制细菌和病毒,保障人体健康;c.利用化学开发新能源和新材料,以改善人类的生存条件;d.利用化学综合应用自然资源和保护环境,以使人类生活更加美好。辨误区化学的研究对象化学研究的对象是物质,不是物体。物理学研究的对象是物体及其运动。物体和物质是有区别的。物体具有一定几何形状和体积,物体是由物质组成的。例如,桌子是一个物体,而制作桌子的材料是物质。物质抽象,物体具体,物体的种类远远多于物质的种类。同一物质能组成不同的物体。【例1】(山东淄博中考)化学科学的发展促进了人类社会文明的进步,化学已日益渗透到社会生活的各个方面。你认为下列各项不属于化学学科研究范畴的是()A.物质的运动状态B.物质的组成和结构C.物质的性质和用途D.物质的制取和应用解析:化学是在分子、原子层次上研究物质性质、组成、结构与变化规律的科学。根据物质的性质可以研究物质的用途和制取方法,但物质的运动状态不是化学研究的范畴,而是物理学研究的范畴。答案:A2.化学发展史人类认识化学并使之成为一门独立的学科,经过了漫长的过程,可分为古代化学、近代化学、现代化学三个阶段。(1)古代化学(对物质变化的探索阶段)①火的发现和利用,改善了人类的生存条件,并使人类变得聪明和强大。②继而人类又陆续发现了一些物质的变化,在逐步了解和利用这些物质变化的过程中,制得了对人类生存具有实用价值的产品,如陶瓷、铜器、铁器、纸、火药、染料等。(2)近代化学(物质研究的微观阶段)①英国科学家道尔顿提出了近代原子学说,即组成物质的元素是由不可再分的原子构成的。②意大利科学家阿伏加德罗提出了分子学说,即物质是由原子和分子构成的,在化学变化中分子破裂成为原子,原子重新组合成新的分子。分子中原子的重新组合是化学变化的基础。原子论和分子学说的创立,奠定了近代化学研究基础,使化学成为一门真正的科学。③1869年,俄国化学家门捷列夫发现了元素周期律并编制出元素周期表,在元素周期律的指导下,利用元素之间的一些规律性知识来分类学习物质的性质,就使化学学习和研究变得有规律可循。(3)现代化学(利用先进的仪器和分析技术对化学世界进行微观探索)①探索利用纳米技术制造出具有特殊功能的产品,使化学在材料、能源、环境和生命科学等领域中发挥着越来越重要的作用。②近年来绿色化学(其核心是利用化学原理从源头上消除污染)的提出,使更多的化学生产工艺和产品向着环境友好的方向发展,化学必将使世界变得更加绚丽多彩。【例2】化学成为一门科学开始于()A.对燃烧现象的深入研究B.对空气组成的研究C.用原子论和分子学说研究化学反应之后D.英国科学家汤姆生发现电子之后解析:A×对燃烧现象及空气组成的研究只是对某种特定化学现象的研究,并没深入到化学反应的实质B×C√原子论和分子学说的创立,奠定了近代化学研究的基础,使化学成为一门科学D×汤姆生发现电子是在化学成为一门独立的科学之后答案:C3.化学变化和物理变化(1)物理变化:没有生成其他物质的变化。如玻璃破碎、水结成冰、木材做成桌椅、铁铸成锅等都是物理变化。(2)化学变化:生成其他物质的变化,又叫化学反应。如木柴燃烧、铁生锈、植物的光合作用等都是化学变化。化学变化中常伴有发光、放热、变色、产生气体或生成沉淀等现象。辨误区判断化学变化的依据伴有发光、放热等现象的变化不一定是化学变化。化学变化的特征是生成了新物质,这是判断化学变化的依据。例如:电灯通电时发光、放热,但没有新物质生成,属于物理变化;蜡烛燃烧时发光、放热,生成了新物质,属于化学变化。【例3】世界是物质的,而物质又是在不断运动变化的。下列是日常生活中常发生的一些变化,其中都属于化学变化的一组是()A.水受热沸腾,酒精燃烧B.剩饭变馊,铁锅生锈C.汽油挥发,动物的呼吸作用D.玻璃破碎,西瓜榨成汁解析:化学变化的基本特征是有其他物质生成,这是判断是否发生了化学变化的根本依据。A中水受热沸腾、C中汽油挥发、D中玻璃破碎及西瓜榨成汁都没有生成其他物质,都属于物理变化。答案:B4.化学性质和物理性质(1)物理性质:物质不需要发生化学变化就表现出来的性质。如颜色、状态、熔点、沸点、硬度、密度、气味等。(2)化学性质:物质在化

鸿朗****ka
实名认证
内容提供者


最近下载
一种胃肠道超声检查助显剂及其制备方法.pdf
201651206021+莫武林+浅析在互联网时代下酒店的营销策略——以湛江民大喜来登酒店为例.doc
201651206021+莫武林+浅析在互联网时代下酒店的营销策略——以湛江民大喜来登酒店为例.doc
用于空间热电转换的耐高温涡轮发电机转子及其装配方法.pdf
用于空间热电转换的耐高温涡轮发电机转子及其装配方法.pdf
用于空间热电转换的耐高温涡轮发电机转子及其装配方法.pdf
用于空间热电转换的耐高温涡轮发电机转子及其装配方法.pdf
用于空间热电转换的耐高温涡轮发电机转子及其装配方法.pdf
用于空间热电转换的耐高温涡轮发电机转子及其装配方法.pdf
论《离骚》诠释史中的“香草”意蕴.docx