试题-北京-2006_北京市海淀区2005年初三化学模拟考试[整理两套]北师大版.rar
北京市海淀区2005年初三化学一模试卷北师大版.doc
预览
北京市海淀区2005年初三化学二模试卷北师大版.doc
预览
如果您无法下载资料,请参考说明:
1、部分资料下载需要金币,请确保您的账户上有足够的金币
2、已购买过的文档,再次下载不重复扣费
3、资料包下载后请先用软件解压,在使用对应软件打开
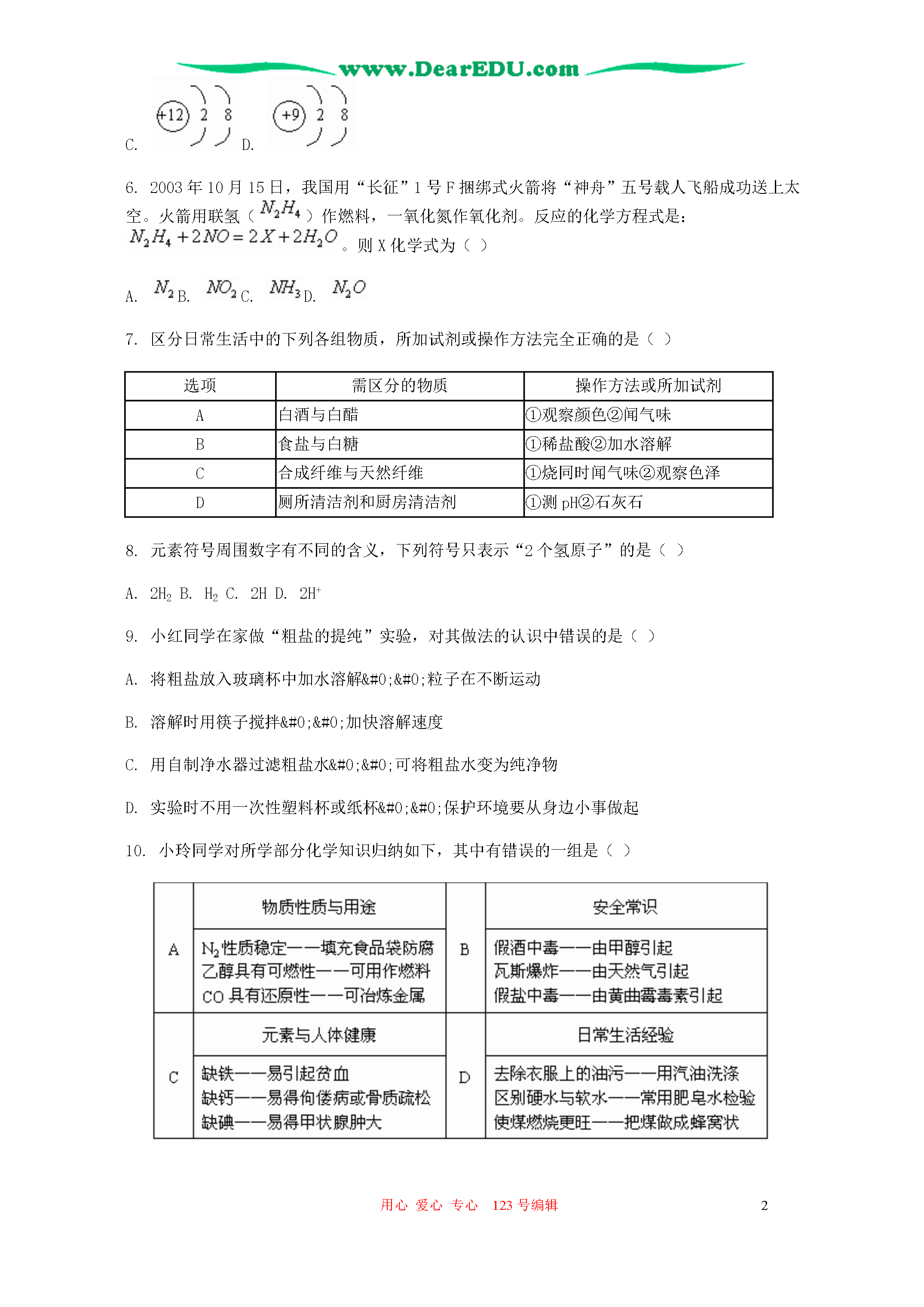
用心爱心专心123号编辑13北京市海淀区2005年初三化学一模试卷(答题时间:90分钟)(可能用到的原子量:H�1O�16C�12N�14S�32Cl�35.5Fe�56Na�23Mg�24Al�27Cu�64Ag�108)一.选择题(每小题只有一个选项符合题意)1.医疗上抢救危重病人常用的一种气体是()A.氧气B.氮气C.氢气D.二氧化碳2.生活中常见的下列现象,属于化学变化的是()A.冰棒融化B.米饭变馊C.瓷碗破碎D.湿衣晾干日常生活中,我们经常饮用矿泉水,下图是某饮用矿泉水部分商标图,图中列出了理化指标。据此回答3~4题。3.这里的钙、镁、钾、钠指的是()A.单质B.原子C.分子D.元素4.这种饮用天然水是()A.酸性B.碱性C.中性D.无法确定5.下列离子结构示意图中表示阳离子的是()A.B.C.D.6.2003年10月15日,我国用“长征”1号F捆绑式火箭将“神舟”五号载人飞船成功送上太空。火箭用联氢()作燃料,一氧化氮作氧化剂。反应的化学方程式是:。则X化学式为()A.B.C.D.7.区分日常生活中的下列各组物质,所加试剂或操作方法完全正确的是()选项需区分的物质操作方法或所加试剂A白酒与白醋①观察颜色②闻气味B食盐与白糖①稀盐酸②加水溶解C合成纤维与天然纤维①烧同时闻气味②观察色泽D厕所清洁剂和厨房清洁剂①测pH②石灰石8.元素符号周围数字有不同的含义,下列符号只表示“2个氢原子”的是()A.2H2B.H2C.2HD.2H+9.小红同学在家做“粗盐的提纯”实验,对其做法的认识中错误的是()A.将粗盐放入玻璃杯中加水溶解��粒子在不断运动B.溶解时用筷子搅拌��加快溶解速度C.用自制净水器过滤粗盐水��可将粗盐水变为纯净物D.实验时不用一次性塑料杯或纸杯��保护环境要从身边小事做起10.小玲同学对所学部分化学知识归纳如下,其中有错误的一组是()11.一种新兴的金属由于其密度小、延展性好、耐腐蚀性强,它和它的合金在航空、航海和化学工业中正逐步取代铝和铝的合金而被广泛应用,该金属是()A.铜B.锌C.钛D.锰12.“垃圾是放错了位置的资源”,应该分类回收。生活中废弃的铁锅、铝制易拉罐、铜导线可以归为一类加以回收,因为它们属于()A.氧化物B.化合物C.混合物D.金属或合金13.我们常说“真金不怕火炼”的原因是()A.金的熔点高B.金的硬度大C.金的密度大D.金不活泼,高温时也不与氧气反应14.相同质量的镁和铝分别与足量的稀盐酸充分反应,其结果是()A.镁反应生成的氢气的质量大B.铝反应生成的氢气的质量大C.铝和镁反应生成的氢气一样多D.无法比较生成氢气的质量15.为验证铁、铜、铝三种金属的活动性顺序,可选用的一组物质是()A.溶液、溶液B.溶液、、溶液C.溶液、D.溶液、16.海水淡化可采用膜分离技术,如图所示,对淡化膜右侧的海水加压,水分子可以透过淡化膜进入左侧淡化池,而海水中的各种离子不能通过淡化膜,从而得到淡水。对加压后右侧海水成分变化进行分析,正确的是()A.溶质的质量增加B.溶剂的质量减少C.溶液的质量不变D.以上三种情况都有可能17.做馒头的面团发酵过度会变酸,要除去酸味,可在面团中加入()A.B.C.D.18.一木块漂于水中,如图所示,若向水中加入食盐,则木块将()A.上浮B.下沉C.不变D.无法判断19.配制100g10%的溶液,用量筒量取水时俯视刻度线,则配制溶液的溶质的质量分数()A.等于10%B.大于10%C.小于10%D.无法确定20.下列物质各5g,在室温下放入100g水中,充分搅拌后,所得溶液的溶质质量分数最小的是()A.B.C.D.21.下列气体中,既能用浓硫酸干燥,也可以用氢氧化钠干燥的是()A.B.C.D.22.有些食物的近似pH如下:番茄4.0~4.4,苹果2.9~3.3,柑橘3.0~4.0,鸡蛋清7.6~8.0,当人体胃酸过多时,适合食用的食品是()A.番茄B.苹果C.柑橘D.鸡蛋清23.人的胃液里含有适量盐酸,可以帮助消化,胃酸过多,反而造成消化不良。下列物质可用来制造治疗胃酸过多的药物的是()A.B.C.D.24.检验某溶液是否是酸时,不能选用的试剂是()A.无色酚酞试液B.紫色石蕊试液C.碳酸钠溶液D.锌粒25.有关下列物质的用途不正确的是()A.建筑业上利用熟石灰制三合土或砌砖、抹墙B.氢氧化钠可用于制肥皂和造纸业C.利用硫酸溶液来干燥氢气D.利用盐酸除去金属表面的锈26.在我国某地曾发生把白色的工业用盐误作食盐的中毒事件,这种工业用盐可能含有()A.B.C.D.27.玻璃棒不可用来()A.蘸取溶液测定其酸碱度B.过滤时引流液体注入漏斗C.搅拌漏斗中的悬

a是****澜吖
实名认证
内容提供者


最近下载
一种胃肠道超声检查助显剂及其制备方法.pdf
201651206021+莫武林+浅析在互联网时代下酒店的营销策略——以湛江民大喜来登酒店为例.doc
201651206021+莫武林+浅析在互联网时代下酒店的营销策略——以湛江民大喜来登酒店为例.doc
用于空间热电转换的耐高温涡轮发电机转子及其装配方法.pdf
用于空间热电转换的耐高温涡轮发电机转子及其装配方法.pdf
用于空间热电转换的耐高温涡轮发电机转子及其装配方法.pdf
用于空间热电转换的耐高温涡轮发电机转子及其装配方法.pdf
用于空间热电转换的耐高温涡轮发电机转子及其装配方法.pdf
用于空间热电转换的耐高温涡轮发电机转子及其装配方法.pdf
论《离骚》诠释史中的“香草”意蕴.docx