



如果您无法下载资料,请参考说明:
1、部分资料下载需要金币,请确保您的账户上有足够的金币
2、已购买过的文档,再次下载不重复扣费
3、资料包下载后请先用软件解压,在使用对应软件打开
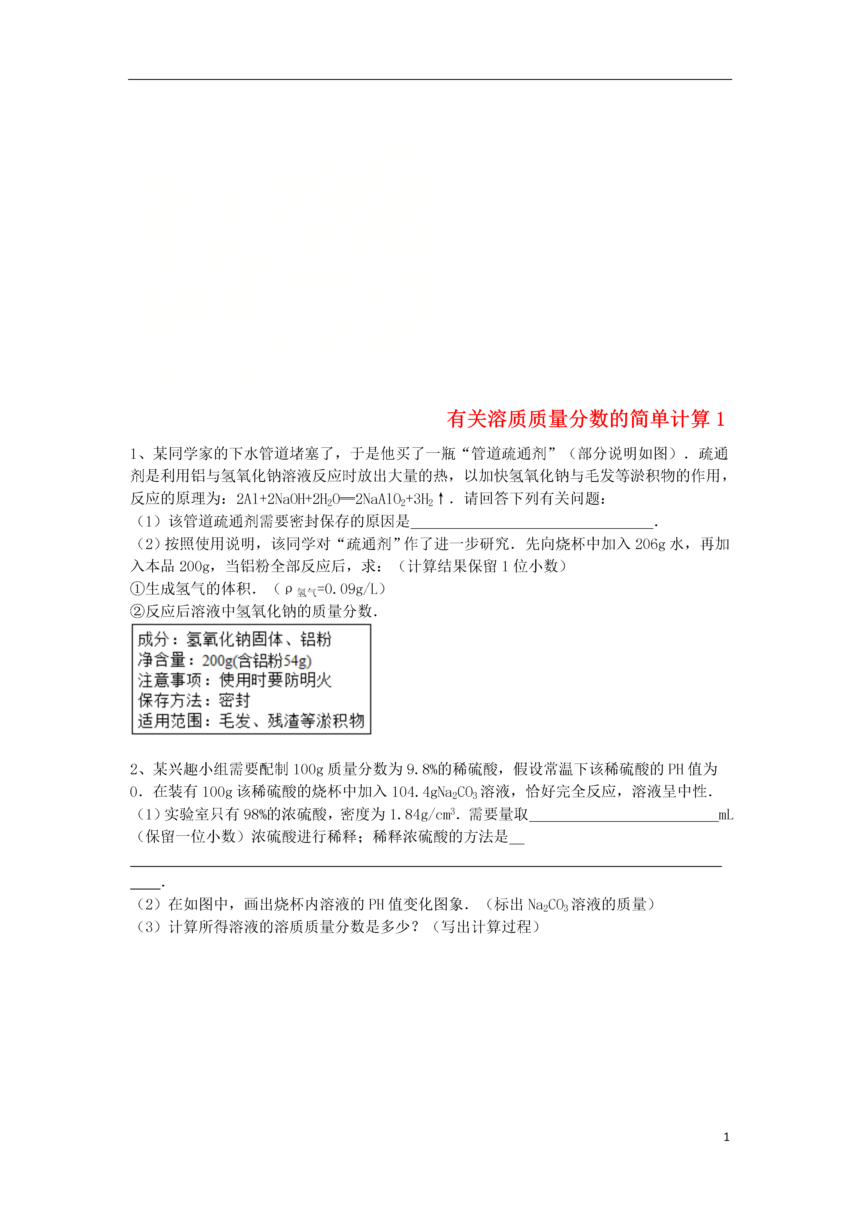
1有关溶质质量分数的简单计算11、某同学家的下水管道堵塞了,于是他买了一瓶“管道疏通剂”(部分说明如图).疏通剂是利用铝与氢氧化钠溶液反应时放出大量的热,以加快氢氧化钠与毛发等淤积物的作用,反应的原理为:2Al+2NaOH+2H2O═2NaAlO2+3H2↑.请回答下列有关问题:(1)该管道疏通剂需要密封保存的原因是.(2)按照使用说明,该同学对“疏通剂”作了进一步研究.先向烧杯中加入206g水,再加入本品200g,当铝粉全部反应后,求:(计算结果保留1位小数)①生成氢气的体积.(ρ氢气=0.09g/L)②反应后溶液中氢氧化钠的质量分数.2、某兴趣小组需要配制100g质量分数为9.8%的稀硫酸,假设常温下该稀硫酸的PH值为0.在装有100g该稀硫酸的烧杯中加入104.4gNa2CO3溶液,恰好完全反应,溶液呈中性.(1)实验室只有98%的浓硫酸,密度为1.84g/cm3.需要量取mL(保留一位小数)浓硫酸进行稀释;稀释浓硫酸的方法是.(2)在如图中,画出烧杯内溶液的PH值变化图象.(标出Na2CO3溶液的质量)(3)计算所得溶液的溶质质量分数是多少?(写出计算过程)某品牌“洁厕灵”含有一定质量分数的HCl.下面是小军同学用10%的NaOH溶液检测此品牌“洁厕灵”含HCl的实验数据记录(假设“洁厕灵”中含有HCl参加了反应):试计算此品牌“洁厕灵”样品20g里含HCl的质量分数(计算结果保留0.1%).鸡蛋壳的主要成分是碳酸钙,为了测定蛋壳中碳酸钙的质量分数,小刚同学进行了如下实验(假设杂质不溶于水,不与酸反应,反应过程中的损耗忽略不计):他将蛋壳洗净、干燥并捣碎放在烧杯里,然后往烧杯中加入一定量盐酸,到蛋壳上恰好不再产生小气泡时停止.实验过程和测定的相关实验数据如图所示:(1)他将收集到的气体通入足量澄清石灰水中,石灰水变浑浊.据此可判断,收集到的气体中含有______;根据“反应过程中减少的质量”,可知气体被石灰水完全吸收后石灰水增加的质量为______g.(2)根据“蛋壳残渣质量”,求得蛋壳中碳酸钙的质量分数为______.(精确到0.1%)(3)计算恰好完全反应后所得溶液的溶质质量分数.让我们与小松同学一起参与以下探究:(1)Cu一Al和Cu一Ag合金外观相似,小松认为只要滴几滴稀硫酸就可将这两种合金鉴别出来.你是否同意小松的看法(填“同意”或“不同意”).(2)小松认为只使用AgNO3溶液,就可测定上述合金中两种金属的质量比.称取这种合金9.6g,加入足量AgNO3溶液充分反应后过滤,将所得固体洗涤、干燥后质量为17.2g.试计算该合金中两种金属的质量比.(相对原子质量A127Cu64Ag108相对分子质量:AgNO3170)(3)小松认为还可测出AgNO3溶液的质量分数,于是进行了多次实验,记录了每次使用的AgNO3溶液质量m和充分反应后所得固体质量m,并绘制了右图,则AgNO3溶液的溶质质量分数是.某化学兴趣小组的同学对一瓶久置的熟石灰粉末的组成进行实验探究,请你一起参与他们的探究活动.[提出问题]这瓶熟石灰粉末是否已经变质生成了CaCO3?[进行猜想]猜想一:熟石灰全部变成了CaCO3.猜想二:熟石灰部分变成了CaCO3.猜想三:熟石灰没有变质.[设计实验]该小组同学对猜想一设计了下列探究方案,请你帮助他们完成下表中相关实验内容.实验步骤实验现象实验结论①取样,加适量水,搅拌,过滤②取少量滤液于试管中,滴入酚酞试液③取少量滤渣于试管中,加入盐酸②______.③______.猜想成立[反思与应用]①要证明猜想二成立,可参照上述实验方案进行探究,在步骤②中产生的实验现象是______.②熟石灰变质是由于______的缘故.在初中化学我们所学过的物质中还有______,(举一例)等具有这样的性质,因此象熟石灰这类物质在实验室应______保存.③称取1.0g上述熟石灰样品,加适量水使之充分溶解,搅拌过滤后,往滤液中滴入酚酞试液,同时加入溶质质量分数为10%的盐酸至溶液刚好变为无色,消耗盐酸溶液7.3g.求样品中Ca(OH)2的质量分数(写出计算过程).6、小奇同学在实验室开放日作了氧化铜和稀硫酸反应的实验后,发现实验桌上有一瓶标签残缺(如图1所示)的NaOH溶液.为了测定此溶液的溶质质量分数,他决定利用氧化铜和稀硫酸反应后的废液.他将废液过滤,然后取100g滤液,慢慢滴加此NaOH溶液,加入NaOH溶液的质量与生成沉淀质量的关系如图2所示:(1)在加入氢氧化钠溶液的过程中,开始时没有发现沉淀生成,说明滤液

书生****35
实名认证
内容提供者


最近下载
贵州省城市管理行政执法条例.doc
贵州省城市管理行政执法条例.doc
一种基于双轨缆道的牵引式雷达波在线测流系统.pdf
一种基于双轨缆道的牵引式雷达波在线测流系统.pdf
一种胃肠道超声检查助显剂及其制备方法.pdf
201651206021+莫武林+浅析在互联网时代下酒店的营销策略——以湛江民大喜来登酒店为例.doc
201651206021+莫武林+浅析在互联网时代下酒店的营销策略——以湛江民大喜来登酒店为例.doc
用于空间热电转换的耐高温涡轮发电机转子及其装配方法.pdf
用于空间热电转换的耐高温涡轮发电机转子及其装配方法.pdf
用于空间热电转换的耐高温涡轮发电机转子及其装配方法.pdf