试题-江苏-2016_江苏省南京市长城中学2015-2016学年九年级化学下学期第三次质检试题(含解析) 新人教版.doc
立即下载






如果您无法下载资料,请参考说明:
1、部分资料下载需要金币,请确保您的账户上有足够的金币
2、已购买过的文档,再次下载不重复扣费
3、资料包下载后请先用软件解压,在使用对应软件打开
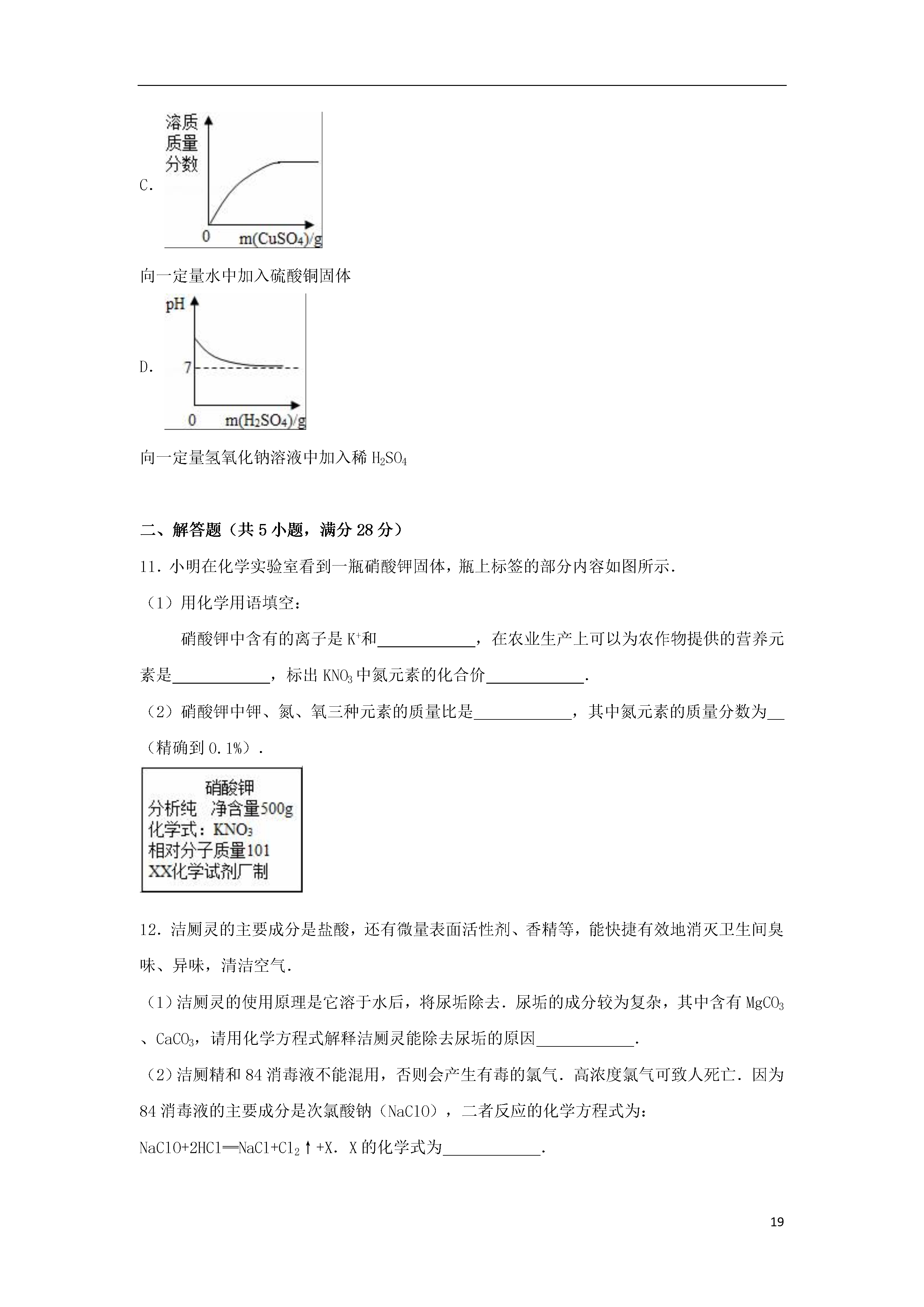
192015-2016学年江苏省南京市长城中学九年级(下)第三次质检化学试卷一、选择题(共10小题,每小题2分,满分20分)1.下列变化属于化学变化的是()A.河水结冰B.牛奶变酸C.干冰升华D.矿石粉碎2.下列仪器能在酒精灯上直接加热的是()A.烧杯B.集气瓶C.蒸发皿D.量筒3.下列物质由原子构成的是()A.水B.氯化钠C.金刚石D.C604.中学生在成长阶段应每天摄入足量的蛋白质.下列食物富含蛋白质的是()A.豆腐、鱼肉B.水果、蔬菜C.面食、米饭D.果汁、汽水5.下列有关水和空气的认识正确的是()A.空气是一种宝贵的自然资源,由氮气和氢气组成B.化石燃料的大量使用会导致大气中的氧气耗尽C.用活性炭可以除去水中的异味和色素D.水是最常用的溶剂,可以用水除去衣服上的油污6.下列事故的处理方法正确的是()A.化工厂二氧化硫泄漏时,人们应迅速撤离现场,尽量往低处去B.装有浓硫酸的汽车翻洒出后,应铺洒大量固体熟石灰C.不慎洒出的酒精在实验台上着火时,应立即用大量水浇灭D.少量浓硫酸沾在皮肤上,立即用大量氢氧化钠溶液冲洗7.下列生活中的说法不正确的是()A.棉花属于有机合成材料B.用灼烧法可以鉴别羊毛和晴纶C.用环保布袋代替塑料袋可以减少“白色污染”D.石油是由多种有机物组成的复杂混合物8.下列实验方法不能达到实验目的是()选项实验目的实验方法A验证水的组成用燃着的木条分别检验电解水产生的气体B鉴别生石灰和熟石灰加水后用手触摸试管外壁C检测某土壤样品的酸碱性用pH试纸测定土壤与水混合后的上层清夜的pHD比较Fe、Cu、Ag的金属活动顺序将Fe片分别放入CuSO4溶液和AgNO3溶液中A.AB.BC.CD.D9.实验室做了有关CO2的实验,下列说法正确的是()A.甲中的药品是块状石灰石和稀硫酸B.乙中燃着的木条熄灭,证明CO2已集满C.丙中紫色石蕊试液变为红色,说明CO2气体显酸性D.丁中的现象说明CO2的密度大于空气、不能燃烧也不支持燃烧10.如图所示图象能正确反映对应变化关系的是()A.加水稀释一定量氢氧化钠溶液B.实验室加热氯酸钾制取氧气C.向一定量水中加入硫酸铜固体D.向一定量氢氧化钠溶液中加入稀H2SO4二、解答题(共5小题,满分28分)11.小明在化学实验室看到一瓶硝酸钾固体,瓶上标签的部分内容如图所示.(1)用化学用语填空:硝酸钾中含有的离子是K+和,在农业生产上可以为农作物提供的营养元素是,标出KNO3中氮元素的化合价.(2)硝酸钾中钾、氮、氧三种元素的质量比是,其中氮元素的质量分数为(精确到0.1%).12.洁厕灵的主要成分是盐酸,还有微量表面活性剂、香精等,能快捷有效地消灭卫生间臭味、异味,清洁空气.(1)洁厕灵的使用原理是它溶于水后,将尿垢除去.尿垢的成分较为复杂,其中含有MgCO3、CaCO3,请用化学方程式解释洁厕灵能除去尿垢的原因.(2)洁厕精和84消毒液不能混用,否则会产生有毒的氯气.高浓度氯气可致人死亡.因为84消毒液的主要成分是次氯酸钠(NaClO),二者反应的化学方程式为:NaClO+2HCl═NaCl+Cl2↑+X.X的化学式为.(3)生活中呈碱性的物质有炉具清洁剂、肥皂以及碱面等,其中碱面的主要成分是纯碱,化学式为.洁厕灵要避免与上述物质接触的原因是,除此之外,洁厕灵还应避免接触.A、铜制品B、不锈钢C、铝合金D、大理石通过上述学习,你认为日常生活中使用化学物质时应注意.13.如表是KNO3、NaCl在不同温度下的溶解度(单位:g).温度(℃)0102030405060KNO313.320.931.645.863.985.5110NaCl35.735.836.036.336.637.037.3(1)50℃时,NaCl的溶解度是.将20gNaCl放入50g水中,所得溶液的质量为g,溶质的质量分数是(精确到0.1%).(2)相同温度下,若要配制KNO3和NaCl等浓度的饱和溶液,其温度范围是,将50℃时等质量的KNO3和NaCl的饱和溶液分别将至20℃,析出晶体较多的是.14.200多年前,法国化学家拉瓦锡在研究空气成分的实验中用到了汞.小明发现,初中化学学习中还有一些关于汞的应用,他进行了思考.(1)水银温度计工作原理的微观解释是.(2)写出图一的化学方程式,从微观角度分析图一得到的一条信息是.由图二可知该反应溶液中大量增加的离子是.(3)通过对比以上两图,写出你对微观世界的一条认识.15.A、B、C、D是初中化学常见的四种不同类别的物质,它们含有相同的金属元素,其中B为红色固体,图中“→”表示物质在一定条件下的转化关系.(部分反应物、生成

Ro****44
实名认证
内容提供者


最近下载
一种胃肠道超声检查助显剂及其制备方法.pdf
201651206021+莫武林+浅析在互联网时代下酒店的营销策略——以湛江民大喜来登酒店为例.doc
201651206021+莫武林+浅析在互联网时代下酒店的营销策略——以湛江民大喜来登酒店为例.doc
用于空间热电转换的耐高温涡轮发电机转子及其装配方法.pdf
用于空间热电转换的耐高温涡轮发电机转子及其装配方法.pdf
用于空间热电转换的耐高温涡轮发电机转子及其装配方法.pdf
用于空间热电转换的耐高温涡轮发电机转子及其装配方法.pdf
用于空间热电转换的耐高温涡轮发电机转子及其装配方法.pdf
用于空间热电转换的耐高温涡轮发电机转子及其装配方法.pdf
论《离骚》诠释史中的“香草”意蕴.docx