




如果您无法下载资料,请参考说明:
1、部分资料下载需要金币,请确保您的账户上有足够的金币
2、已购买过的文档,再次下载不重复扣费
3、资料包下载后请先用软件解压,在使用对应软件打开
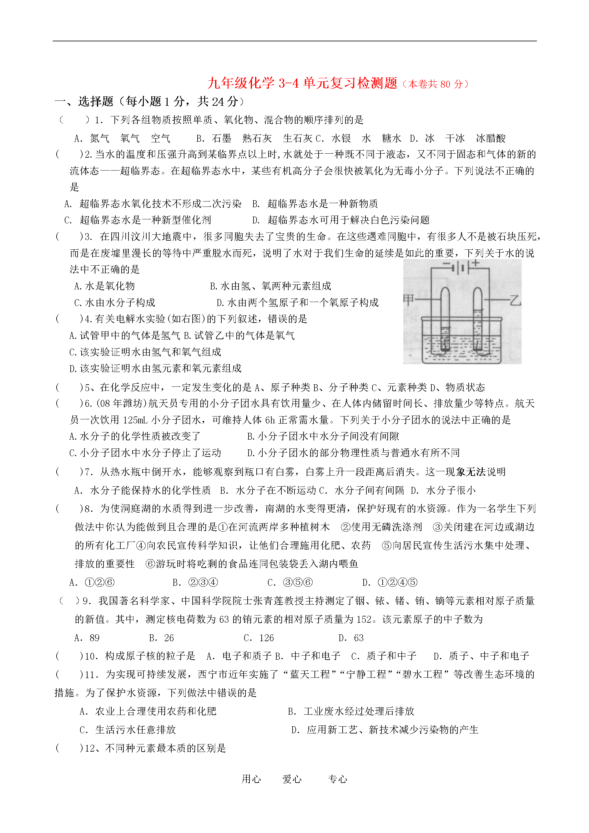
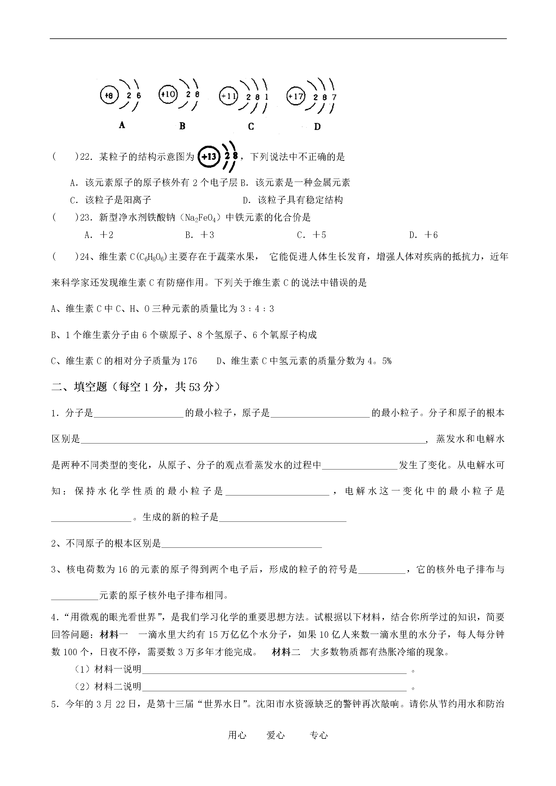
用心爱心专心九年级化学3-4单元复习检测题(本卷共80分)一、选择题(每小题1分,共24分)()1.下列各组物质按照单质、氧化物、混合物的顺序排列的是A.氮气氧气空气B.石墨熟石灰生石灰C.水银水糖水D.冰干冰冰醋酸()2.当水的温度和压强升高到某临界点以上时,水就处于一种既不同于液态,又不同于固态和气体的新的流体态——超临界态。在超临界态水中,某些有机高分子会很快被氧化为无毒小分子。下列说法不正确的是A.超临界态水氧化技术不形成二次污染B.超临界态水是一种新物质C.超临界态水是一种新型催化剂D.超临界态水可用于解决白色污染问题()3.在四川汶川大地震中,很多同胞失去了宝贵的生命。在这些遇难同胞中,有很多人不是被石块压死,而是在废墟里漫长的等待中严重脱水而死,说明了水对于我们生命的延续是如此的重要,下列关于水的说法中不正确的是A.水是氧化物B.水由氢、氧两种元素组成C.水由水分子构成D.水由两个氢原子和一个氧原子构成()4.有关电解水实验(如右图)的下列叙述,错误的是A.试管甲中的气体是氢气B.试管乙中的气体是氧气C.该实验证明水由氢气和氧气组成D.该实验证明水由氢元素和氧元素组成()5、在化学反应中,一定发生变化的是A、原子种类B、分子种类C、元素种类D、物质状态()6.(08年潍坊)航天员专用的小分子团水具有饮用量少、在人体内储留时间长、排放量少等特点。航天员一次饮用125mL小分子团水,可维持人体6h正常需水量。下列关于小分子团水的说法中正确的是A.水分子的化学性质被改变了B.小分子团水中水分子间没有间隙C.小分子团水中水分子停止了运动D.小分子团水的部分物理性质与普通水有所不同()7.从热水瓶中倒开水,能够观察到瓶口有白雾,白雾上升一段距离后消失。这一现象无法说明A.水分子能保持水的化学性质B.水分子在不断运动C.水分子间有间隔D.水分子很小()8.为使洞庭湖的水质得到进一步改善,南湖的水变得更清,保护好现有的水资源。作为一名学生下列做法中你认为能做到且合理的是①在河流两岸多种植树木②使用无磷洗涤剂③关闭建在河边或湖边的所有化工厂④向农民宣传科学知识,让他们合理施用化肥、农药⑤向居民宣传生活污水集中处理、排放的重要性⑥游玩时将吃剩的食品连同包装袋丢入湖内喂鱼A.①②⑥B.②③④C.③⑤⑥D.①②④⑤()9.我国著名科学家、中国科学院院士张青莲教授主持测定了铟、铱、锗、铕、镝等元素相对原子质量的新值。其中,测定核电荷数为63的铕元素的相对原子质量为152。该元素原子的中子数为A.89B.26C.126D.63()10.构成原子核的粒子是A.电子和质子B.中子和电子C.质子和中子D.质子、中子和电子()11.为实现可持续发展,西宁市近年实施了“蓝天工程”“宁静工程”“碧水工程”等改善生态环境的措施。为了保护水资源,下列做法中错误的是A.农业上合理使用农药和化肥B.工业废水经过处理后排放C.生活污水任意排放D.应用新工艺、新技术减少污染物的产生()12、不同种元素最本质的区别是A、质子数不同B、中子数不同C、相对原子质量不同D、中子数与核外电子数不同()13.头发的成分能反映一个人的健康状况。据分析证明:健康人的头发每克大约含有铁130毫克,锌167~172毫克,铝5毫克,硼7毫克等。这里的铁、锌、铝、硼是指A.元素B.原子C.分子D.氧化物()14.下列符号中,既表示一个原子,又表示一种元素,还表示一种物质的是A.C60B.2HC.2N2D.Fe()15.地壳中,含量最多的金属元素与含量最多的非金属元素形成的化合物的化学式为A.Fe2O3B.SiO2C.CaOD.Al2O3()16.原子结构中与元素化学性质关系最密切的是A.电子层数B.质子数C.最外层电子数D.中子数()17.下列说法你认为正确的是A.如果两种粒子属于同一种元素,则它们原子核中的质子数一定相同B.如果两种粒子含有的质子数相同;则它们一定属于同一种元素C.由同种元素组成的单质性质相同D.如果两种粒子含有的电子数相同,则它们一定属于同一种元素()18、美国铱星公司原计划发射77颗卫星,以实现全球卫星通讯,其要发射的卫星的数目恰好与铱元素(Ir)的原子核包电子数目相等。下列关于铱元素的各种说法正确的是A、铱原子的质子数为70B、铱原子的相对原子质量为77C、铱原子的核电荷数为77D、铱元素为非金属元素()19.下列各组中的粒子属于同种元素的是()20.下列说法中,错误的是A.非金属元素的原子,最外层电子的数目一般多于或等于4个B.任何原子核内都有质子和中子C.下图是钠离子的结构示意图D.原子由原子核和核外电子构成()21.下列各原子结构示意图中,属于金属原子的是()22.某粒子的结构示意图为,下列说法中不正确的是A.该元素原子的原子核外有2个电子层B.该元素是一

森林****io
实名认证
内容提供者


最近下载
一种胃肠道超声检查助显剂及其制备方法.pdf
201651206021+莫武林+浅析在互联网时代下酒店的营销策略——以湛江民大喜来登酒店为例.doc
201651206021+莫武林+浅析在互联网时代下酒店的营销策略——以湛江民大喜来登酒店为例.doc
用于空间热电转换的耐高温涡轮发电机转子及其装配方法.pdf
用于空间热电转换的耐高温涡轮发电机转子及其装配方法.pdf
用于空间热电转换的耐高温涡轮发电机转子及其装配方法.pdf
用于空间热电转换的耐高温涡轮发电机转子及其装配方法.pdf
用于空间热电转换的耐高温涡轮发电机转子及其装配方法.pdf
用于空间热电转换的耐高温涡轮发电机转子及其装配方法.pdf
论《离骚》诠释史中的“香草”意蕴.docx