




如果您无法下载资料,请参考说明:
1、部分资料下载需要金币,请确保您的账户上有足够的金币
2、已购买过的文档,再次下载不重复扣费
3、资料包下载后请先用软件解压,在使用对应软件打开
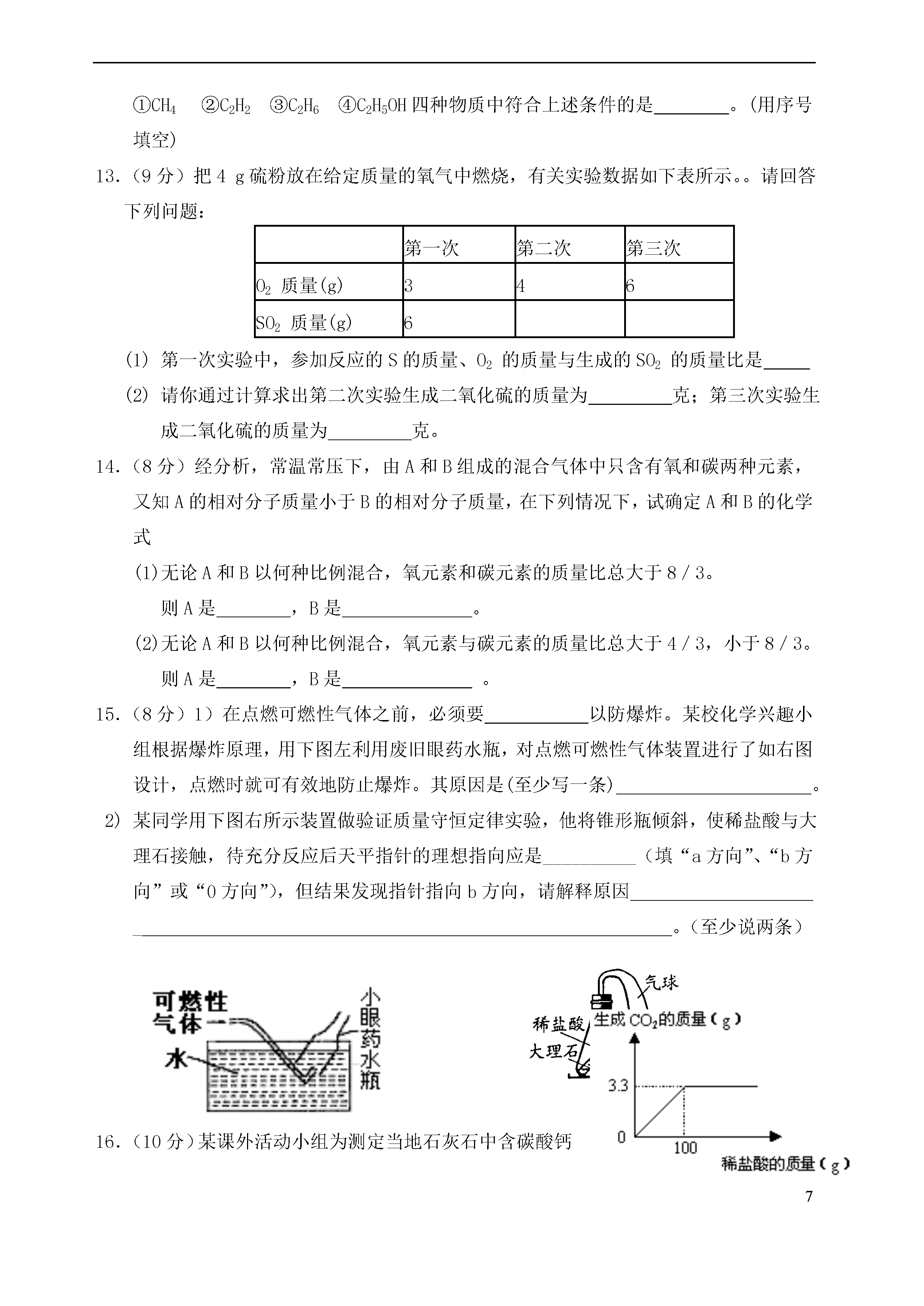
72012-2013学年坎市中学九年级化学(沪教版)上册第四章单元能力提升卷(满分:100分考试时间:60分钟)注意:请把所有答案填涂或书写到答题卡上!请不要错位、越界答题!在本试题上答题无效。相对原子质量:H-1C-12N-14O-16S-32第I卷选择卷一选择题(本大题共10小题,每题3分,计30分。每小题的四个选项中,只有一个是正确的。)1.煤气泄漏会发生危险。为了及时发现煤气泄漏,常在煤气中加有少量特殊气味的乙硫醇,乙硫醇燃烧的化学方程式为:2X+9O2==4CO2+2SO2+6H2O,则乙硫醇(X)的化学式为()A.C2H3SHB.CH3SHC、C2H5SHD.C2H5OH2.铝在氧气中燃烧生成三氧化二铝,在这个反应中,铝、氧气、三氧化二铝的质量比()A、27:32:102B、27:24:13C、4:3:2D、108:96:2043.山茶油是一种绿色保健食品,其主要成分是柠檬醛。现从山茶油中提取7.6g柠檬醛,使其在氧气中充分燃烧,生成22g二氧化碳和7.2g水,则柠檬醛中()A.只含碳、氢元素B.一定含碳、氢、氧元素C.一定含碳、氢元素,可能含氧元素D.含有的元素无法判断4.在反应2A+B=3C+D中,A和B的相时分子质量之比为5:1,已知20gA与一定量B恰好完全反应,生成5gD,则在此反应中B和C的质量比为:()A.4:19B.3:5C.1:3D.2:175.使25g甲物质与5g乙物质充分反应,所得混合物中含有10g甲和11g丙,还有另一种新物质丁,若甲、乙、丙、丁的式量分别30、20、44、18,其化学式分别用A、B、C、D表示,则下列化学方程式正确的是()A.A+B==C+DB.A+2B====2C+DC.2A+B===2C+DD.2A+B====C+2D6.在化学方程式aC2H5OH+bO2点燃mCO2+nH2O中,各化学计量数间的关系正确的()A.a+b=m+nB.a=2mC.a+2b=2m+nD.n=2b7.已知反应X2+3Y2=2Z,根据质量守恒定律可推知,下列说法一定错误的是()A.Z的化学式为XY3B.若agX2与bgY2恰好完全反应,则生成(a+b)gZC.若X2的相对分子质量为a,Y2的相对分子质量为b,则Z的相对分子质量为(a+3b)D.若agX2完全反应生成bgZ,则同时消耗(b-a)gY28.镁在空气中燃烧时不仅与氧气反应生成氧化镁,而且还有部分镁与氮气化合生成氮化镁(Mg3N2),由此可推知,12g镁在空气中燃烧后所得产物的质量为()A.等于20gB.小于20gC.大于20gD.无法确定9.将agCuCO3加热,发生如下反应:CuCO3CuO+CO2↑,CuCO3完全分解后,质量减少了bg,残余物再跟cg的木炭混合加热,恰好完全反应(C+2CuO2Cu+CO2↑),产生dg的CO2。则原来CuCO3中含有的铜元素的质量为()A.(a+c-b-d)gB.(a-b)gC.(b-d)gD.(b-d+c)g10.在一个密闭容器中有四种物质,在一定条件下充分反应后,测得反应前后各物质的质量如下:物质XYZQ反应前质量/g410121反应后质量/g01215待测已知x的相对分子质量为n,Q的相对分子质量为2n,则下列推断正确的是()A.反应后Q的质量为10gB.反应中Y与Q发生改变的质量比为1∶1C.反应后生成15gZD.该反应方程式中X与Q的化学计量数之比为2∶3第Ⅱ卷非选择卷二、非选择题(本题包含8题,共70分)11.(12分)配平下列化学方程式:①+O2CO2+H2O②+O2+H2O③CO+Fe3O4Fe+CO2④+—SO2+S↓+H2O12.(3分)一定质量的某物质在空气中完全燃烧后,生成8.8g二氧化碳和5.4g水,在①CH4②C2H2③C2H6④C2H5OH四种物质中符合上述条件的是。(用序号填空)13.(9分)把4g硫粉放在给定质量的氧气中燃烧,有关实验数据如下表所示。。请回答下列问题:第一次第二次第三次O2质量(g)346SO2质量(g)6(1)第一次实验中,参加反应的S的质量、O2的质量与生成的SO2的质量比是(2)请你通过计算求出第二次实验生成二氧化硫的质量为克;第三次实验生成二氧化硫的质量为克。14.(8分)经分析,常温常压下,由A和B组成的混合气体中只含有氧和碳两种元素,又知A的相对分子质量小于B的相对分子质量,在下列情况下,试确定A和B的化学式(1)无论A和B以何种比例混合,氧元素和碳元素的质量比总大于8/3。则A是,B是。(2)无论A和B以何种比例混合,氧元素与碳元素的质量比总大于4/3,小于8/3。则A是,B是。15.(8分)1)在点燃可燃性气体之

a是****澜吖
实名认证
内容提供者


最近下载
一种胃肠道超声检查助显剂及其制备方法.pdf
201651206021+莫武林+浅析在互联网时代下酒店的营销策略——以湛江民大喜来登酒店为例.doc
201651206021+莫武林+浅析在互联网时代下酒店的营销策略——以湛江民大喜来登酒店为例.doc
用于空间热电转换的耐高温涡轮发电机转子及其装配方法.pdf
用于空间热电转换的耐高温涡轮发电机转子及其装配方法.pdf
用于空间热电转换的耐高温涡轮发电机转子及其装配方法.pdf
用于空间热电转换的耐高温涡轮发电机转子及其装配方法.pdf
用于空间热电转换的耐高温涡轮发电机转子及其装配方法.pdf
用于空间热电转换的耐高温涡轮发电机转子及其装配方法.pdf
论《离骚》诠释史中的“香草”意蕴.docx