宏硕****mo
Ta的资源
2022小班美术教案:水母
刘林书记在全校党支部书记会议上的讲话 (3)
刘校长在五四表彰大会上的讲话 (3)
农村基层社会管理调研报告(精)5篇范文
微笑的话题作文500字5篇
2022小鹿斑比的读书笔记15篇
2022工会承诺书
2022工作人员个人自我总结
农村基础设施建设资金投入及整合专题调研报告(2)
创先争优当表率,提质增效做贡献演讲稿 (2)
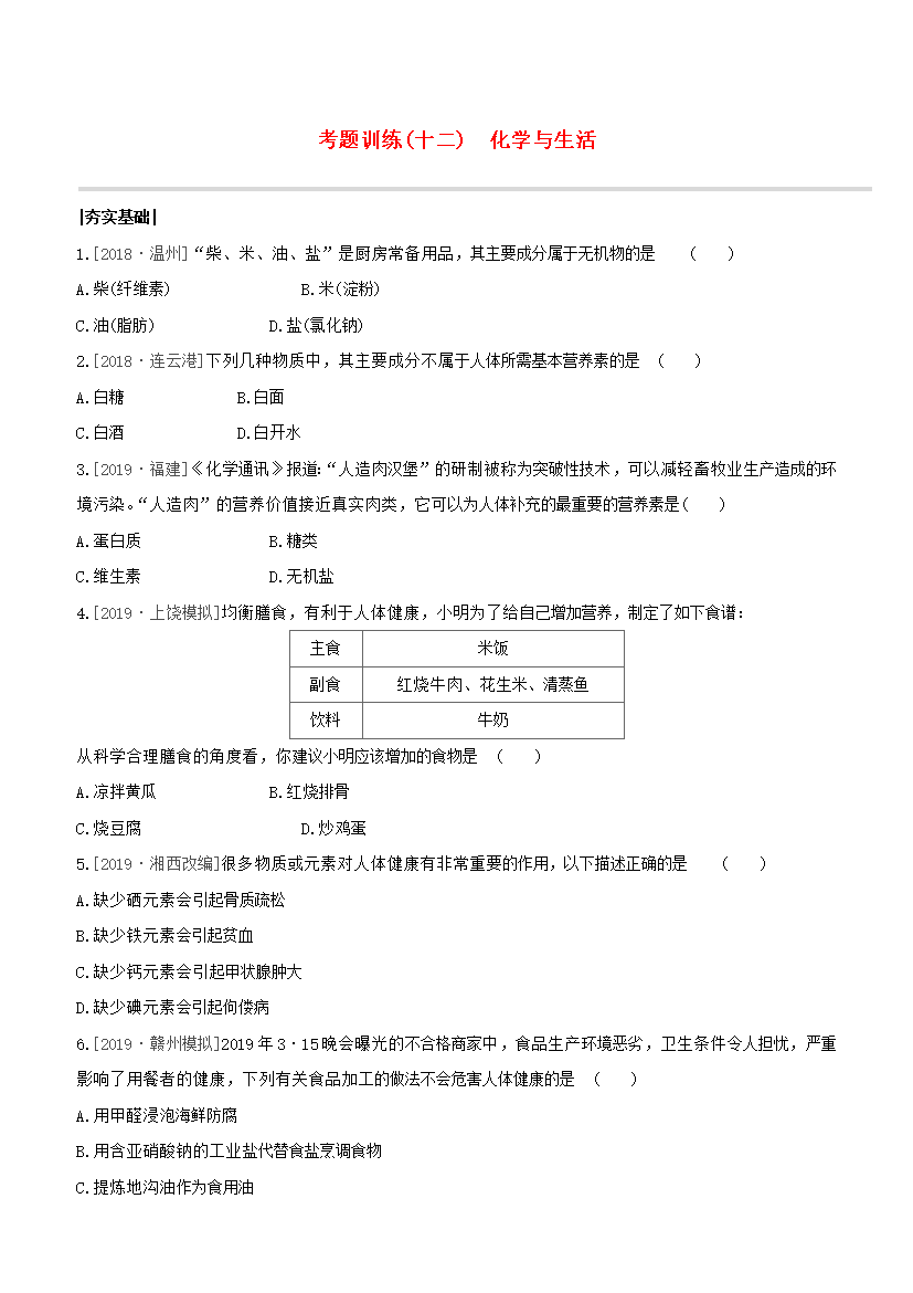
试题-全国-2020_(江西专版)2020中考化学复习方案 考题训练12 化学与生活试题
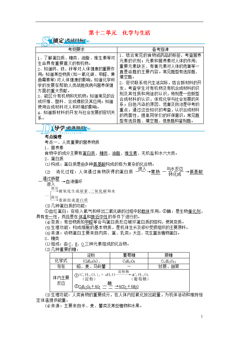
试题-安徽-2014_(安徽专用)2013年中考化学总复习 基础讲练 第十二单元 化学与生活
试题-全国-2020_2020中考化学知识点专题训练十二 溶液
童年趣事优秀话题作文(范文10篇)
2022工作计划4篇
2022工作调动申请书汇编5篇
创先争优青春闪光华演讲稿
农村文化市场监管工作调研报告
创城动员大会讲话稿2篇
创建全国志愿服务模范城长者先行启动仪式讲话稿 (5)
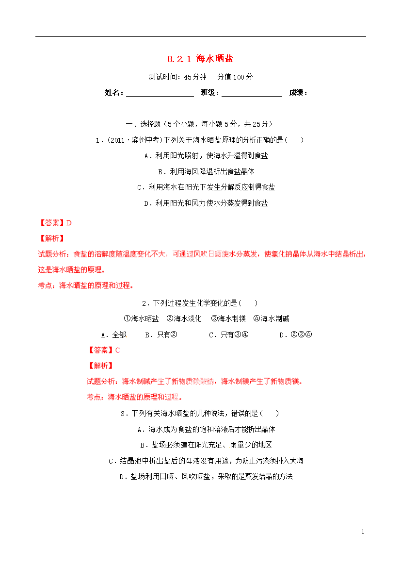
试题-全国-2014_2015届九年级化学下册 8