xx****88
Ta的资源
真三国无双6 虎将传攻略
克己冰激淋
关于请求迁址联通旌旗灯号塔的申报
家住平原55577
第三章 艺术作品
人体美学概念
广播电视常识 (1)
I、电工(应用治理)平安技巧操纵规程
广西新资料家当重点项目表(柳州部分)
第九章_社区慢性病病人的保健与护理
蝗虫孵化技巧
各项奖助学金
兴泰电厂脱硫试卷
GPU大百科全书第五章 桌面显卡的捍卫者
调音台基础常识和应用4
CRI弊病代码剖析
中兴中间校农场概略
九年级物理运动和力
夸父每日11
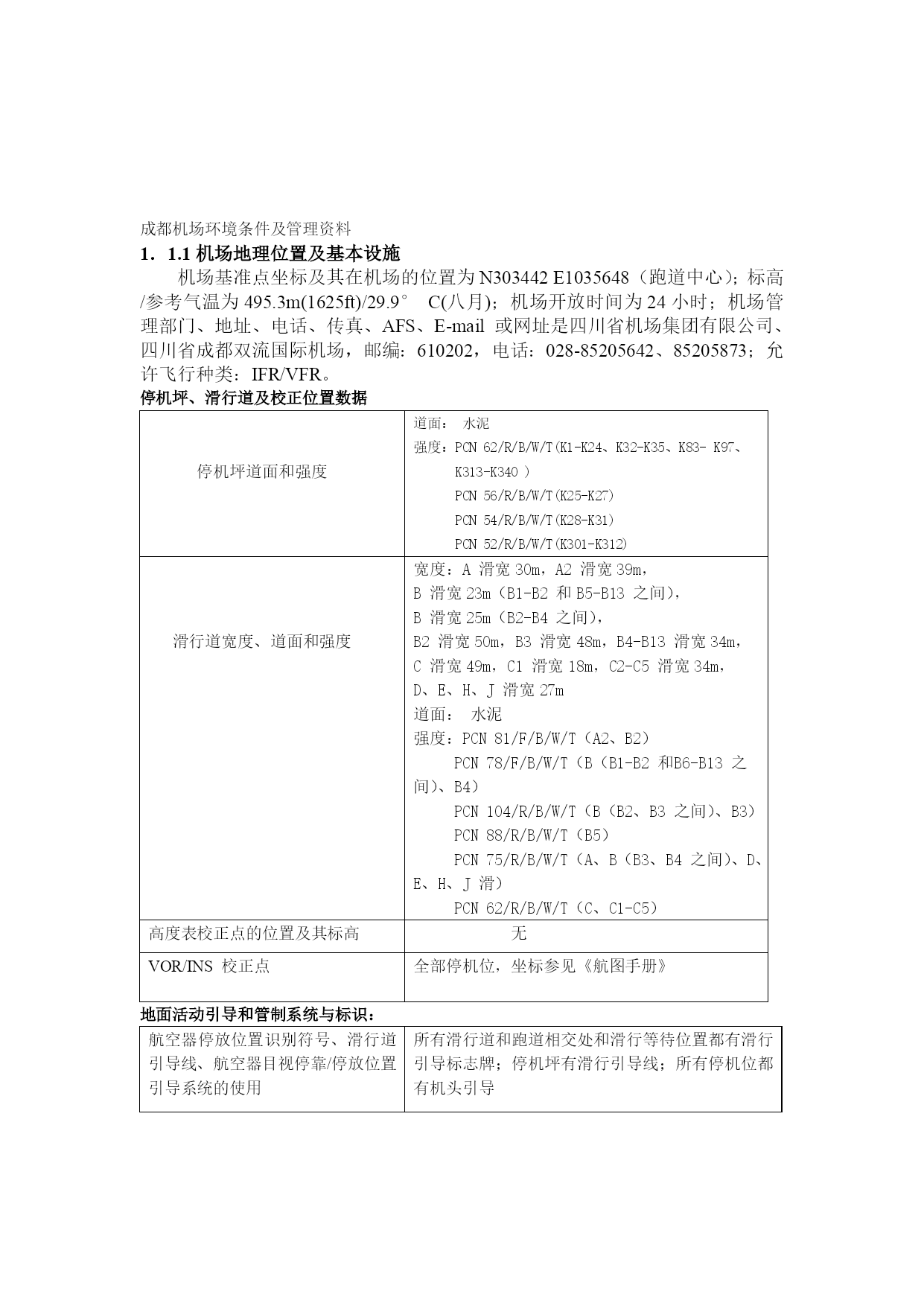
成都机场情况前提及治理资料
养老保险92466