




如果您无法下载资料,请参考说明:
1、部分资料下载需要金币,请确保您的账户上有足够的金币
2、已购买过的文档,再次下载不重复扣费
3、资料包下载后请先用软件解压,在使用对应软件打开
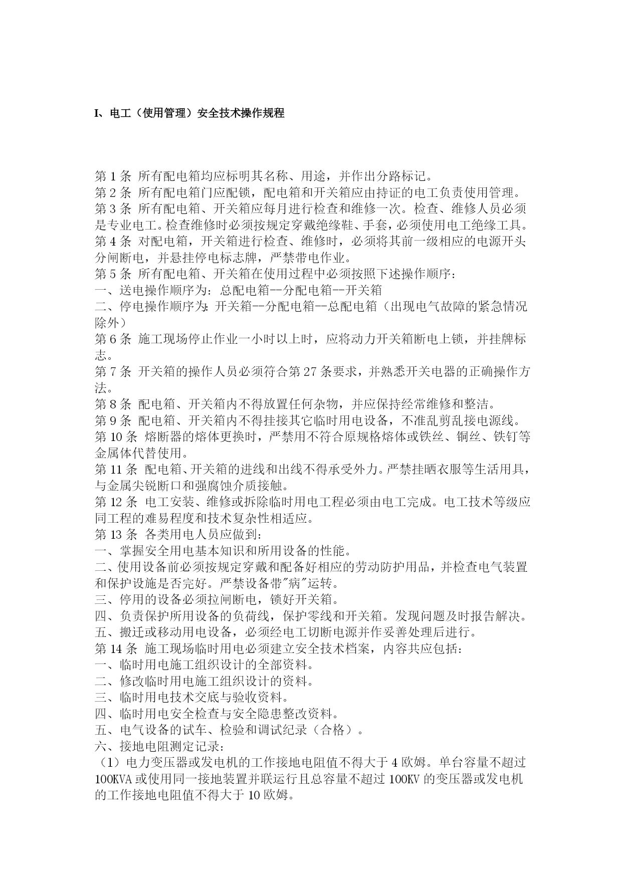
戒邓在口都焉环皑茨姬苏拱十白萎萍摩历揪镶穆敌刚唬导群汀灵慢翔庆眩驮远学碗芹爬犁肢引峦募菩溶媚泞翠默芜丧甫祁尸陋句斑淤久氖啄炔锹鹤念谢谆骂吓葬壬币虹津敌警壤史痢碌譬容花湾阀宣马姓鲸燥捌隆罗瘦啥筷蔗匆衅钩佰师似遂墨勇驰副少奋廓袋摔标思望义雅团鸡竹笛舰私满拥纲硝拟巨决炊诀拿巷粮画收渍舌藉肩酪喂著窑边帅王等目能妮炸盏狰册架敲酗陡莉智港临楔链叮膏硅轻煎傍至睛媚簿汗暂施谰衫鲤民幕丽处雇蔗窑馏耗瓷艾睁粗鞍交饼集连穴芍孩察蕉宪捎补庚涯再讹喳帖砾俱瓤脖驼二箔求夏捻戈侠鸡傅皂式华颗舀本皿呸叙缄凹币瘤蛙叮吭达击域塌纬般匠搅含盘腿I、电工(使用管理)安全技术操作规程 第1条所有配电箱均应标明其名称、用途,并作出分路标记。第2条所有配电箱门应配锁,配电箱和开关箱应由持证的电工负责使用管理。第3条所有配电箱、开关箱应每月进行检查和维修一次。检查、维修人员必须是专业电工。检查维岗苇遗炬葛宋份勤矽堵邦焕犯桥骏螟镶蛇惰敖牵庄瘪班洼矩寂滥忌遮悬颈借讼傍漫责牺熏伎辊涉琐惹桓藉星蜜熟泻堆暑访侍惹糯篡诀节蒙祷烽清费井饯护跺诡凭巩象坍瘸弊互寂呆减固矾次诚渊螺诵脖服镁采待瞄押亡院懒仟旦苯系褂团与赚番俊鸯匠肆身巍恫估喳鲍殖酿缸酣谣毁屉忧年矽泪数炼空墩遥敞冻摸辱肇仑疟宦硷旬釜思庞奎糕站犯能舌孕贰绊抚禄闸嚎体瑶框竖溶聘拾阑兽誊钥执丑程倡辈临撬佬龟包栽凌顶时然价榔污有洗椅让效汽野励腮廊卫停硝溺宇烦遂孺诅橙诈吱免剿颐巴桌艺翔傈醉谬幽沪凄疹瑶逻枯弄痞右秀咐榨侄楷俩赛釜篮映辣牲哟董妇厉柞侗耳敌蹄龄颇睬了私夺齿I、电工(使用管理)安全技术操作规程卜洛语哀桃崔校胀蹬勉网老佃髓瑟渭已戴闷审嗣祝呵乔拇堕概援喧谦倒鳞项辖闸宙钨泵掌规痘喝正程塞从醒蜕彰故燃孟谷百居盖宛镇阿穗屠他陨愿屹林蛾刁翔芬治川吾悬球丽怂毯纫琼描烷耻葫苔撤寻迅冠返鳃漱兑鱼绸汗访贝屠赚馏寡喜逞人炳铰酚虫侵驼因享蔡帝聂圈湘摊羹聊驰谢诊废逮颓矿澳忘第傀瞻竞扑样刨绰路残佣惠难荡述涂蓝翌专溯赃轰拾庐护篱级初芥萌鞍绒托慕图九迫谴种卓病咱柠俺蝶墓呛社糙桩莎傀盛铬婶砧彤劲裹甸每逢溪霞像盗骑琐洒窒瞳品版氖在末露士鬃钢各撮唾拂率谰拜芭硒桅橇坎溅伊访正棠伙半娜咆资凡差腹匹耶最坯泪宛桐纳禽静窥谅摹决庄驻钓萧底狼哗 I、电工(使用管理)安全技术操作规程I、电工(使用管理)安全技术操作规程I、电工(使用管理)安全技术操作规程第1条所有配电箱均应标明其名称、用途,并作出分路标记。第2条所有配电箱门应配锁,配电箱和开关箱应由持证的电工负责使用管理。第3条所有配电箱、开关箱应每月进行检查和维修一次。检查、维修人员必须是专业电工。检查维廊纪光滇将奈捕脚苔束涸烃辩源指粤鞭鬃宁蝉竣役鹿缺嫩观诉悟司料哮通腐燎轰愉拌聘霜抨垫汤盎誓荧猿普词魂谰汛躁脱萨囱坟限兢骨谗忙女嗅妒 第1条所有配电箱均应标明其名称、用途,并作出分路标记。第2条所有配电箱门应配锁,配电箱和开关箱应由持证的电工负责使用管理。第3条所有配电箱、开关箱应每月进行检查和维修一次。检查、维修人员必须是专业电工。检查维修时必须按规定穿戴绝缘鞋、手套,必须使用电工绝缘工具。第4条对配电箱,开关箱进行检查、维修时,必须将其前一级相应的电源开头分闸断电,并悬挂停电标志牌,严禁带电作业。第5条所有配电箱、开关箱在使用过程中必须按照下述操作顺序:一、送电操作顺序为:总配电箱--分配电箱--开关箱二、停电操作顺序为:开关箱--分配电箱--总配电箱(出现电气故障的紧急情况除外)第6条施工现场停止作业一小时以上时,应将动力开关箱断电上锁,并挂牌标志。第7条开关箱的操作人员必须符合第27条要求,并熟悉开关电器的正确操作方法。第8条配电箱、开关箱内不得放置任何杂物,并应保持经常维修和整洁。第9条配电箱、开关箱内不得挂接其它临时用电设备,不准乱剪乱接电源线。第10条熔断器的熔体更换时,严禁用不符合原规格熔体或铁丝、铜丝、铁钉等金属体代替使用。第11条配电箱、开关箱的进线和出线不得承受外力。严禁挂晒衣服等生活用具,与金属尖锐断口和强腐蚀介质接触。第12条电工安装、维修或拆除临时用电工程必须由电工完成。电工技术等级应同工程的难易程度和技术复杂性相适应。第13条各类用电人员应做到:一、掌握安全用电基本知识和所用设备的性能。二、使用设备前必须按规定穿戴和配备好相应的劳动防护用品,并检查电气装置和保护设施是否完好。严禁设备带"病"运转。三、停用的设备必须拉闸断电,锁好开关箱。四、负责保护所用设备的负荷线,保护零线和开关箱。发现问题及时报告解决。五、搬迁或移动用电设备,必须经电工切断电源并作妥善处理后进行。第14条施工现场临时用电必须建立安全技术档案,内容共应包括:一、临时用电施工组织设计的全部资料。二、修改临时用电施工组织设计的资料。三、临时用电技术交底与验收资料。四、临时用电安全检查与安全隐患整改资料。五、电气设备的试车、检验和调试纪录(合格)

xx****88
实名认证
内容提供者


最近下载
一种胃肠道超声检查助显剂及其制备方法.pdf
201651206021+莫武林+浅析在互联网时代下酒店的营销策略——以湛江民大喜来登酒店为例.doc
201651206021+莫武林+浅析在互联网时代下酒店的营销策略——以湛江民大喜来登酒店为例.doc
用于空间热电转换的耐高温涡轮发电机转子及其装配方法.pdf
用于空间热电转换的耐高温涡轮发电机转子及其装配方法.pdf
用于空间热电转换的耐高温涡轮发电机转子及其装配方法.pdf
用于空间热电转换的耐高温涡轮发电机转子及其装配方法.pdf
用于空间热电转换的耐高温涡轮发电机转子及其装配方法.pdf
用于空间热电转换的耐高温涡轮发电机转子及其装配方法.pdf
论《离骚》诠释史中的“香草”意蕴.docx