xx****88
Ta的资源
公司日常费用报销规定
糖尿病视网膜病变53817
方位角和偏向角
询问笔录_
牛的生物学特征
九年级汗青常识结构图
图书治理系统
施工技巧员的经历之谈
一年级特色跳绳运动计划
用户权限治理系统
《马桥词典》剖析
俄语词汇_
高中家长会
日本开收回可用于电动汽车的新型蓄电池
重掉效的SOLAS 合同宣贯会
第五章 产品义务法
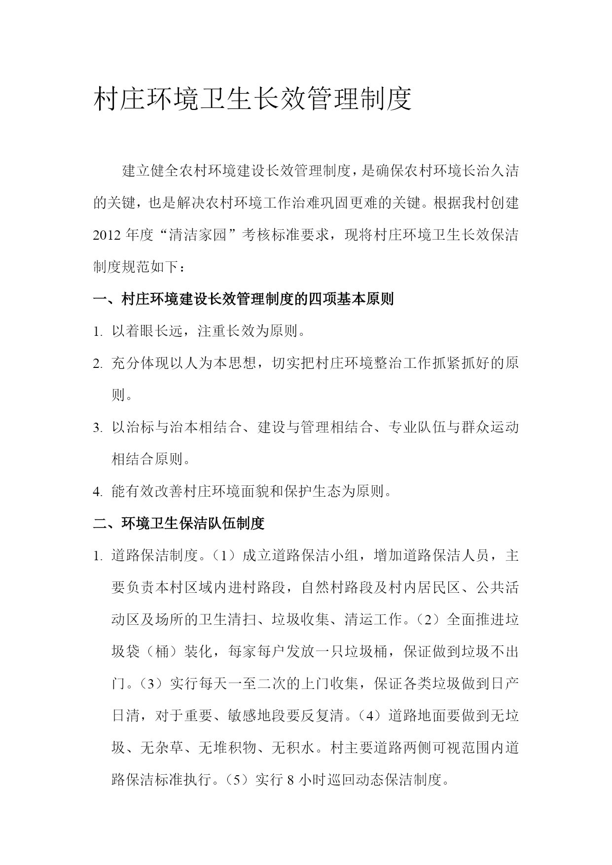
村情况卫发展效治理轨制
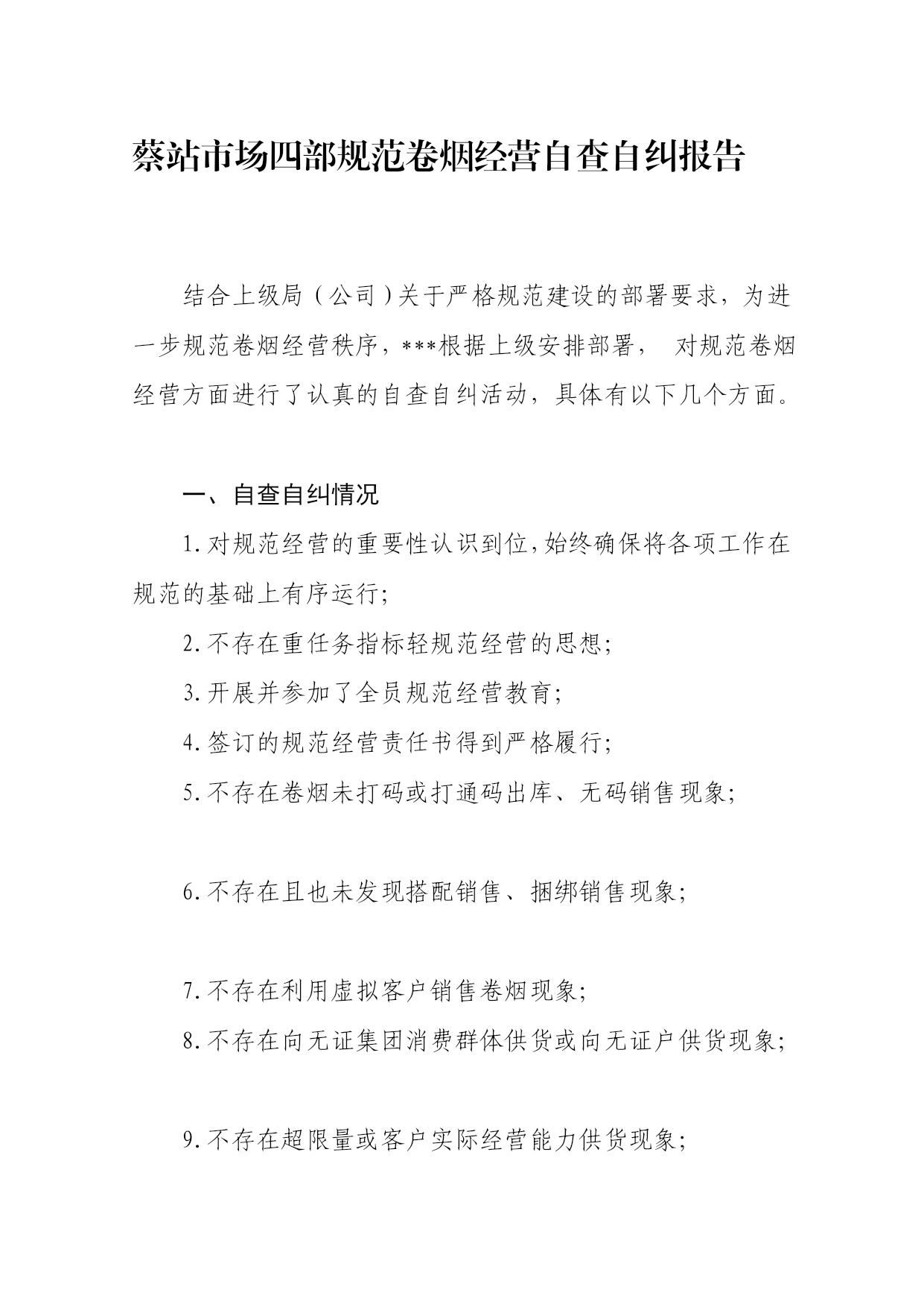
烟草自查申报
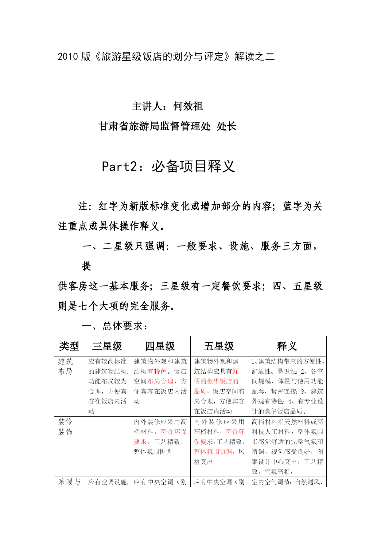
2010版饭铺标准解读之二:必备项目释义
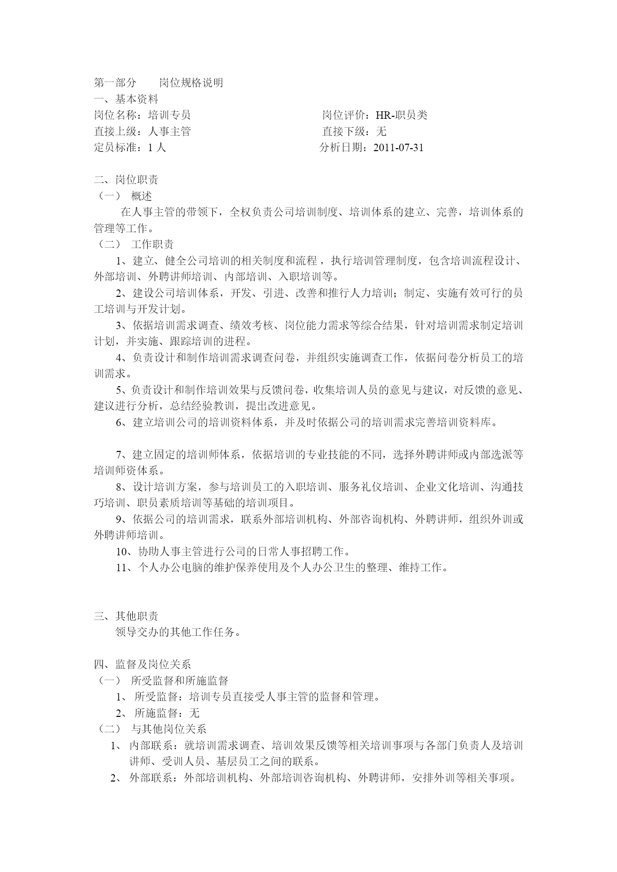
培训专员--岗亭仿单最终确认版2
UML用例图