xx****88
Ta的资源
2011年中考迷信模拟试卷(含谜底)
海运提单营业
识字6家长会课件
电磁流量计弊病剖析
公共部分人力资本治理期末温习引诱谜底
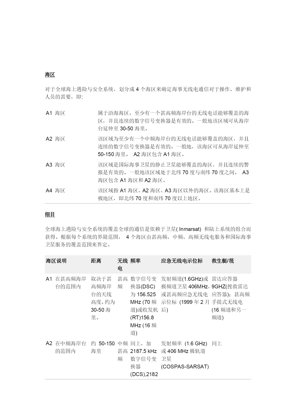
划分红4个海区来肯定海事无线电通信
第二单位 家当文明的崛起和对中国的冲击
第三章_石油工程HSE风险识别(储运)
音乐二年级下册《山谷回音真难听》
白色的画_
卒业申报(于彬 44号)修改
商务日语实务
copd_
Msqvak托福最新加试
第02章 常用机械传动装配
四年级美术教案
帮助制动_
第八章宪法01
中医药药理-苦参
系列连载之二
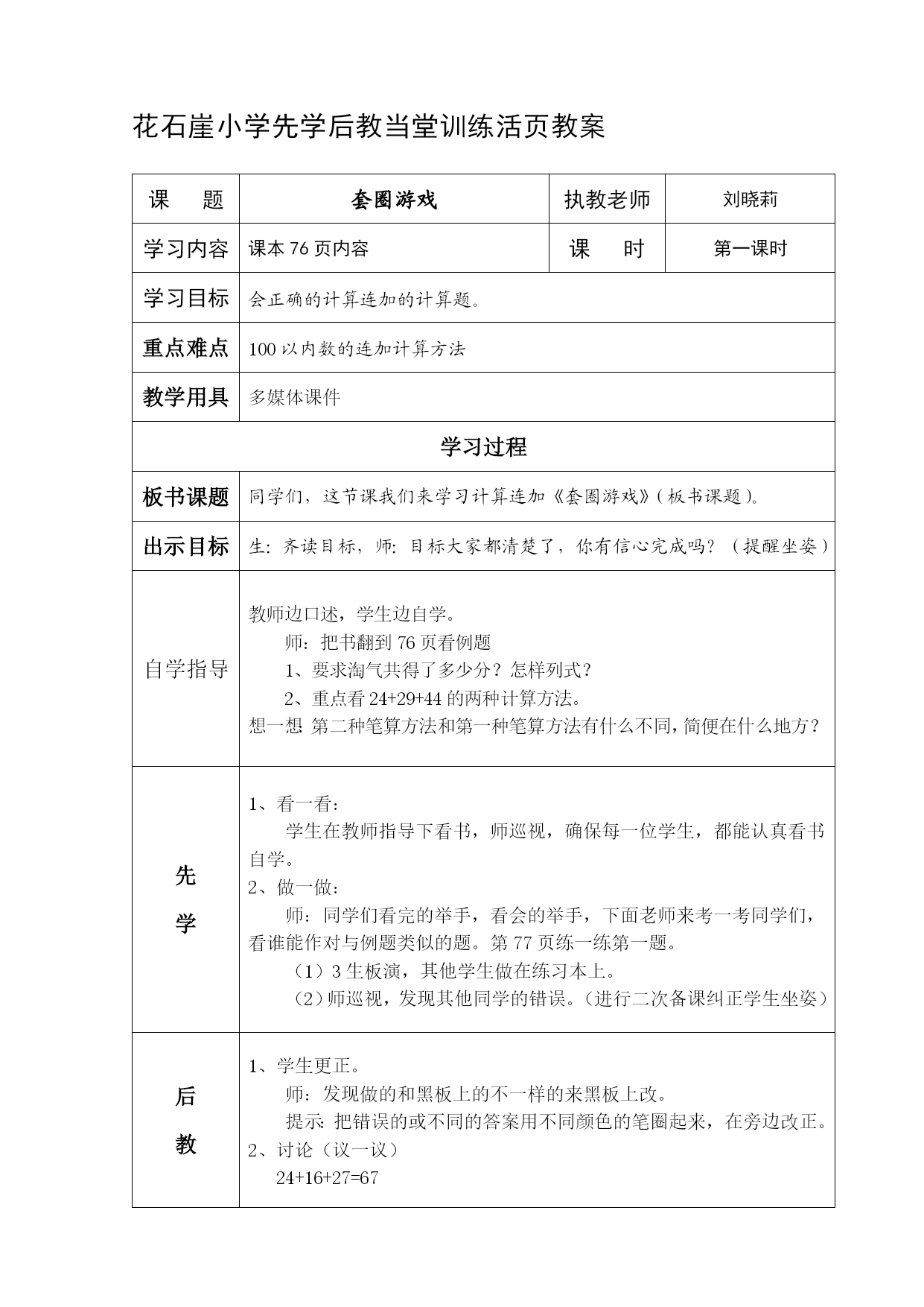
套圈游戏教案42069